Syntezatory dźwięku (3). Oscylatory sterowane napięciem

Syntezatory dźwięku (3). Oscylatory sterowane napięciem

W poprzednich częściach cyklu zaprezentowano rys historyczny syntezy dźwięku oraz podstawowe informacje na temat samego procesu syntezy. W tej części skupimy się na pierwszym elemencie budulcowym prawdziwego syntezatora: oscylatorze sterowanym napięciem.

Wiele wczesnych syntezatorów korzystało z dość prostych oscylatorów, na przykład relaksacyjnych (Stylophone i Trautonium) czy LC w.cz., sterowanych przez zmienne sprzężenie pojemnościowe (jak w Thereminie). Czytelnik zapewne widział też schematy prostych syntezatorów opartych na układzie NE555 i szereg rezystorów o różnych, specyficznie dobranych wartościach, które są włączane przyciskami w jego obwód oscylacji celem zmiany częstotliwości. Równie łatwo można zrealizować oscylator RC na bazie mostka Wiena, z przełączaną i/lub regulowaną rezystancją. Sprawdza się to w prostych instrumentach o ograniczonych możliwościach regulacji. Jeśli jednak celem Czytelnika byłaby budowa potężnego syntezatora dźwięku, to niezbędny okazałby się oscylator o częstotliwości kontrolowanej napięciowo. Sam oscylator to nie wszystko, potrzebny jest bowiem dodatkowy układ konwersji napięcia wejściowego na przebieg przestrajający oscylator. Sekret kryje się w zasadzie działania sygnału sterującego (CV).

Napięcie kontrolne i niezbędna konwersja

W syntezatorach modularnych przyjęto format napięcia sterującego CV o zakresie 10 V z regułą zmiany częstotliwości o oktawę co 1 V. Zatem liniowa zmiana napięcia sterującego powinna powodować wykładniczą zmianę częstotliwości oscylatora. Oscylatory jednak same operują liniowo, więc aby podwoić częstotliwość trzeba też podwoić napięcie. W efekcie typowy oscylator sterowany napięciem, by mieć pokrycie zakresu dla ośmiu oktaw, potrzebowałby napięcia sterującego sięgającego na przykład od 1 V do 128 V. Oczywiście można to skalować, np. do 0,1 V...12,8 V, co już byłoby akceptowalną sytuacją, ale pojawiłby się wtedy problem z czułością regulacji. Dla pierwszej oktawy potrzeba zmieścić 12 półtonów w zakresie napięć od 100 mV do 200 mV, podczas gdy dla ostatniej oktawy mamy zakres 6,4...12,8 V. Nie jest to praktyczne, szczególnie jeśli chcemy modulować jeden oscylator innym oscylatorem. Rozwiązaniem jest właśnie standard CV, w którym zmiana napięcia o 1 V powoduje dwukrotny wzrost lub spadek częstotliwości. Zatem potrzebny jest obwód zmieniający napięcie sterujące z liniowego na wykładnicze. Przy okazji można dopasować zakres napięć do takiego, jakiego oczekuje sam oscylator.

Proces konwersji napięcia z liniowego na wykładnicze jest relatywnie prosty, jeśli idzie o zasadę działania, ale robi się dość skomplikowany w praktyce. Spójrzmy najpierw na przykładowy schemat przygotowany przez Robina Mitchella ze strony All About Circuits [1], pokazany na rysunku 1. Układ podzielony jest na dwie sekcje: wzmacniacz sumujący i skalujący napięcia sterujące (po lewej) i właściwy konwerter (po prawej).

Rysunek 1. Przykładowy konwerter sygnałów sterujących CV na napięcie wykładnicze dla układu VCO

Sumowane są trzy napięcia:

  • KEY, czyli sygnał z klawiatury sterującej CV,
  • TUNE, czyli napięcie dostrajające oscylator,
  • LFO, czyli sygnał z oscylatora niskiej częstotliwości (ale może też być sygnałem z innego VCO).

Wzmacniacz U1B skaluje sumę napięć do wartości 18 mV/V. Sygnał ten trafia na bazę Q1, który wraz z Q2 tworzy parę różnicową. Prąd tej pary stabilizowany jest przez wzmacniacz U2B. Zmiana napięcia na bazie Q1 powoduje zmianę prądu przezeń płynącego, co zmienia napięcie Vce Q2, a co za tym idzie wpływa na prąd płynący przez Q2. Wzmacniacz U1A konwertuje prąd kolektora Q2 na napięcie VEXPO. Proste, prawda?

Diabeł tkwi w szczegółach, a konkretnie w parze tranzystorów Q1-Q2. Na schemacie użyto dwóch oddzielnych tranzystorów połączonych ze sobą termicznie. Autor schematu podkreśla, że elementy te muszą mieć zbliżoną wartość wzmocnienia prądowego β. Nie jest to cała prawda, gdyż tranzystory te powinny być niemal identyczne dla zachowania najlepszej dokładności konwersji. Powiedzmy, że mamy parę, w której jeden tranzystor ma wzmocnienie β równe 150, a drugi 155. Różnica w prądach takiej pary wyniesie 3,3% i ten błąd będzie rósł wykładniczo wraz ze wzrostem liniowego napięcia sterującego. Dla przykładu, załóżmy napięcie sterujące w zakresie 0...5 V i oscylator o odpowiadającej mu rozpiętości pięciu oktaw. Przy błędzie sparowania tranzystorów w konwerterze na poziomie 3%, przejście od napięcia 0 V do 1 V spowoduje zmianę częstotliwości o jedną oktawę +3%, ale przejście z 1 V do 2 V spowoduje już zmianę o oktawę i 6%. Kolejne błędy będą wynosić 12%, 24%, 48%. To błąd o niemal pół oktawy dla piątego przedziału częstotliwości. Nawet jeśli różnica między tranzystorami wyniesie tylko 0,1%, to w analogicznym przypadku dla wyższych oktaw odstrojenie od pożądanej częstotliwości będzie już słyszalne – w końcu zmiana strojenia instrumentu z 440 Hz na 432 Hz, czyli o –1,82%, jest już wyraźnie słyszalna.

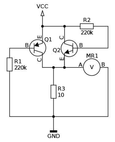
W dawniejszych czasach można było zakupić kosztowne pary tranzystorowe na wspólnym podłożu, które były dobierane maszynowo z wysoką precyzją. Po zaprzestaniu produkcji większość takich superdopasowanych par trafiło w ręce audiofilów stosujących je w stopniach wejściowych wzmacniaczy audio (choć w praktyce nie potrzebują aż takiego stopnia sparowania). Samodzielne parowanie tranzystorów wymaga budowy własnego przyrządu pomiarowego i to z komorą grzejną, która będzie utrzymywać oba testowane tranzystory w identycznej temperaturze. Czytelnik-hobbysta może zapytać: „Ale mój multimetr/tester mierzy wzmocnienie prądowe. Nie mogę go użyć?”. Nie, gdyż mierniki i testery nie są wystarczająco dokładne, a ponadto wykazują podatność na zmianę napięcia zasilania. Wzrost temperatury o 1°C powoduje wzrost wzmocnienia prądowego o 0,5...1%, przy czym im mniejszy prąd bazy, tym większy wpływ temperatury. Tanie multimetry dokonują pomiaru wzmocnienia używając prymitywnego układu pomiarowego zasilanego bezpośrednio z baterii, co wprowadza dodatkowy błąd związany z jej napięciem. Układ pomiarowy wzmocnienia tranzystorów z tanich multimetrów DT-830B pokazano na rysunku 2. Q1 i Q2 symbolizują badane tranzystory PNP i NPN – w trakcie pomiaru w układzie występuje tylko jeden z nich. Dla tranzystorów PNP mierzony jest prąd kolektora, a dla NPN prąd emitera – co dodaje kolejny błąd pomiarowy, jeśli chcemy dobierać pary komplementarne. Osobnym problemem jest jeszcze klasa dokładności rezystorów w obwodzie i klasa samego miernika.

Rysunek 2. Zasada pomiaru wzmocnienia tranzystorów PNP i NPN w tanich miernikach serii DT-830B. W trakcie pomiaru występuje tylko jeden z tranzystorów. Napięcie Vcc pochodzi bezpośrednio z baterii 9 V multimetru

Jeśli zatem chcemy dobierać tranzystory do pary różnicowej, potrzebny jest dedykowany miernik/komparator ze stabilną termicznie komorą na badane komponenty i precyzyjnym pomiarem napięcia lub prądu. Sam proces może być mozolny i wymagać zakupu setki lub więcej tranzystorów, ale to może i tak się opłacić, gdyż dobrane pary różnicowe potrafią obecnie kosztować 50...200 dolarów amerykańskich lub więcej.

Podstawowy oscylator VCO

Oscylatory sterowane napięciem można zbudować na kilka różnych sposobów, jednakże w zakresie częstotliwości audio bazowy układ jest oparty o dość proste bloki: wzmacniacz całkujący i układ przełączający jego pracę. Podstawowy blok zaprojektowany przez Robina Mitchella przedstawia rysunek 3. Układ ten generuje przebiegi trójkątny i prostokątny. Wzmacniacz U3A, wraz z rezystorami R7...R11, kondensatorem C2 oraz tranzystorem Q3, tworzy układ całkujący. Gdy Q3 jest zatkany, a na wejściu VEXPO obecne jest napięcie, kondensator C2 jest ładowany, a napięcie na wyjściu wzmacniacza spada. Gdy Q3 przewodzi, kondensator jest rozładowywany, a napięcie wyjściowe wzmacniacza rośnie. Napięcie to trafia na wejście U3B, który pracuje jako przerzutnik Schmitta w układzie odwracającym, a sygnał z tego wzmacniacza steruje bazą Q3. Czas ładowania i rozładowywania kondensatora zależy od wartości elementów R7...R11 i C2, a także od napięcia VEXPO. Wartości komponentów są stałe, więc tylko napięcie VEXPO będzie decydowało o częstotliwości oscylacji. Wzmacniacze U4A i U4B pracują jako bufory separujące oscylator od reszty syntezatora. Warto zauważyć, że przebiegi wyjściowe będą w przeciwfazie, a to oznacza, że mieszając je ze sobą można uzyskać bardziej złożony sygnał.

Rysunek 3. Podstawowy układ oscylatora sterowanego napięciem (kontynuacja schematu z rysunku 1)

Ten relatywnie prosty układ występuje w bardzo wielu syntezatorach, choć zwykle jest bardziej rozbudowywany, by mógł generować przebiegi sinusoidalne, piłokształtne czy PWM. Obwody te będą omówione w następnej części cyklu. Należy też pamiętać, że kompletny oscylator omawiany w tej części ma kilka drobnych wad, a główną jest wrażliwość pary różnicowej Q1-Q2 na zmiany temperatury. Bardziej rozbudowane układy dodają kompensację termiczną dla tych tranzystorów. Wybór LM358 jako preferowanego wzmacniacza operacyjnego też nie jest najszczęśliwszy. Ten układ scalony, choć bardzo popularny w wielu projektach, jest już dość leciwy i nie oferuje najlepszych parametrów. Szczególnie problematyczne mogą być: wysoki poziom szumów własnych oraz jego mała dynamika. Dodatkowo wyjście może zniekształcać sygnał, gdy jest mocno obciążone – w końcu stopień wyjściowy pracuje w klasie B. Generalnie lepiej sprawdziłyby się takie układy, jak TL08x albo NE5532.

Alternatywnym rozwiązaniem jest układ z rysunku 4, czyli oscylator oparty na podwójnym wzmacniaczu transkonduktancyjnym LM13700. Oryginalny schemat pochodzi z noty katalogowej tego układu. Przy podanych wartościach elementów układ generuje sygnały o częstotliwości od 0,2 Hz do 200 kHz w zakresie prądów od 10 nA do 1 mA, dlatego warto zwiększyć wartość kondensatora C do 2 nF. Kondensator powinien mieć dielektryk wysokiej stabilności i niskim prądzie upływu. Pierwszy wzmacniacz transkonduktancyjny operuje jako sterowane źródło prądowe o przełączanej polaryzacji. To on na zmianę ładuje i rozładowuje kondensator. Para tranzystorów w układzie Darlingtona zmniejsza wpływ kolejnego wzmacniacza na pracę układu. Drugi wzmacniacz pracuje jako komparator przełączający tryb pracy pierwszego wzmacniacza. Ostatnia para tranzystorów pełni natomiast rolę bufora. Wyjście sygnału trójkątnego wymaga własnego bufora, przy czym powinien to być układ z wejściem FET. W praktycznych realizacjach opisywanego układu hobbyści mieli problemy ze stabilnością częstotliwości, ale zdaniem Autora przyczyna tkwiła w błędach konstrukcyjnych (niewłaściwy kondensator, niewystarczająco stabilne zasilanie, błędy w prowadzeniu masy). Warto dodać, iż w tej samej nocie znajdują się schematy oscylatora generującego sygnał ramp i impulsów oraz generator przebiegu sinusoidalnego.

Rysunek 4. Oscylator sterowany napięciem na układzie LM13700, schemat z noty katalogowej

Podsumowanie

W artykule opisaliśmy bazowe układy oscylatorów sterowanych napięciem ze szczególnym naciskiem na problematykę budowy dobrego konwertera napięcia sterującego z liniowego na wykładnicze. Szczególnie istotny jest dobór właściwej pary różnicowej, bo ma ona niebagatelny wpływ na pracę oscylatora. W następnej części przyjrzymy się bardziej rozbudowanym generatorom oraz metodom zmiany kształtu sygnałów.

Paweł Kowalczyk, EP

 

Źródła:
[1] https://www.allaboutcircuits.com/projects/diy-synth-series-vco/

Elektronika Praktyczna Plus lipiec - grudzień 2012

Elektronika Praktyczna Plus

Monograficzne wydania specjalne

Elektronik grudzień 2025

Elektronik

Magazyn elektroniki profesjonalnej

Raspberry Pi 2015

Raspberry Pi

Wykorzystaj wszystkie możliwości wyjątkowego minikomputera

Świat Radio listopad - grudzień 2025

Świat Radio

Magazyn krótkofalowców i amatorów CB

Automatyka, Podzespoły, Aplikacje listopad - grudzień 2025

Automatyka, Podzespoły, Aplikacje

Technika i rynek systemów automatyki

Elektronika Praktyczna grudzień 2025

Elektronika Praktyczna

Międzynarodowy magazyn elektroników konstruktorów

Elektronika dla Wszystkich grudzień 2025

Elektronika dla Wszystkich

Interesująca elektronika dla pasjonatów