Elektroniczna regulacja wzmocnienia

Elektroniczna regulacja wzmocnienia

W niektórych aplikacjach zachodzi konieczność dostosowania wzmocnienia toru sygnałowego. Można to zrobić potencjometrem, choć takie rozwiązanie wymaga mechanicznej ingerencji użytkownika, ponadto może wprowadzać trzaski i dodatkowy szum. Jak można to zrobić na drodze elektronicznej? Oto kilka pomysłów.

Wzmocnienie toru audio jest jednym z jego podstawowych parametrów. Wskutek stosowania różnych źródeł oraz różnych końcówek mocy lub przetworników analogowo-cyfrowych, zachodzi często potrzeba jego zmiany. Celem jest uzyskanie jak największej dynamiki bez przesterowywania. Różne systemy cyfrowe potrafią same regulować wzmocnienie, ale co z tymi bardziej tradycyjnymi, analogowymi?

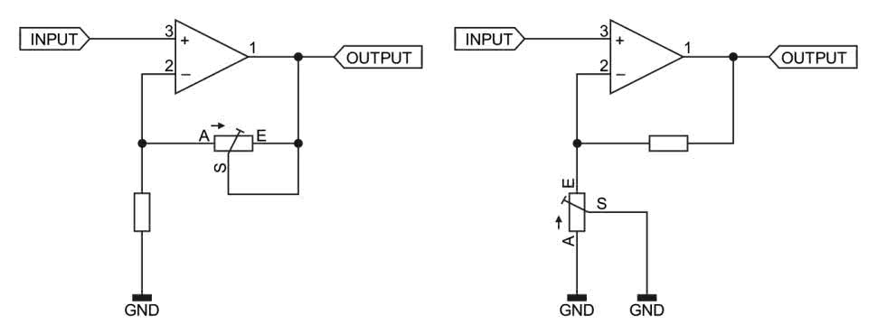
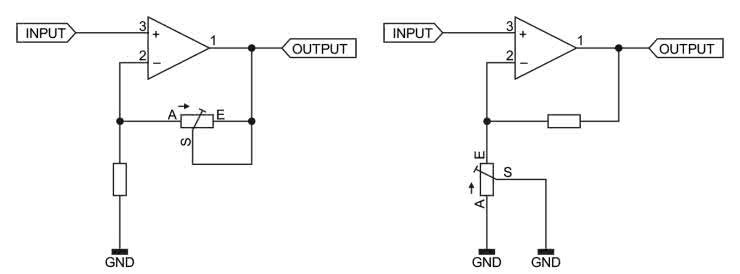
Najprostszą metodą jest zmiana rezystancji w obwodzie ujemnego sprzężenia zwrotnego, jak na rysunku 1. Stosując lewy wariant (z potencjometrem między wyjściem a wejściem odwracającym wzmacniacza operacyjnego), mamy możliwość regulacji wzmocnienia od 1 V/V wzwyż. Z kolei drugi wariant, z potencjometrem podłączonym jednostronnie do masy umożliwia uzyskanie bardzo wysokich wzmocnień, ale nie niższych niż wynikających z rezystancji rezystora i ścieżki oporowej potencjometru. W pierwszym wariancie element o regulowanej rezystancji ma oba zaciski niepołączone z masą, musi on więc być „pływający” (floating). Drugi wariant jest już wygodniejszy pod tym względem, bowiem jeden zacisk jest zwarty z masą. W pierwszym wariancie łatwiej będzie uzyskać wzmocnienie rzędu kilku V/V i precyzyjnie je regulować, z kolei w drugim zdecydowanie łatwiej będzie o uzyskanie wzmocnienia rzędu kilkudziesięciu lub kilkuset.

Rysunek 1. Metody regulacji wzmocnienia w pętli ujemnego sprzężenia zwrotnego

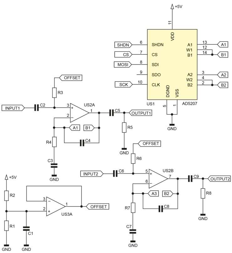
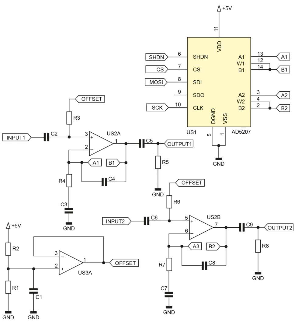
Niezależnie od wybranego wariantu, zachodzi konieczność zmiany rezystancji jednego elementu dla jednej gałęzi sygnałowej – dla wielu trzeba to robić współbieżnie. Jedną z metod jest użycie w tej roli cyfrowego potencjometru, na przykład układu AD5207. To ośmiobitowy, podwójny potencjometr o charakterystyce liniowej, którego wszystkie wyprowadzenia analogowe są „pływające”. Można go zatem użyć do włączenia w układ na oba pokazane na rysunku 1 sposoby, choć w wariancie pierwszym zależność między wzmocnieniem a wartością bitową będzie wprost proporcjonalna – rysunek 2. Konieczne byłoby jednak nadanie sygnałowi składowej stałej, aby tranzystory wykonawcze w potencjometrze działały prawidłowo. To z kolei ogranicza maksymalną amplitudę przenoszonego sygnału do 2,5 V – chwilowy potencjał dowolnego wyprowadzenia potencjometru cyfrowego musi być nie niższy niż 0 V i nie wyższy niż 5 V. Można spróbować zasilić sam układ potencjometru napięciem symetrycznym tak, by w sygnale analogowym była zerowa składowa stała, choć nie każdy potencjometr cyfrowy na taki zabieg pozwala. Należy pamiętać, że taki układ z reguły stanowi rozwarcie w momencie wyłączenia, co doprowadzi do osiągnięcia przez układ bardzo wysokiego wzmocnienia i silnego przesterowania jego wyjścia. Koniecznie trzeba dodać dodatkowe układy wyciszające na wyjściu.

Rysunek 2. Przykład zastosowania potencjometru cyfrowego do regulacji wzmocnienia

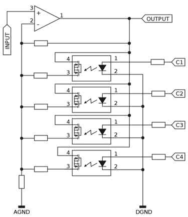
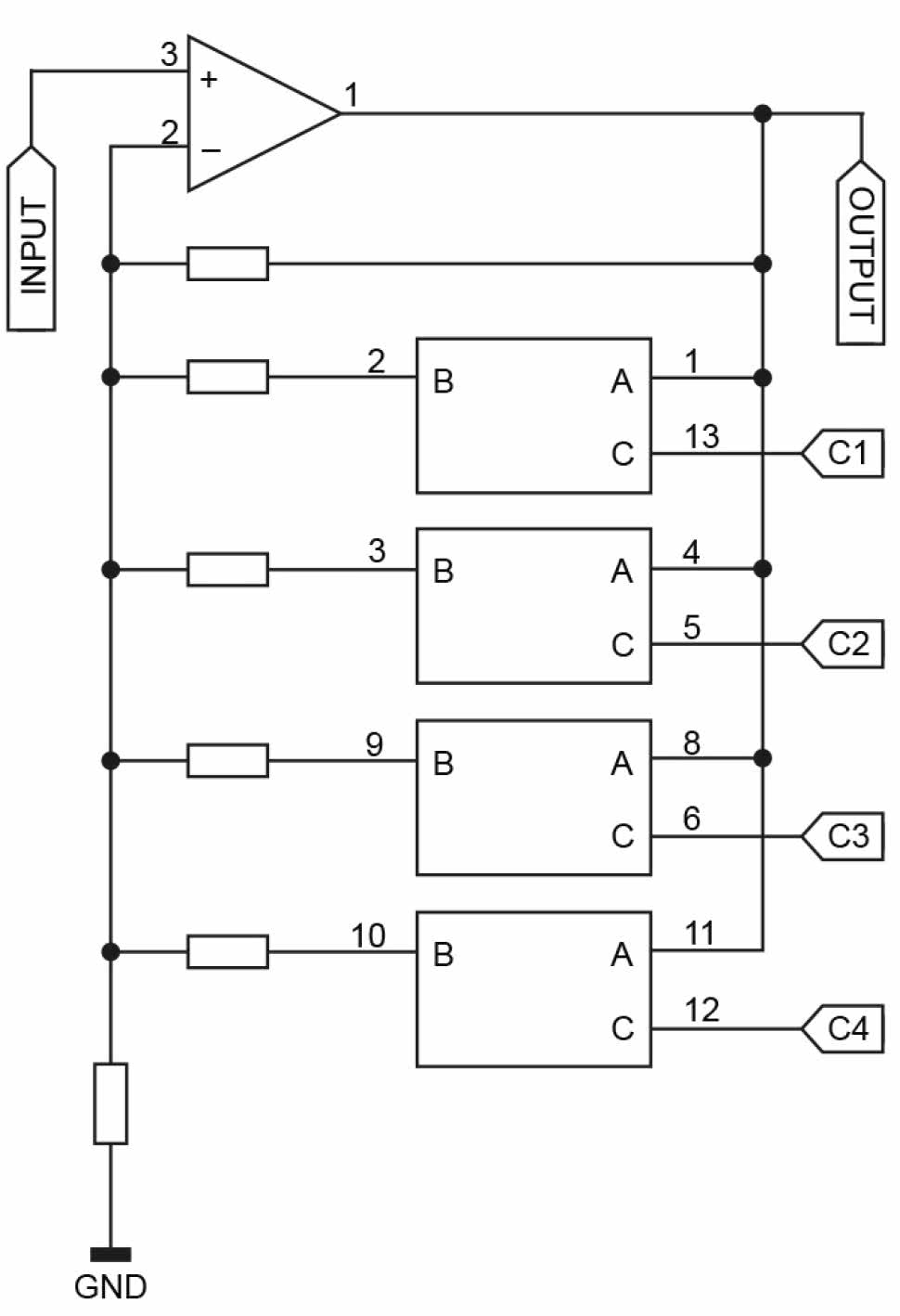
Inną metodą jest użycie elektronicznych kluczy analogowych do dołączania wymaganych rezystorów równolegle do obwodu sprzężenia zwrotnego, jak na rysunku 3. Można wtedy zrealizować regulację składającą się z kilku, najwyżej kilkudziesięciu stopni. Dużą zaletą rozwiązania z rysunku 3 jest fakt, że można te rezystory dobrać dla uzyskania kroków np. 1 dB, 0,5 dB, 0,2 dB i tak dalej. Ogranicza nas rezystancja klucza w stanie zwarcia, która z reguły jest dosyć wysoka i wynosi kilkanaście lub nawet kilkadziesiąt omów. Kolejna wada: znowu trzeba pamiętać o nadaniu składowej stałej sygnałowi, aby klucze półprzewodnikowe nie pracowały w zabronionym dla siebie obszarze.

Rysunek 3. Klucze analogowe do zmiany wypadkowej rezystancji w pętli ujemnego sprzężenia zwrotnego

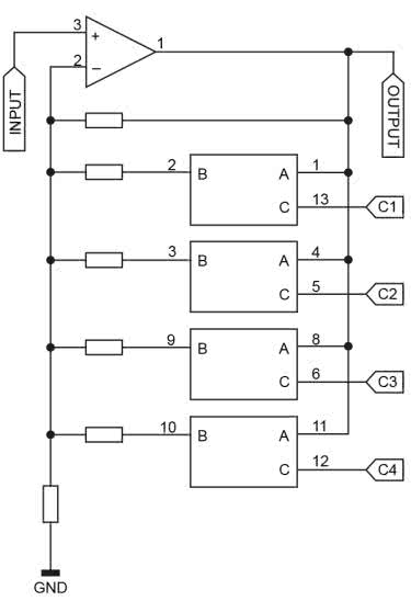
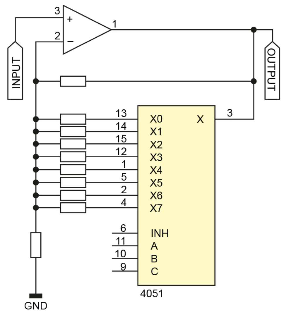
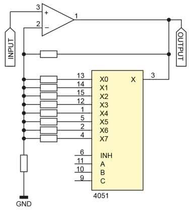
Zamiast pojedynczych kluczy można również użyć multipleksera, choćby dobrze znanego CD4051 (jak na rysunku 4), którego część „potencjometryczną” można zasilić napięciem symetrycznym, za to jednocześnie może być załączony tylko jeden rezystor – w przeciwieństwie do układu z niezależnymi kluczami, który pozwalał tworzyć z nich kombinacje dwóch i więcej rezystorów połączonych równolegle.

Rysunek 4. Multiplekser analogowy służący do zmiany wzmocnienia

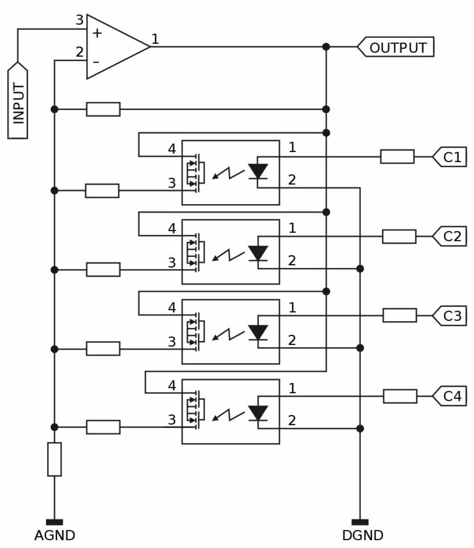
Układy z rysunków 2, 3 i 4 mają dosyć silne ograniczenia dotyczące parametrów przenoszonego sygnału. Musi on mieć określoną składową stałą oraz ograniczoną amplitudę. Przekroczenie tych parametrów poskutkuje zniekształceniami sygnału. Można się od tego uwolnić, stosując jako elementy przełączające przekaźniki lub – w nowocześniejszym, lżejszym, bezgłośnym i trwalszym wydaniu – transoptory z tranzystorami MOS, szerzej znane jako przekaźniki półprzewodnikowe. Przykład takiego układu znajduje się na rysunku 5. Elementy te mają szereg zalet, przede wszystkim wytrzymują znacznie wyższe napięcia, co przekłada się na wyższą dopuszczalną amplitudę sygnału. Nie wymagają zasilania symetrycznego, wystarczy bowiem zasilić ich diodę LED prądem rzędu kilku miliamperów. Zalet jest więcej – wprowadzają one bardzo dobrą izolację galwaniczną między sygnałem analogowym a układem sterującym, więc nie ma problemów z przenikaniem „śmieci” z części cyfrowej do analogowej, ponieważ masy mogą zostać rozdzielone. Do wad można zaliczyć pobór prądu w stanie ustalonym, który w przypadku układów CMOS jest na znacznie, znacznie niższym poziomie. Zarówno w przypadku tego układu, jak pokazanego na rysunku 3, trzeba mieć na uwadze kolejność przełączania rezystorów: lepszym wyborem będzie implementacja funkcji BBM (Brake Before Make), czyli odłączenie dotychczas załączonych rezystorów przed załączeniem nowych, aby wzmocnienie w tej krótkiej chwili było niższe, a nie wyższe. Układy z rysunków 2 i 4 nie wykazują tego problemu, ponieważ kolejność przełączania w użytych układach jest ustalona odgórnie i użytkownik nie ma na nią wpływu.

Rysunek 5. Transoptory zastosowane do przełączania rezystorów

Osobiście często używam przekaźników półprzewodnikowych typu AQW212A lub zbliżonych. W jednej obudowie znajdują się dwa niezależne tory złożone z diody LED i fototranzystora. Mają rewelacyjne parametry z punktu widzenia przełączania sygnałów audio. Niska rezystancja załączenia (typowo poniżej 1 Ω) i krótkie czasy przełączania (typowo poniżej 1 ms – szybciej niż przekaźnik elektromagnetyczny) to ich główne zalety. Najważniejsze parametry widoczne są w tabeli zamieszczonej na rysunku 6. Należy do tego również dodać bardzo małą pojemność między wejściem a wyjściem oraz wysoką rezystancję izolacji, niemal porównywalną z izolacją obecną w przekaźnikach elektromagnetycznych.

Rysunek 6. Najważniejsze parametry przekaźników półprzewodnikowych z serii AQW21x [1]

Niepokojący może być prąd upływu wynoszący maksymalnie 1 μA. Nie ma jednak powodów do obaw, bowiem wykres z noty katalogowej (rysunek 7) precyzuje, że przy bardzo niskich napięciach, a takie przecież panują w obudowach sygnałowych analogowych układów audio, ów prąd upływu wynosi mniej niż 1 nA. W praktyce jest on niemierzalny i nie ma wpływu na działanie układów zawierających rezystancje rzędu kilkuset kiloomów czy pojedynczych megaomów. Przy okazji przekaźniki te nie wprowadzają do obwodów o wysokiej rezystancji charakterystycznych „stuknięć” przy przełączaniu.

Rysunek 7. Prąd upływu przekaźników półprzewodnikowych z serii AQW21x [1]

Wszystkie opisane tutaj propozycje rozwiązań problemu elektronicznej regulacji wzmocnienia są skokowe. Jest owych pozycji więcej lub mniej, ale regulacja odbywa się w ustalonej liczbie kroków. W niektórych zastosowaniach może to być zaletą, na przykład przy sterowaniu cyfrowym i wyświetlaniu aktualnego wzmocnienia. Jednak dla niektórych użytkowników taka nieciągłość może być nie do przyjęcia. Mam w tej materii kilka pomysłów, które zostaną zaprezentowane w innym artykule.

Michał Kurzela, EP

 

Źródła:

[1] https://api.pim.na.industrial.panasonic.com/file_stream/main/fileversion/513

Elektronika Praktyczna Plus lipiec - grudzień 2012

Elektronika Praktyczna Plus

Monograficzne wydania specjalne

Elektronik grudzień 2025

Elektronik

Magazyn elektroniki profesjonalnej

Raspberry Pi 2015

Raspberry Pi

Wykorzystaj wszystkie możliwości wyjątkowego minikomputera

Świat Radio listopad - grudzień 2025

Świat Radio

Magazyn krótkofalowców i amatorów CB

Automatyka, Podzespoły, Aplikacje listopad - grudzień 2025

Automatyka, Podzespoły, Aplikacje

Technika i rynek systemów automatyki

Elektronika Praktyczna grudzień 2025

Elektronika Praktyczna

Międzynarodowy magazyn elektroników konstruktorów

Elektronika dla Wszystkich grudzień 2025

Elektronika dla Wszystkich

Interesująca elektronika dla pasjonatów