Mikrofalowy czujnik ruchu RCWL-0516

Mikrofalowy czujnik ruchu RCWL-0516

Wśród dostępnych na rynku czujników ruchu dominują urządzenia wykorzystujące promieniowanie podczerwone. Jednak dostępne są, także inne rozwiązania. Na uwagę zasługuje moduł RCWL-0516, określany w niektórych opisach jako „radar Dopplerowski”, który do wykrywania ruchu wykorzystuje promieniowanie mikrofalowe.

Podstawowe parametry czujnika:
  • wykrywanie ruchu obiektu takiego jak człowiek czy zwierzę,
  • zasięg ok. 7 metrów, jeżeli między czujnikiem a obiektem nie ma dodatkowych przeszkód a sam obiekt jest dostatecznie duży,
  • częstotliwość generowanego promieniowania: ok. 3,1 GHz,
  • napięcie zasilania: 4…28 V,
  • pobór prądu: 2,5 mA przy zasilaniu napięciem 5 V,
  • wymiary modułu: 36×17 mm.

Ponieważ promieniowanie mikrofalowe przenika przez cienkie przeszkody z materiałów nieprzewodzących prądu, daje to wiele nowych możliwości zastosowania tego rozwiązania. W odróżnieniu od typowych czujek na podczerwień, moduł będzie prawidłowo działał np. ukryty za przegrodą z papieru lub cienkiego drewna.

Budowa czujnika

Wygląd dwu stron płytki czujnika pokazany został na fotografii 1.

Fotografia 1. Wygląd modułu  RCWL-0516

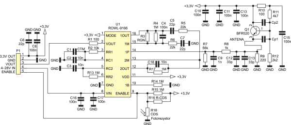
Z kolei na rysunku 1 zaprezentowano schemat ideowy czujnika. Widać na nim, że na moduł składają się dwa bloki funkcjonalne. Generator mikrofal zbudowany z użyciem tranzystora Q1 pracującego w zmodyfikowanym układzie oscylatora Colpittsa. Włączona w obwodzie emitera antena została wykonana na płytce drukowanej jako jako ścieżka w kształcie litery „S” (widoczna na fotografii 1). Antena tworzy układ rezonansowy z pojemnościami wykonanymi jako ścieżki na płytce.

Rysunek 1. Schemat modułu RCWL-0516

Umiejscowiona po przeciwnej stronie płytki ścieżka w kształcie pierścienia oznaczona została na schemacie symbolem Cp2, zaś Cp1 to pojemność okrągłego pola.

Generator pracuje z podstawową częstotliwością równą około 3,1 GHz. Wytworzone mikrofale wypromieniowywane są przez antenę. Po odbiciu od przeszkody powracają do czujnika i anteny. Jeżeli obiekt jest w ruchu, w obwodzie nadawczo-odbiorczym pojawiają się fluktuacje modulujące amplitudę generowanego sygnału. Poprzez filtr dolnoprzepustowy sygnał podawany jest na wejście 1P układu scalonego U1. Układ ten tworzy drugi blok funkcjonalny czujnika. W jego skład wchodzą wzmacniacze, detektory i logika przekształcające modulacje fali nośnej powstałe na skutek odbicia, na impulsy logiczne sygnalizujące wykrycie obiektu.

Podłączenie modułu

Złącze P1 ma pięć styków o następujących funkcjach:

  1. 3,3 V OUT – wyjście wytworzonego w U1 napięcia stabilizowanego. Obciążalność do kilkudziesięciu mA;
  2. GND – masa modułu;
  3. VOUT – wyjście sygnału logicznego o poziomach 0, 3,3 V. Poziom wysoki sygnalizuje wykrycie poruszającego się obiektu;
  4. 4...28 VIN – wejście napięcia zasilającego moduł;
  5. ENABLE – wejście zezwolenia na pracę modułu. Gdy nie podłączone lub poziom wysoki sygnalizacja włączona. Gdy poziom niski sygnalizacja wykrycia obiektu pozostaje nieaktywna.

Elementy dodatkowe

Na płytce pozostawiono miejsce do wlutowania dodatkowych elementów, które zmieniają tryb funkcjonowania czujnika.

  • Miejsce na kondensator CTM oznaczony na schemacie jako C1 – standardowy czas powtarzania sygnalizacji wykrycia ruchu wynosi ok. 2 s. Wlutowanie w tym miejscu pojemności rzędu nF wydłuży ten czas.
  • Miejsce na opornik RGN oznaczony na schemacie jako R3 – ograniczenie zasięgu wykrywania poruszających się obiektów. Przeciętny maksymalny zasięg czujnika to ok. 7 m. Wlutowanie w tym miejscu opornika 1 MΩ, zmniejszy zasięg do ok. 5 m.
  • Miejsce na fotorezystor CDS oznaczony na schemacie jako R18 – jeżeli na fotorezystor będzie padało światło, sygnalizacja wykrycia obiektu będzie blokowana. Wlutowanie elementu ma sens jeżeli chcemy by układ zaczął funkcjonować dopiero po zmroku. Dodatkowy opornik R-CDS R16 pozwala dobrać próg włączenia czujnika w zależności od poziomu oświetlenia.

Praca z czujnikiem

Moduł mikrofalowego czujnika ruchu można użyć do sterowania różnych układów wykonawczych.

Rysunek 2. Schemat dołączenia różnych układów wykonawczych

Na rysunku 2 pokazano jak podłączyć do wyjścia VOUT diodę sygnalizacyjną LED oraz przekaźnik. W momencie detekcji ruchu, sterowane stanem wysokim zarówno dioda jak i przekaźnik zadziałają. Jeżeli zasilimy układ napięciem wyższym niż podane na rysunku 5 V należy dobrać przekaźnik o odpowiednim napięciu znamionowym.

Ponieważ charakterystyka czułości modułu jest niemal dookólna, nie ma większego znaczenia która strona płytki będzie zwrócona w kierunku obszaru, który ma podlegać dozorowi.

Ryszard Szymaniak
biuro@ars.info.pl

Artykuł ukazał się w
Elektronika Praktyczna
marzec 2021
Elektronika Praktyczna Plus lipiec - grudzień 2012

Elektronika Praktyczna Plus

Monograficzne wydania specjalne

Elektronik listopad 2025

Elektronik

Magazyn elektroniki profesjonalnej

Raspberry Pi 2015

Raspberry Pi

Wykorzystaj wszystkie możliwości wyjątkowego minikomputera

Świat Radio listopad - grudzień 2025

Świat Radio

Magazyn krótkofalowców i amatorów CB

Automatyka, Podzespoły, Aplikacje listopad - grudzień 2025

Automatyka, Podzespoły, Aplikacje

Technika i rynek systemów automatyki

Elektronika Praktyczna listopad 2025

Elektronika Praktyczna

Międzynarodowy magazyn elektroników konstruktorów

Elektronika dla Wszystkich grudzień 2025

Elektronika dla Wszystkich

Interesująca elektronika dla pasjonatów