Regulator głośności komputera z interfejsem USB

Regulator głośności komputera z interfejsem USB
Pobierz PDF Download icon
Ten prosty układ dołączony do portu USB umożliwia regulację systemowej głośności komputera. Jako element regulacyjny zastosowano w nim impulsator ze zintegrowanym przyciskiem. Obrót enkodera odpowiednio zmniejsza bądź zwiększa głośność systemową natomiast jego naciśnięcie pozwala wyciszyć głośność. Takie rozwiązanie w znaczący sposób upraszcza całą procedurę regulacji głośności zwalniając użytkownika z konieczności używania klawiszy funkcyjnych.

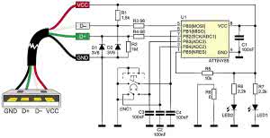
Rysunek 1. Schemat ideowy regulatora głośności z USB

Schemat ideowy regulatora pokazano na rysunku 1. Zastosowano w nim mikrokontroler ATtiny85 taktowany wewnętrznym rezonatorem kwarcowym. Linie D+ i D- interfejsu USB dołączono do linii PB0 i PB1 mikrokontrolera. Diody D1, D2 oraz rezystory R3, R4 dopasowują poziomy napięć do standardu portu USB, natomiast rezystor R1 informuje o podłączeniu urządzenia USB Low Speed.

Po dołączeniu regulatora do portu USB komputera zostanie on wykryty jako urządzenie klasy HID Volume Control. Urządzenia HID (Human Interface Device) są klasą interfejsu USB powstałą z myślą o urządzeniach służących do sterowania komputerem przez człowieka, takich jak klawiatura, myszka czy też joystick. Najważniejszą ich zaletą jest fakt, iż sterowniki są zawarte standardowo w większości współczesnych systemów operacyjnych. Dzięki temu urządzenie jest gotowe do pracy praktycznie natychmiast po podłączeniu.

Rysunek 2. Schemat montażowy regulatora głośności z USB

Schemat montażowy regulatora pokazano na rysunku 2. Całość zmontowano na dwustronnej płytce drukowanej o wymiarach 41 mm × 60 mm dopasowanej do obudowy Z-94. Montaż układu jest typowy i nie powinien przysporzyć problemów, ale należy poświęcić mu nieco uwagi, ponieważ podzespoły montowane są po obydwu stronach płytki. W pierwszej kolejności montujemy wszystkie elementy SMD.

Impulsator i diody LED montowane będą po przeciwnej stronie płytki, dlatego ich lutowania powinno dokonać się dopiero w ostatniej fazie montażu. W obudowie należy wykonać 2 otwory - jeden na kabel USB, natomiast drugi na impulsator. Ostatnia faza montażu to przylutowanie kabla USB do punktów VCC, D+, D-, GND.

Pomocnym może się tutaj okazać się rys. 2, choć warto sprawdzić, czy na przewodzie czerwonym faktycznie jest +5 V, a na czarnym masa. Na koniec warto zabezpieczyć kabel przed wyrwaniem wewnątrz obudowy np. przez zaciśnięcie na nim opaski elektrycznej.

EB

Artykuł ukazał się w
Elektronika Praktyczna
sierpień 2014
DO POBRANIA
Pobierz PDF Download icon
Materiały dodatkowe
Elektronika Praktyczna Plus lipiec - grudzień 2012

Elektronika Praktyczna Plus

Monograficzne wydania specjalne

Elektronik listopad 2025

Elektronik

Magazyn elektroniki profesjonalnej

Raspberry Pi 2015

Raspberry Pi

Wykorzystaj wszystkie możliwości wyjątkowego minikomputera

Świat Radio listopad - grudzień 2025

Świat Radio

Magazyn krótkofalowców i amatorów CB

Automatyka, Podzespoły, Aplikacje listopad - grudzień 2025

Automatyka, Podzespoły, Aplikacje

Technika i rynek systemów automatyki

Elektronika Praktyczna listopad 2025

Elektronika Praktyczna

Międzynarodowy magazyn elektroników konstruktorów

Elektronika dla Wszystkich grudzień 2025

Elektronika dla Wszystkich

Interesująca elektronika dla pasjonatów