Symulator czujników ABS

Symulator czujników ABS
Pobierz PDF Download icon
Ten nieskomplikowany układ znajdzie zastosowanie wszędzie tam, gdzie dokonuje się napraw układów ABS/EBS naczep oraz pojazdów ciężarowych - umożliwia znaczne przyspieszenie wykonywanych napraw. Układ umożliwia podanie symulowanego sygnału czujników prędkości obrotowej kół do elektronicznej jednostki sterującej ABS (ECU - Electronic Control Unit).

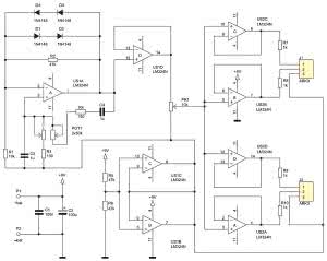
Rysunek 1. Schemat ideowy układu symulatora czujnika ABS

Stosując opisywane urządzenie osoba serwisująca układ ABS może podawać do ECU sygnał oraz odczytywać wyniki poprzez tester diagnostyczny bez konieczności obracania kołami. Ma to zaletę podczas serwisowania układu ABS, gdy należy sprawdzić poprawność działania ECU pod względem odczytu wspomnianych sygnałów i tym samym - symulacji układu na postoju lub stole warsztatowym, jak również podczas przeprowadzenia cyklu EOL (End Of Line), w którym jest konieczne obracanie kołami, aby układ wykrył sygnał prędkości obrotowej.

Symulator ma 4 wyjścia. Większość pojazdów ciężarowych jest w konfiguracji 4S, naczepy w konfiguracji 2S (niekiedy 4S), przyczepy 4S, więc zaspokaja to w dużej mierze zapotrzebowanie większości spotykanych układów konfiguracyjnych systemów ABS/EBS.

Sygnał pochodzący z prawidłowo działających czujników ma kształt sinusoidalny i amplitudę ok. 1 V. Jego częstotliwość jest zależna od prędkości obrotowej kół, jednak nie przekracza wartości kilkuset Hz. Sygnał ten ma zmienną biegunowość. Wszystkie te właściwości zostały z powodzeniem odwzorowane w tym projekcie.

Schemat układu znajduje się na rysunku 1.

Rysunek 2. Oscylogram napięcia na wyjściu układu US1A

Generator drgań sinusoidalnych o zmiennej częstotliwości został wykonany na wzmacniaczu operacyjnym US1A. Jest to klasyczny układ z mostkiem Wiena, z tą różnicą, iż jako element stabilizujący amplitudę oscylacji pracują diody D1-D4, po dwie połączone szeregowo. Dzięki takiemu rozwiązaniu, nie jest konieczne stosowanie żarówek, termistorów bądź innych kłopotliwych w użyciu elementów, które, do poprawnego działania, wymagają znaczącej ilości mocy na nich traconej. Spadek napięcia na pojedynczej diodzie krzemowej spolaryzowanej w kierunku przewodzenia wynosi ok. 0,7 V, więc maksymalna amplituda sygnału wyjściowego wynosi ok. 1,4 V.

Niestety, to rozwiązanie ma pewną wadę: otwarcie diody następuje niemal skokowo powyżej napięcia progowego, co skutkuje zniekształceniami przebiegu. Widoczne to jest na oscylogramie z rysunku 2. Jak jednak wykazały testy, nie ma to negatywnego wpływu na działanie i interpretację tego sygnału przez ECU. Częstotliwość sygnału można zmieniać w granicach ok. 2,5...900 Hz, co odbywa się poprzez regulację potencjometrem POT1. Wtórnik napięciowy wykonany na układzie US1D dostarcza sygnał na potencjometr montażowy PR1, zapewniając jednocześnie znikomo małe obciążenie obwodu generatora. Potencjometrem tym reguluje się amplitudę sygnału wyjściowego.

Układy US1B i US1B to połączone ze sobą wtórniki napięciowe, które zapewniają całemu układowi tzw. sztuczną masę, co eliminuje konieczność korzystania z symetrycznego źródła zasilania. Ma to też pewną wadę: ów układ musi być zasilany ze źródła niepołączonego galwanicznie z masą pojazdu.

Sygnał sinusoidalny o ustalonej amplitudzie trafia na wejścia czterech niezależnych wtórników napięciowych. Powoduje to, iż uszkodzenie jednego wejścia w obwodzie wejściowym sterownika ECU nie ma wpływu na pozostałe. Rezystory R7...R10 symulują rezystancję wewnętrzną czujników, która wynosi ok. 1 kΩ. ECU kontroluje, poprzez rezystancję wewnętrzną czujnika, poprawność jego funkcjonowania, zatem opisany emulator jest wykrywany jak typowe czujniki prędkości obrotowej kół.

Montaż i uruchomienie

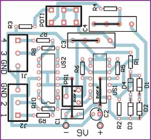
Rysunek 3. Schemat montażowy układu symulatora czujnika ABS

Układ symulatora montowany jest na jednostronnej płytce drukowanej o wymiarach 56 mm×60 mm, której schemat montażowy pokazano na rysunku 3. W pierwszej kolejności należy wlutować dwie zworki, które przebiegają pod innymi elementami elektronicznymi. Pod układy scalone warto zastosować podstawki, by móc je łatwo wymienić w razie uszkodzenia. Na kondensatory C3 i C4 przygotowane są różne rozstawy otworów montażowych: 5 mm, 10 mm lub 15 mm.

Poprawnie zmontowany układ jest od razu gotowy do pracy. Zasilać go można z baterii typu 6F22 o napięciu 9 V - pobór prądu wynosi ok. 13 mA. Skręcanie ślizgacza potencjometru PR1 w stronę kondensatora C1 powoduje zwiększanie amplitudy, zaś w stronę C3 - zmniejszanie. Natomiast przekręcanie gałki POT1 w stronę R4 skutkuje zmniejszaniem częstotliwości, w stronę R3 - zwiększaniem. Zmieniając częstotliwość dokonuje się zmiany prędkości odczytywanej przez ECU. Amplituda powinna wynosić ok. 1 V, lecz może ona wymagać korekcji dla różnych typów sterowników (ECU).

Podsumowując, niniejszy symulator generuje sygnał identyczny jak ten, który wytwarzają na swoich wyjściach czujniki prędkości obrotowej kół układu ABS, co pozwala dokonywać sprawdzenia tego obwodu bez konieczności przyłączania naczepy do ciężarówki, a następnie wyjeżdżania nią z garażu. Układ również może być wykorzystywany do testowania obwodów czujników prędkości obrotowej w pojazdach ciężarowych, jednak w tym przypadku konieczna może się okazać zmiana amplitudy wyjściowej oraz rezystorów R7...R10 na wartość około 1,5 kV.

Michał Kurzela, EP
Konsultacja merytoryczna:
Tomasz Kurek (serwis278@wp.pl)

Artykuł ukazał się w
Elektronika Praktyczna
czerwiec 2014
DO POBRANIA
Pobierz PDF Download icon
Materiały dodatkowe
Elektronika Praktyczna Plus lipiec - grudzień 2012

Elektronika Praktyczna Plus

Monograficzne wydania specjalne

Elektronik listopad 2025

Elektronik

Magazyn elektroniki profesjonalnej

Raspberry Pi 2015

Raspberry Pi

Wykorzystaj wszystkie możliwości wyjątkowego minikomputera

Świat Radio listopad - grudzień 2025

Świat Radio

Magazyn krótkofalowców i amatorów CB

Automatyka, Podzespoły, Aplikacje listopad - grudzień 2025

Automatyka, Podzespoły, Aplikacje

Technika i rynek systemów automatyki

Elektronika Praktyczna listopad 2025

Elektronika Praktyczna

Międzynarodowy magazyn elektroników konstruktorów

Elektronika dla Wszystkich grudzień 2025

Elektronika dla Wszystkich

Interesująca elektronika dla pasjonatów