LiPo_833. Miniaturowa ładowarka Li-Po zasilana z USB

LiPo_833. Miniaturowa ładowarka Li-Po zasilana z USB
Pobierz PDF Download icon
Akumulatory LiPo coraz częściej stają się podstawowym źródłem zasilania zastępując inne chemiczne źródła energii. Przestawione urządzenie, zasilane z portu USB lub ładowarki telefonu komórkowego, umożliwia ładowanie ogniw LiPo o średniej pojemności z zachowaniem krytycznych dla trwałości i bezpieczeństwa eksploatacji procedur. W porównaniu do wcześniej przedstawionych umożliwia ładowanie większym prądem (do 1 A) oraz ma pełną sygnalizację cyklu ładowania.

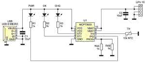
Rysunek 1. Schemat ideowy ładowarki LiPo_833

Schemat ładowarki pokazano na rysunku 1. Za ładowanie ogniwa odpowiada specjalizowany układ MCP73833. Jego cechą charakterystyczną jest możliwość programowania prądu ładowania poprzez zmianę wartości rezystancji R4A i R4B pomiędzy wyprowadzeniem PROG i masą układu. Maksymalny prąd ładowania jest ograniczony do 1000 mA. Natężenie prądu wyznacza się ze wzoru: I[mA] = 1000 / Rprog[kΩ].

Ładowarka jest zasilana ze złącza mikro USB napięciem +5 V. Układ kontroluje temperaturę ładowanych ogniw za pomocą termistora 10K NTC ograniczając, jeśli to potrzebne, prąd ładowania. Diody sygnalizują: PWR - obecność zasilania, CHG - ładowanie ogniwa, OK - zakończenie ładowania. Gniazdo "Lipo" służy do dołączenia ładowanego akumulatora. Jest to typowe dla większości ogniw, 4-pinowe gniazdo EH. Kondensatory C1 i C2 filtrują napięcie zasilania.

Rysunek 2. Schemat montażowy ładowarki LiPo_833

Ładowarkę zmontowano na niewielkiej, dwustronnej płytce drukowanej. Rozmieszczenie elementów przedstawia rysunek 2. Montaż jest typowy i nie wymaga opisu. W modelu wykorzystałem termistor zdemontowany z baterii ogniw. Można oczywiście użyć typowego akumulatora z telefonu z wbudowanym termistorem. Ważne, aby zapewnić odpowiedni kontakt termiczny z ogniwem. W modelu zastosowano układ przystosowany do akumulatorów o napięciu ładowania 4,2 V bez wbudowanego timera (AMI).

Układ MCP73833 ma wbudowany czujnik temperatury struktury ograniczający prąd ładowania w wypadku nadmiernego wzrostu temperatury układu. Dla ułatwienia odprowadzenia mocy strat warto zastosować niewielki radiator przyklejony pastą termoprzewodzącą oraz używać zasilaczy, które w zapewniają stabilne napięcie zasilające +5 V.

Uwaga: podczas użytkowania ogniwa należy zachować odpowiednie warunki eksploatacji: zabezpieczyć ogniwo przed uszkodzeniem mechanicznym, zwarciem, przeciążeniem, przeładowaniem, przegrzaniem - w żadnym wypadku nie demontować wbudowanego układu nadzorującego ogniwo. Nieprzestrzeganie warunków bezpiecznej eksploatacji może spowodować wybuch ogniwa i/lub pożar oraz zagrożenia dla zdrowia użytkownika.

Adam Tatuś, EP

Artykuł ukazał się w
Elektronika Praktyczna
czerwiec 2014
DO POBRANIA
Pobierz PDF Download icon
Materiały dodatkowe
Elektronika Praktyczna Plus lipiec - grudzień 2012

Elektronika Praktyczna Plus

Monograficzne wydania specjalne

Elektronik listopad 2025

Elektronik

Magazyn elektroniki profesjonalnej

Raspberry Pi 2015

Raspberry Pi

Wykorzystaj wszystkie możliwości wyjątkowego minikomputera

Świat Radio listopad - grudzień 2025

Świat Radio

Magazyn krótkofalowców i amatorów CB

Automatyka, Podzespoły, Aplikacje listopad - grudzień 2025

Automatyka, Podzespoły, Aplikacje

Technika i rynek systemów automatyki

Elektronika Praktyczna listopad 2025

Elektronika Praktyczna

Międzynarodowy magazyn elektroników konstruktorów

Elektronika dla Wszystkich grudzień 2025

Elektronika dla Wszystkich

Interesująca elektronika dla pasjonatów