Moduł wykonawczy z tranzystorem IGBT

Moduł wykonawczy z tranzystorem IGBT
Pobierz PDF Download icon

Przełączanie napięć rzędu setek woltów stanowi pewne wyzwanie techniczne. Jeżeli do tego dodamy znaczne wartości płynącego przez klucz prądu, sprawa robi się jeszcze trudniejsza. Właśnie do takich zastosowań są przeznaczone tranzystory IGBT.

Opisany układ służy załączaniu i odłączaniu obciążenia stałoprądowego o napięciu zasilania do 600 V i prądzie pobieranym do 27 A – na tyle pozwala użyty tranzystor typu IRG4PC50U. Wybrane dane katalogowe (według International Rectifier) umieszczono w tabeli 1.

Tabela 1. Wybrane parametry użytego w modelu tranzystora

Tranzystory IGBT mają pewną cechę, która różni je od tranzystorów typu MOSFET: w nasyceniu charakteryzują się stałym napięciem UCEsat zamiast rezystancją kanału RDSon. Tranzystory typu MOSFET, przystosowane do pracy przy wysokich napięciach, charakteryzują się stosunkowo dużą rezystancją otwartego kanału: jest to kilkaset miliomów (typowo 0,3...1 Ω). Ponieważ moc tracona na rezystorze – a za taki można uznać otwarty kanał – jest wprost proporcjonalna do kwadratu płynącego przezeń prądu, powyżej pewnej wartości jego wartości okaże się, że zysk zakładany początkowo, wynikający z użycia tranzystora MOSFET, nie wystąpi.

Wartość prądu granicznego można wyliczyć ze wzoru uzyskanego po kilku prostych przekształceniach:

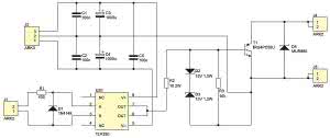
Rysunek 1. Schemat ideowy modułu wykonawczego z IGBT

Dla użytego tranzystora (UCEsat = 1,65 V) i przytoczonych wartości RDSon, wartość Igran leży w przedziale 1,65...5,5 A. Są to stosunkowo niewielkie prądy, biorąc pod uwagę możliwości tranzystora IGBT. Przykładowo, przy przepływie przez tranzystor MOSFET prądu o wartości 20 A, straty na nim wyniosą 120...400 W, podczas gdy na IGBT wytraci się jedynie 33 W.

Schemat modułu wykonawczego zaprezentowano na rysunku 1. Rolę drivera bramki pełni układ TLP250 zawierający optoizolację między wejściem a wyjściem. Załączenie tranzystora mocy, czyli podanie na jego bramkę napięcia z nóżki V+, odbywa się poprzez załączenie diody LED zawartej w strukturze układu.

Rysunek 2. Schemat montażowy modułu wykonawczego z IGBT

Wyłączenie, z kolei, polega na doprowadzeniu do bramki napięcia z wyprowadzenia V–. Rezystor R2 ogranicza prąd bramki płynący podczas jej przeładowywania. Rezystor R3 zwiera bramkę z emiterem, co zapobiega przypadkowemu włączeniu tranzystora w razie braku napięcia zasilającego układ TLP250. Diody D2 i D3 ograniczają napięcie bramka-emiter do bezpiecznej wartości (ok. ±16 V), która dla przeważającej większości tranzystorów IGBT wynosi ±20 V.

Rezystor R1 ogranicza prąd płynący przez diodę w TLP250 do wartości ok. 8 mA przy napięciu wejściowym na poziomie 5 V. Kondensator C5 jest elementem rekomendowanym przez producenta, stabilizuje on pracę wewnętrznego wzmacniacza operacyjnego. Dioda D4 zabezpiecza tranzystor przed pikami napięciowymi o przeciwnej polaryzacji.

Cały układ zmontowano na jednostronnej płytce drukowanej o wymiarach 61 mm×61 mm, której schemat montażowy pokazano na rysunku 2. Tranzystor T1 i dioda D4 winny zostać przykręcone do radiatora; należy jednocześnie zadbać o izolację galwaniczną między metalowymi wkładkami tych elementów. Ścieżki prowadzące do złącz J3 i J4 należy pogrubić, jeżeli będzie płynął przez nie prąd większy niż kilka amperów.

Układ należy zasilać z zasilacza symetrycznego o napięciach ±12...15 V. Dopuszczalne jest jednak posłużenie się zasilaczem niesymetrycznym, który dawałby na swoim wyjściu napięcie stałe z przedziału 12...15 V. Należy go dołączyć do zacisków "+" i "GND" złącza J2, zaś zacisk "–" zmostkować z "GND". Elementy C2 i C4 są wówczas, z oczywistych względów, niepotrzebne.

Wykaz elementów:

R1: 430 Ω/0,25 W
R2: 10 Ω/2 W
R3: 10 kΩ/0,25 W
C1, C2, C5: 100 nF
C4, C5: 1000 µF/25 V
D1: 1N4148
D2, D3: dioda Zenera 15 V/1,3 W
D4: MUR880
T1: IRG4PC50U
US1: TLP250
J1: ARK2 5 mm
J2: ARK3 5 mm
J3, J4: ARK2 7,5 mm
Radiator
Podkładki izolacyjne + śruby

Niniejszy moduł wykonawczy należy, od strony wyjścia, traktować jak układ ze wspólnym emiterem: do złącza J3 dołącza się niższy potencjał, a do J4 wyższy. Zasilanie dla TLP250 oraz emiter tranzystora są ze sobą galwanicznie połączone.

Michał Kurzela, EP

Artykuł ukazał się w
Elektronika Praktyczna
luty 2014
DO POBRANIA
Pobierz PDF Download icon
Materiały dodatkowe
Elektronika Praktyczna Plus lipiec - grudzień 2012

Elektronika Praktyczna Plus

Monograficzne wydania specjalne

Elektronik listopad 2025

Elektronik

Magazyn elektroniki profesjonalnej

Raspberry Pi 2015

Raspberry Pi

Wykorzystaj wszystkie możliwości wyjątkowego minikomputera

Świat Radio listopad - grudzień 2025

Świat Radio

Magazyn krótkofalowców i amatorów CB

Automatyka, Podzespoły, Aplikacje listopad - grudzień 2025

Automatyka, Podzespoły, Aplikacje

Technika i rynek systemów automatyki

Elektronika Praktyczna listopad 2025

Elektronika Praktyczna

Międzynarodowy magazyn elektroników konstruktorów

Elektronika dla Wszystkich grudzień 2025

Elektronika dla Wszystkich

Interesująca elektronika dla pasjonatów