Wzmacniacz z układem TPA3110

Wzmacniacz z układem TPA3110
Pobierz PDF Download icon

Nowoczesny wzmacniacz o dobrych parametrach. Może być zasilany napięciem z zakresu 8…25 V DC, uzyskuje mocy wyjściową 2×15 W na obciążeniu 8 Ω. Pracuje w klasie D i ma sprawność dochodzącą do 90%, dzięki czemu nie wymaga stosowania radiatora. Przy długości kabli głośnikowych do 1 m nie trzeba też dławików.

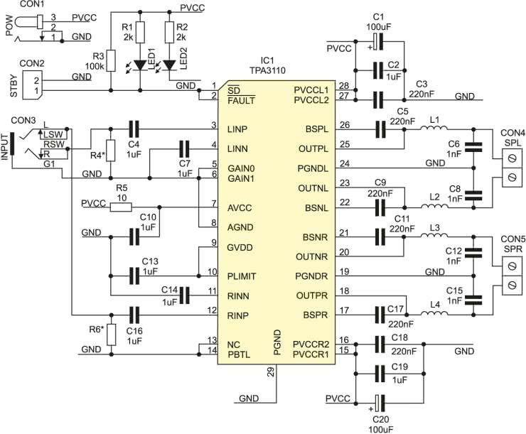
Schemat ideowy wzmacniacza pokazano na rysunku 1. Do złącza CON3 jest doprowadzany stereofoniczny sygnał audio. Kondensatory C4, C7, C14, C16 tworzą obwody wejściowe, które konfigurują wejścia różnicowe wzmacniacza do pracy w trybie single ended. Rezystor R5 oraz kondensatory C10 i C13 filtrują napięcia zasilające dla części analogowej oraz stabilizatora 7 V wbudowanego w układ TPA. Kondensatory C1…C3 oraz C18…C20 filtrują zasilanie dla stopnia mocy. Wyjścia połączone są z filtrami LC zbudowanymi z koralików ferrytowych L1...L4 oraz kondensatorów o niewielkiej pojemności C6, C8, C12, C15 i doprowadzone do złącz CON4 i CON5.

Rysunek 1. Schemat ideowy wzmacniacza z TPA3110

Dioda świecąca LED2 sygnalizuje obecność napięcia zasilającego. Dioda LED1 jest dołączona do wyjścia FAULT, a więc sygnalizuje zadziałanie któregoś z zabezpieczeń. Wyjście FAULT jest połączone z wejściem SD odpowiadającym za wprowadzenie układu w stan standby – dzięki temu jest aktywna funkcja Automatic Recovery (patrz dokumentacja TPA3110). Zabezpieczenie przeciwzwarciowe wyłącza się automatycznie po usunięciu zwarcia, natomiast zabezpieczenie DC detect wywołane wystąpieniem napięcia stałego na wejściu wymaga ponownego dołączenia zasilania. Zabezpieczenie termiczne nie wymaga restartu zasilania i nie jest sygnalizowane na wyjściu FAULT, po prostu wyłącza wzmacniacz do czasu obniżenia się temperatury jego struktury. Wprowadzenie układu w tryb standby wymaga zwarcia szpilek opisanych STBY (CON2), czyli podanie napięcia bliskiego 0 V na wejście SD, co również jest sygnalizowane świeceniem diody LED1.

Wzmacniacz zmontowano na płytce o wymiarach 60 mm×28 mm×15 mm, której schemat montażowy pokazano na rysunku 2. Większość elementów biernych ma obudowy SMD 0805, więc montaż wymaga precyzji, ale nie powinien sprawić problemów. Sam układ TPA3110 jest dostępny w obudowie TSSOP28, a więc jest łatwy do przylutowania. Należy tylko pamiętać, aby przylutować wyprowadzenie „Power Pad” na tylnej ściance układu. Przelotki pod układem należy zalać cyną od dolnej strony płytki druku. Cyna przepłynie na drugą stronę i połączy „Power Pad”.

Rysunek 2. Schemat montażowy wzmacniacza z TPA3110

Po zmontowaniu układ jest od razu gotowy do pracy. Układ ma zabezpieczenie przed napięciem stałym na wejściu, które działa bardzo dobrze – nawet dołączenie rezystorów 100 kΩ pomiędzy wejściami a masą (R4 i R6 – nie montować) powodowało zadziałanie zabezpieczenia. Gdyby układ z niewiadomych przyczyn zabezpieczał się, to warto najpierw podać sygnał audio, a potem dołączyć zasilanie.

Zaskakująca jest sprawność tego układu – wzmacniacz, odtwarzający muzykę, pracujący ze średnią mocą nie pobierał nawet 200 mA. Natomiast w stanie standby pobór prądu wynosił ok. 7 mA (zasilanie 12 V), ale tylko przez świecące się diody LED, ponieważ on sam pobiera poniżej 1 mA. W aplikacjach energooszczędnych warto nie montować diod LED.

KS

Wykaz elementów:
Rezystory:
  • R1, R2: 2 kΩ (SMD 0805)
  • R3: 100 kΩ (SMD 0805)
  • R4, R6: nie montować!
Kondensatory:
  • C1, C20: 100 μF/25 V
  • C2, C4, C7, C10, C13, C14, C16, C19: 1 μF (SMD 0805)
  • C3, C5, C9, C11, C17, C18: 220 nF (SMD 0805)
  • C6, C8, C12, C15: 1 nF (SMD 0805)
Półprzewodniki:
  • IC1: TPA3110 (np. Farnell element14)
  • LED1, LED2: dioda LED SMD
Pozostałe:
  • L1...L4: koralik ferrytowy
  • CON1: gniazdo zasilania 2.1/5.5, do druku
  • CON2: goldpin 1×2+zworka
  • CON3: gniazdo jack 3,5 mm, stereo
  • CON4, CON5: DG301-2
Artykuł ukazał się w
Elektronika Praktyczna
sierpień 2013
DO POBRANIA
Pobierz PDF Download icon
Materiały dodatkowe
Elektronika Praktyczna Plus lipiec - grudzień 2012

Elektronika Praktyczna Plus

Monograficzne wydania specjalne

Elektronik listopad 2025

Elektronik

Magazyn elektroniki profesjonalnej

Raspberry Pi 2015

Raspberry Pi

Wykorzystaj wszystkie możliwości wyjątkowego minikomputera

Świat Radio listopad - grudzień 2025

Świat Radio

Magazyn krótkofalowców i amatorów CB

Automatyka, Podzespoły, Aplikacje listopad - grudzień 2025

Automatyka, Podzespoły, Aplikacje

Technika i rynek systemów automatyki

Elektronika Praktyczna listopad 2025

Elektronika Praktyczna

Międzynarodowy magazyn elektroników konstruktorów

Elektronika dla Wszystkich grudzień 2025

Elektronika dla Wszystkich

Interesująca elektronika dla pasjonatów