Miniaturowa ładowarka akumulatorów Li-Po zasilana z USB

Miniaturowa ładowarka akumulatorów Li-Po zasilana z USB
Pobierz PDF Download icon

Akumulatory LiPo coraz częściej stają się podstawowym źródłem zasilania, zastępując inne bateryjne lub akumulatorowe źródła energii. Przestawiona ładowarka jest zasilana z portu USB. Umożliwia ładowanie ogniw LiPo o niewielkiej pojemności z zachowaniem procedur krytycznych dla trwałości i bezpieczeństwa eksploatacji.

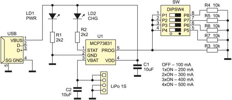
Schemat układu ładowarki Li-Po pokazano na rysunku 1. Jest on zasilany ze złącza USB. Za ładowanie ogniw odpowiada specjalizowany układ MCP73831(2). Jego cechą charakterystyczną jest możliwość programowania prądu ładowania poprzez zmianę wartości rezystora pomiędzy wyprowadzeniem PROG i masą układu. Maksymalny prąd ładowania jest ograniczony do 500 mA, co wynika z ograniczeń starszych portów USB. Dokładną wartość określa się z wzoru:

I [mA] = 1000 / Rprog [kΩ].

Rysunek 1. Schemat ideowy miniaturowej ładowarki Li-Po

W modelu zastosowano przełącznik SW umożliwiający dostosowanie prądu ładowania do pojemności akumulatora. Minimalny prąd ładowania to 100 mA, każda załączona sekcja SW dodaje dodatkowe 100 mA. Przy wszystkich pozycjach załączonych prąd jest maksymalny i wynosi 500 mA. Oczywiście, ładowarka ładuje bezproblemowo ogniwa o większej pojemności, proces ładowania trwa wtedy odpowiednio dłużej, z korzyścią dla trwałości akumulatora. Układ uzupełniają diody LED sygnalizujące: LD1 – zasilanie ładowarki, LD2 – proces ładowania. Kondensator C2 zapewnia stabilność układu przy odłączonym akumulatorze. Pojemność C1 odsprzęga zasilanie ładowarki. Gniazdo „Lipo” służy do dołączenia ładowanego akumulatora, jest to typowe dla większości ogniw 4-pinowe gniazdo EH.

Układ zmontowany na niewielkiej, jednostronnej płytce drukowanej w formie wtyku do gniazda USB. Rozmieszczenie elementów przedstawia rysunek 2. Montaż układu nie wymaga opisu. Możliwe jest zastosowanie (bez zmian na płytce) układu MCP73832. Różni się on tylko wyjściem STAT typu OC, co dla aplikacji z rysunku 1 i nie ma znaczenia. W zależności od typu akumulatora, jest możliwe dopasowanie napięcia ładowania z zakresu 4,2; 4,35; 4,4; 4,5 V poprzez odpowiedni wybór typu układu. W modelu zastosowano układ MCP73831T-2AT, przystosowany do akumulatorów z napięciem ładowania 4,2 V.

Rysunek 2. Schemat montażowy miniaturowej ładowarki Li-Po
Uwaga: podczas użytkowania ogniwa należy zachować odpowiednie warunki eksploatacji: zabezpieczyć ogniwo przed uszkodzeniem mechanicznym, zwarciem, przeciążeniem, przeładowaniem, przegrzaniem – w żadnym przypadku nie demontować wbudowanego układu nadzorującego ogniwo. Nieprzestrzeganie warunków bezpiecznej eksploatacji może spowodować eksplozję ogniwa i pożar oraz zagrożenia dla zdrowia użytkownika.

Adam Tatuś, EP

Wykaz elementów:
Rezystory:
  • R1, R2: 2,2 kΩ (SMD 1206)
  • R3…R7: 10 kΩ (SMD 1206, 1%)
Kondensatory:
  • C1, C2: 10 μF (SMD 1206)
Półprzewodniki:
  • LD1: dioda LED SMD, zielona
  • LD2: dioda LED SMD, czerwona
  • U1: MCP73831T-2AT (SOT-23-5)
Pozostałe:
  • LiPo: gniazdo akumulatora, EH4, kątowe
  • SW: przełącznik DIP, 4 pozycje
  • USB: wtyk USB A, do druku, SMD
Artykuł ukazał się w
Elektronika Praktyczna
sierpień 2013
DO POBRANIA
Pobierz PDF Download icon
Materiały dodatkowe
Elektronika Praktyczna Plus lipiec - grudzień 2012

Elektronika Praktyczna Plus

Monograficzne wydania specjalne

Elektronik listopad 2025

Elektronik

Magazyn elektroniki profesjonalnej

Raspberry Pi 2015

Raspberry Pi

Wykorzystaj wszystkie możliwości wyjątkowego minikomputera

Świat Radio listopad - grudzień 2025

Świat Radio

Magazyn krótkofalowców i amatorów CB

Automatyka, Podzespoły, Aplikacje listopad - grudzień 2025

Automatyka, Podzespoły, Aplikacje

Technika i rynek systemów automatyki

Elektronika Praktyczna listopad 2025

Elektronika Praktyczna

Międzynarodowy magazyn elektroników konstruktorów

Elektronika dla Wszystkich grudzień 2025

Elektronika dla Wszystkich

Interesująca elektronika dla pasjonatów