Dwukanałowy, optoizolowany moduł przekaźnikowy

Dwukanałowy, optoizolowany moduł przekaźnikowy
Pobierz PDF Download icon

Nieskomplikowany, podwójny moduł wykonawczego, którego niewątpliwą zaletą jest separacja galwaniczna gwarantująca bezpieczne użytkowanie. Rozwiązanie takie umożliwia bezpieczne przełączanie sygnałem z większości układów elektronicznych na przykład napięcia sieci energetycznej.

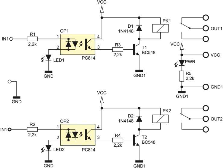
Schemat ideowy modułu pokazano na rysunku 1. Elementami wykonawczymi są dwa przekaźniki sterowane tranzystorami T1 i T2 za pośrednictwem transoptorów OP1 i OP2. Diody LED1 i LED2 informują o zadziałaniu transoptora, natomiast o załączeniu przekaźnika decydują dodatnie sygnały pojawiające się na wejściach IN1 i IN2 złącza CON1. Dioda LED PWR sygnalizuje obecność napięcia zasilania przekaźników.

Rysunek 1. Schemat ideowy modułu wykonawczego

Moduł można zmontować na płytce drukowanej, której schemat montażowy pokazano na rysunku 2. W egzemplarzu modelowym zastosowano przekaźniki o dopuszczalnym prądzie obciążenia 10 A przy napięciu 230 V AC.

Rysunek 2. Schemat montażowy modułu wykonawczego

EB

Wykaz elementów:
Rezystory:
  • R1...R5: 2,2 kΩ
Kondensatory:
Półprzewodniki:
  • D1, D2: 1N4148
  • T1, T2: BC548
  • OP1, OP2: PC814
  • LED1, LED2, PWR: dioda LED
Pozostałe:
  • PK1, PK2: JQC3FF/012-1ZS lub podobny
  • OUT1, OUT2: Złącze ARK3/5 mm
  • VCC: Złącze ARK2/3,5 mm
  • CON1: Złącze ARK3/3,5 mm
Artykuł ukazał się w
Elektronika Praktyczna
kwiecień 2013
DO POBRANIA
Pobierz PDF Download icon
Materiały dodatkowe
Elektronika Praktyczna Plus lipiec - grudzień 2012

Elektronika Praktyczna Plus

Monograficzne wydania specjalne

Elektronik listopad 2025

Elektronik

Magazyn elektroniki profesjonalnej

Raspberry Pi 2015

Raspberry Pi

Wykorzystaj wszystkie możliwości wyjątkowego minikomputera

Świat Radio listopad - grudzień 2025

Świat Radio

Magazyn krótkofalowców i amatorów CB

Automatyka, Podzespoły, Aplikacje listopad - grudzień 2025

Automatyka, Podzespoły, Aplikacje

Technika i rynek systemów automatyki

Elektronika Praktyczna listopad 2025

Elektronika Praktyczna

Międzynarodowy magazyn elektroników konstruktorów

Elektronika dla Wszystkich grudzień 2025

Elektronika dla Wszystkich

Interesująca elektronika dla pasjonatów