Termometr do wędzarni

Termometr do wędzarni
Pobierz PDF Download icon

Od kilku lat obserwuje się rosnącą popularność żywności "ekologicznej", niezawierającej sztucznych barwników, konserwantów, polepszaczy smaku itp. Działkowicze próbują własnych sił w samodzielnym wytwarzaniu własnych wędlin w oparciu o "stare technologie". Prezentowane urządzenie niedużym kosztem wspomaga jeden z najważniejszych etapów produkcji pachnącej i trwałej wędliny, którym jest wędzenie.

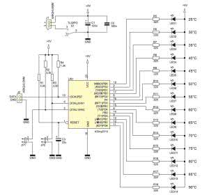
Rysunek 1. Schemat ideowy termometru do wędzarni

Schemat urządzenia pokazano na rysunku 1. Wynik pomiaru jest prezentowany za pomocą słupka diod LED, które sterowane są przez mikrokontroler ATtiny2313. Poziom niski na odpowiednim wyprowadzeniu powoduje zaświecenie się diody, natomiast wysoki - jej zgaszenie.

Rezystor R1 z kondensatorem C3 mają za zadanie wygenerowanie sygnału zerowania układu US1 po włączeniu zasilania. Zmniejsza to prawdopodobieństwo błędnego zainicjowania programu. Rezystory R2 i R3 utrzymują wyprowadzenia mikrokontrolera na poziomie logiczniej "1", gdy zworki JP1 i JP2 są otwarte.

Złącze J2 jest przeznaczone do dołączenia czujnika temperatury. W jego roli zastosowano popularny układ DS18B20. Był on już wielokrotnie prezentowany w konstrukcjach publikowanych na łamach EP, dlatego nie zostanie tu szczegółowo omówiony. W tej konstrukcji została wykorzystano jedną z jego podstawowych zalet - możliwość zasilania go za pomocą linii danych, tzw. Parasite Power. Dzięki temu, czujnik połączony jest z płytką tylko dwoma przewodami.

Zwory JP1 i JP2 umożliwiają wybór różnych trybów pracy termometru. Nastawy zworek i odpowiadające im tryby pracy umieszczono w tabeli 1.

Tabela 1. Nastawy zworek JP1 i JP2

Użytkownik może samodzielnie skonfigurować sposób wyświetlania, aby uzyskać wygodny dla siebie kompromis pomiędzy czytelnością, a poborem energii ze źródła zasilania. Ten drugi aspekt ma szczególne znaczenie przy wielogodzinnej pracy z zasilaniem bateryjnym.

Układ zmontowany został na jednostronnej płytce drukowanej o wymiarach 32 mm×180 mm, której schemat montażowy pokazano na rysunku 2. Przystępując do montażu należy pamiętać o wlutowaniu dwóch zworek z drutu oraz podstawki pod mikrokontroler.

Ten ostatni należy zaprogramować, nie zmieniając ustawień fusebitów tj. pozostawić nastawy domyślne (fabryczne). Użyte w układzie modelowym diody LED zostały wyprodukowane przez firmę Kingbright i noszą oznaczenie L-53IT. Charakteryzują się przejrzystą, kolorową obudową i stosunkowo dużo światłością, przez co są dobrze widoczne nawet w słoneczny dzień.

Rysunek 2. Schemat montażowy termometru do wędzarni

Ponadto, niskie napięcie przewodzenia pozwala na eksploatowanie urządzenia z mocno rozładowanymi bateriami. Oczywiście, nic nie stoi na przeszkodzie, by zamontować jakiekolwiek inne diody o średnicy 5 mm i prądzie znamionowym rzędu 20 mA. Mogą to być diody w różnych kolorach, wybrane według własnych doświadczeń, by móc nawet z daleka, po samym tylko kolorze świecenia określić, czy temperatura zawiera się w żądanym przedziale.

Najlepszym wariantem dołączenia czujnika DS18B20 do płytki jest użycie pojedynczego przewodu w oplocie. Zmniejszy to prawdopodobieństwo powstania błędów transmisji. Sam czujnik należy skonfigurować do pracy w trybie zasilania z linii danych.

Rysunek 3. Sposób połączenia czujnika z płytką

Wyprowadzenia VCC i GND należy zlutować ze sobą i połączyć z masą układu (GND w złączu J2), natomiast wyprowadzenie DQ bezpośrednio z DATA, jak na rysunku 3. Połączenia należy zabezpieczyć przed wilgocią i zanieczyszczeniami, gdyż czujnik będzie pracował w warunkach nieprzyjaznych dla elektroniki. W modelu zrobiono to poprzez zalanie klejem na gorąco.

Prawidłowo zmontowany układ nie wymaga żadnych czynności uruchomieniowych i może od razu rozpocząć pracę. Przy zasilaniu napięciem 3,5...5V pobór prądu wynosi od kilku mA do 150 mA, zależnie od wybranego trybu pracy. Bardzo dobrym źródłem zasilania jest bateria "płaska" typu 3R12 o napięciu 4,5 V. Obudowa układu powinna być przezroczysta, aby było widać było diody i umieszczone obok nich opisy.

Jeżeli temperatura jest niższa niż 25°C, wówczas krótkimi impulsami błyska dioda oznaczona "25°C", niezależnie od ustawień zworek. Jest to informacja dla użytkownika o tym, że układ pracuje. W miarę wzrostu temperatury załączają się coraz to wyżej położone diody lub rośnie wysokość słupka. Rozdzielczość odczytu na poziomie 5°C jest wystarczająca na potrzeby przydomowej wędzarni. Smacznego!

Michał Kurzela, EP

Artykuł ukazał się w
Elektronika Praktyczna
kwiecień 2013
DO POBRANIA
Pobierz PDF Download icon
Materiały dodatkowe
Elektronika Praktyczna Plus lipiec - grudzień 2012

Elektronika Praktyczna Plus

Monograficzne wydania specjalne

Elektronik listopad 2025

Elektronik

Magazyn elektroniki profesjonalnej

Raspberry Pi 2015

Raspberry Pi

Wykorzystaj wszystkie możliwości wyjątkowego minikomputera

Świat Radio listopad - grudzień 2025

Świat Radio

Magazyn krótkofalowców i amatorów CB

Automatyka, Podzespoły, Aplikacje listopad - grudzień 2025

Automatyka, Podzespoły, Aplikacje

Technika i rynek systemów automatyki

Elektronika Praktyczna listopad 2025

Elektronika Praktyczna

Międzynarodowy magazyn elektroników konstruktorów

Elektronika dla Wszystkich grudzień 2025

Elektronika dla Wszystkich

Interesująca elektronika dla pasjonatów