Uniwersalny sterownik silników DC

Uniwersalny sterownik silników DC
Pobierz PDF Download icon

Układ L298 jest sterownikiem silników zawierającym dwa mostki H. Umożliwia sterowanie dwoma silnikami prądu stałego lub jednym bipolarnym, 4-przewodowym silnikiem krokowym. Najważniejszą zaletą jego jest duży przedział napięć zasilania silników (do 46 V) oraz duże maksymalne prądy obciążenia: 2 A ciągły, do 3 A chwilowy.

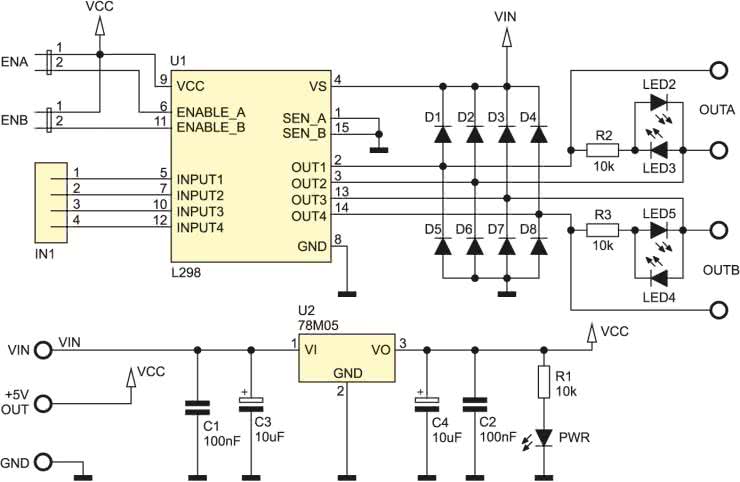
Schemat ideowy sterownika silników DC pokazano na rysunku 1.

Rysunek 1. Schemat ideowy sterownika silnika z L298

Jest to typowa aplikacja układu L298. Szybkie diody Schottky-ego dołączone do wyjść układu zabezpieczają go przed przepięciami. Moduł sterownika wyposażono w stabilizator napięcia 78M05 (U2) zasilający część cyfrową układu L298. Dodatkowo, to napięcie doprowadzono do złącza CON1, a o jego występowaniu informuje dioda LED „PWR”. Diody LED2…LED5 informują o zadziałaniu i kierunku obrotów dołączonego silnika. Uruchomienie silnika odbywa się poprzez podanie logicznej „1” na odpowiednie doprowadzenie EN mostka oraz odpowiedniej kombinacji „0” i „1” na doprowadzenia IN1…IN4.

Przykładowe sygnały sterujące dla dwóch silników elektrycznych umieszczono w tabeli 1, natomiast dla jednego krokowego w tabeli 2.

Schemat montażowy urządzenia pokazano na rysunku 2.

Rysunek 2. Schemat montażowy sterownika silnika z L298

Sterownik wykonano na laminacie dwustronnym z użyciem elementów do montażu powierzchniowego. Montaż jest typowy i nie wymaga specjalnego opisu. Należy pamiętać aby układ mocy wyposażyć w radiator, istotnym jest również fakt iż obudowa układu L298 jest wewnętrznie podłączona do masy układu.

EB

Wykaz elementów:
Rezystory:
  • R1...R3: 10 kΩ (805)
Kondensatory:
  • C1, C2: 100 nF (805)
  • C3, C4: 10 µF/50 V
Półprzewodniki:
  • D1...D8: SS14
  • PWR, LED2...LED4: dioda LED
  • U1: L298
  • U2: 78M05
Pozostałe:
  • złącze ARK2/500 – 2 szt. i ARK3/500 – 1 szt.
  • listwa goldpin 8 pinów + jumper 2 szt.
  • radiator
Artykuł ukazał się w
Elektronika Praktyczna
luty 2013
DO POBRANIA
Pobierz PDF Download icon
Materiały dodatkowe
Elektronika Praktyczna Plus lipiec - grudzień 2012

Elektronika Praktyczna Plus

Monograficzne wydania specjalne

Elektronik listopad 2025

Elektronik

Magazyn elektroniki profesjonalnej

Raspberry Pi 2015

Raspberry Pi

Wykorzystaj wszystkie możliwości wyjątkowego minikomputera

Świat Radio listopad - grudzień 2025

Świat Radio

Magazyn krótkofalowców i amatorów CB

Automatyka, Podzespoły, Aplikacje listopad - grudzień 2025

Automatyka, Podzespoły, Aplikacje

Technika i rynek systemów automatyki

Elektronika Praktyczna listopad 2025

Elektronika Praktyczna

Międzynarodowy magazyn elektroników konstruktorów

Elektronika dla Wszystkich grudzień 2025

Elektronika dla Wszystkich

Interesująca elektronika dla pasjonatów