Mała automatyka do wzmacniacza lampowego

Mała automatyka do wzmacniacza lampowego
Pobierz PDF Download icon

Jak ważna jest ocena stanu lampy i utrzymanie poprawnego punkt pracy we wzmacniaczu lampowym, nie trzeba długo przekonywać. Zwykle szczęśliwi użytkownicy są pozbawieni tej podstawowej informacji. Przedstawiony układ w pełni uzupełnia wzmacniacz lampowy SE o pomiar jednego lub dwóch prądów anodowych i funkcję opóźnienia załączania napięcia anodowego, pozwalającą przedłużyć czas eksploatacji lamp.

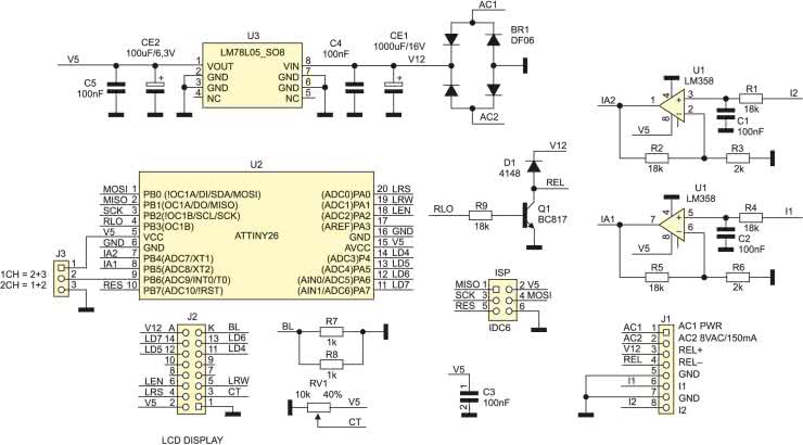
Schemat układu pokazano na rysunku 1. Układ jest oparty o mikrokontroler ATtiny26 (U2). Pomiar prądu wykonywany jest pośrednio, na rezystorach o rezystancji 1 Ω włączonych w obwód katody lampy mocy w sposób pokazany na rysunku 2. Aby nie wpływać znacząco na punkt pracy lampy, rezystor musi mieć niewielką rezystancję. Napięcie odpowiadające prądowi jest wzmacniane 10-krotnie za pomocą wzmacniaczy układu U1 i doprowadzone jest do przetwornika A/C wbudowanego w mikrokontroler U2. Wynik pomiaru jest wyświetlany na wyświetlaczu LCD o rozdzielczości 2 linie×8 znaków dołączonym do złącza J2. W zależności od ustawienia zwory J3 jest możliwy pomiar w jednym (monoblok) lub w dwóch kanałach (wzmacniacz stereo).

Rysunek 1. Schemat ideowy układu
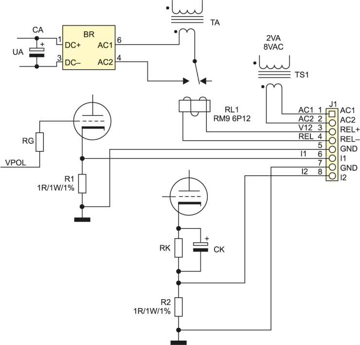
Rysunek 2. Przykładowy sposób podłączenia układu do wzmacniacza

Tranzystor Q1 z elementami towarzyszącymi steruje przekaźnikiem opóźnionego załączania napięcia anodowego, którego czas ustalono na 60 sekund. Odliczanie czasu jest sygnalizowane na wyświetlaczu LCD. Zasilacz układu jest typowy i nie wymaga dokładnego opisu. Do zasilania zastosowano niewielki transformator o mocy 2 VA, oddzielony galwanicznie od układu wzmacniacza. Zwiększa to elastyczność zastosowań, ale każdorazowo w wypadku wzmacniacza stereofonicznego należy sprawdzić czy podłączenia nie spowodują nieprawidłowej pracy wzmacniacza.

Potencjometr RV1 umożliwia ustalenie kontrastu, rezystory R7 i R8 odpowiadają za intensywność podświetlenia. W modelu zastosowano wyświetlacz negatywowy z podświetleniem bursztynowym, ładnie komponującym się z grzejnikami lamp.

Rysunek 3. Rozmieszczenie elementów

Układ zmontowano na dwustronnej pytce drukowanej, której schemat montażowy pokazano na rysunku 3. Sposób montażu jest typowy, w pierwszej kolejności montujemy elementy SMD, później elementy przewlekane, następnie wyświetlacz LCD, który stanowi bazę mechaniczną układu i połączony jest z płytką za pomocą listwy goldpin 2×2,54 mm. Otwory montażowe wyświetlacza wykorzystywane są do montażu całości we wzmacniaczu. Należy upewnić się czy nie są połączone z masą układu. Jeśli tak jest, to konieczny jest montaż z użyciem izolowanych tulejek, aby nie tworzyć pętli masy w układzie. Konieczne jest również zaprogramowanie procesora plikiem: IA_Minimeter.hex i ustawienie fusebitów: RCInt=1MHz, CKSEL3, 2, 1=0001; CKSEL0=1; SUT0, 1=0; BODEN, BODLEVEL=0; pozostałe =1.

Fotografia 4. Zmontowany układ podczas pracy

Układ nie wymaga uruchamiania, należy jedynie ustawić kontrast wyświetlacza oraz wybrać liczbę kanałów pomiaru. Zmontowany moduł EQ_5Band podczas pracy zamieszczono na fotografii 4.

Adam Tatuś, EP

Wykaz elementów:
Rezystory:
  • R1, R2, R4, R5, R9: 18 kΩ (SMD 1206, 1%)
  • R3, R6: 2 kΩ (SMD 1206, 1%)
  • R7, R8: 1 kΩ (SMD 1206, 1%)
  • RV1: 10 kΩ (pot. montażowy, leżący R=5 mm)
Kondensatory:
  • C1…C5: 100 nF (SMD 1206)
  • CE1: 1000 µF/16 V
  • CE2: 100 µF/6,3 V
Półprzewodniki:
  • BR1: DF06S (mostek prostowniczy SMD)
  • Q1: BC817 (SOT-23)
  • D1: LL4148 (MMELF)
  • U1: LM358 (SO-8)
  • U2: ATtiny26 (SO-20)
  • U3: LM78L05 (SO-8)
Pozostałe:
  • ISP: złącze goldpin 2×3 pin
  • J1: złącze KK8, raster 2,54 mm, proste
  • J2: np. HY0802 (wyświetlacz 2×8, z podświetleniem, zgodny z HD44780)
  • J3: złącze goldpin 1×3pin+zworka
Artykuł ukazał się w
Styczeń 2013
DO POBRANIA
Pobierz PDF Download icon
Materiały dodatkowe
Elektronika Praktyczna Plus lipiec - grudzień 2012

Elektronika Praktyczna Plus

Monograficzne wydania specjalne

Elektronik listopad 2025

Elektronik

Magazyn elektroniki profesjonalnej

Raspberry Pi 2015

Raspberry Pi

Wykorzystaj wszystkie możliwości wyjątkowego minikomputera

Świat Radio listopad - grudzień 2025

Świat Radio

Magazyn krótkofalowców i amatorów CB

Automatyka, Podzespoły, Aplikacje listopad - grudzień 2025

Automatyka, Podzespoły, Aplikacje

Technika i rynek systemów automatyki

Elektronika Praktyczna listopad 2025

Elektronika Praktyczna

Międzynarodowy magazyn elektroników konstruktorów

Elektronika dla Wszystkich grudzień 2025

Elektronika dla Wszystkich

Interesująca elektronika dla pasjonatów