Miniaturowy GPS dla robotyki i nie tylko

Miniaturowy GPS dla robotyki i nie tylko
Pobierz PDF Download icon

Odbiorniki GPS są niezbędnym elementem wielu współczesnych aplikacji, w czym pomagają im niewielkie wymiary, niewielki pobór mocy, duża dokładność pozycjonowania, a także niskie ceny. Przykładowe rozwiązanie łączące wszystkie te cechy z wygodą stosowania przedstawiamy w artykule.

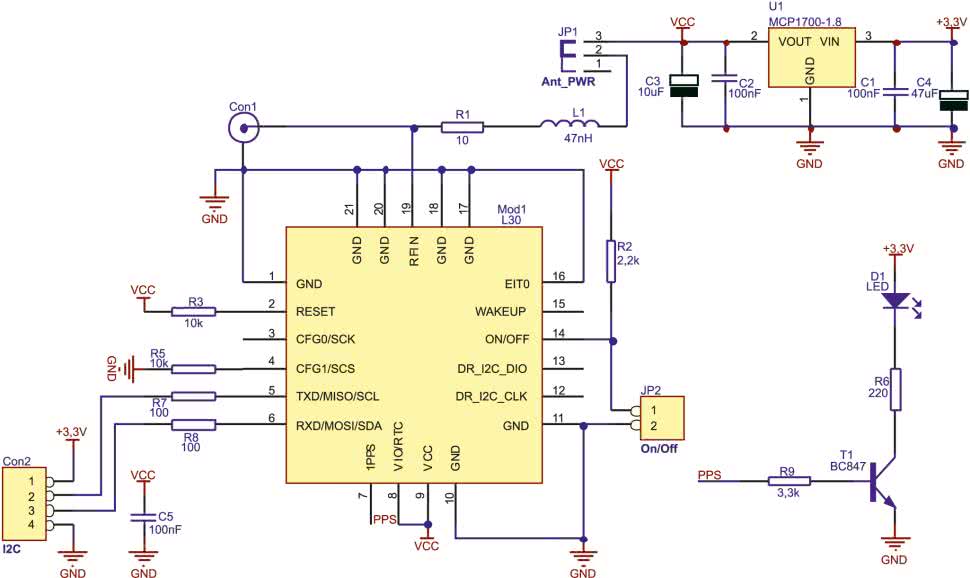
Opracowaną i przetestowaną w naszym laboratorium aplikację odbiornika GPS L30 firmy Quectel przedstawiamy na schemacie pokazanym na rysunku 1.

Rysunek 1. Schemat ideowy miniaturowego odbiornika GPS

Odbiornik L30 charakteryzuje się niewielkimi wymiarami (9 mm×9 mm×1,6 mm), dużą czułością, a także wysoką odpornością na zakłócenia elektromagnetyczne. Zastosowano w nim chipset SiRF Star IV, którego oprogramowanie wewnętrzne (firmware) obsługuje interfejsy komunikacyjne UART i I²C, ale ze względu na docelowy obszar zastosowań (lokalny odbiornik współpracujący z mikrokontrolerem) w prezentowanym projekcie jest wykorzystywany wyłącznie interfejs I²C.

Ze względu na niewielkie wymiary odbiornika L30 nie wyposażono w system dystrybucji zasilania do aktywnej anteny GPS. Rolę takiego „zasilacza” spełniają rezystor R1 i dławik L1 dołączane do napięcia zasilającego 1,8 V za pomocą zworki JP1. Jeżeli antena aktywna współpracująca z odbiornikiem wymaga napięcia zasilania wyższego niż 1,8 V, trzeba je dołączyć do styku numer 2 złącza JP1 (przy zdjętej zworce).

Dane przesyłane przez odbiornik L30 są dostępne na złączu Con2, które służy także do dostarczania zasilania (3,3 V, ok. 45 mA + prąd pobierany przez aktywną antenę, jeżeli jest zasilana). Napięcie zasilające odbiornik jest stabilizowane przez stabilizator LDO U1.

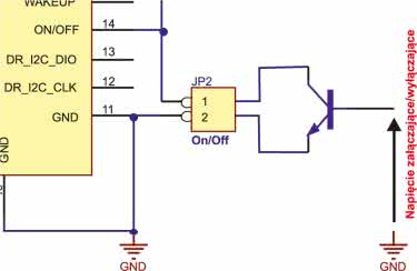
Do punktów lutowniczych JP2 trzeba dołączyć mikroprzełącznik lub – najlepiej za pomocą tranzystora dołączonego w sposób pokazany na rysunku 2 – które będą spełniać rolę elektronicznego włącznika/wyłącznika odbiornika L30. Każdorazowe włączenie/wyłączenie odbiornika wymaga podania na wejście ON/OFF modułu zbocza opadającego i utrzymania stanu „0” logicznego przez co najmniej 1 ms.

Rysunek 2. Sposób dołączenia włącznika zasilania

Odbiornik wyposażono w optyczny sygnalizator odbioru poprawnych danych z satelitów GPS (synchronizacji odbiornika), do czego służy dioda D1 sterowana za pomocą tranzystora T1, który spełnia rolę drivera prądowego.

Rysunek 3. Schemat montażowy miniaturowego odbiornika GPS

Odbiornik zmontowano na dwustronnej płytce drukowanej z metalizacją otworów, której schemat montażowy pokazano na rysunku 3.

Andrzej Gawryluk

Wykaz elementów:
Rezystory:
  • R1: 10 Ω (SMD 1206)
  • R2: 2,2 kΩ (SMD 0805)
  • R3, R5: 10 kΩ (SMD 0805)
  • R6: 220 Ω (SMD 0805)
  • R7, R8: 100 Ω (SMD 0805)
  • R9: 3,3 kΩ (SMD 0805)
Kondensatory:
  • C1, C2, C5: 100 nF (SMD 0805)
  • C3: 10 μF (SMD „A”)
  • C4: 47 μF (SMD „D”)
Półprzewodniki:
  • D1: dioda LED (SMD 1206)
  • T1: BC847 (SOT-23)
  • U1: MCP1700-1.8 (SOT-23)
Pozostałe:
  • Con1: SMB90
  • Con2: SIP4BACK
  • JP1: goldpiny 2×1 + zworka
  • L1: 47 nH (SMD 1206)
  • Mod1: odbiornik GPS Quectel L30
Artykuł ukazał się w
Elektronika Praktyczna
sierpień 2012
DO POBRANIA
Pobierz PDF Download icon
Materiały dodatkowe
Elektronika Praktyczna Plus lipiec - grudzień 2012

Elektronika Praktyczna Plus

Monograficzne wydania specjalne

Elektronik listopad 2025

Elektronik

Magazyn elektroniki profesjonalnej

Raspberry Pi 2015

Raspberry Pi

Wykorzystaj wszystkie możliwości wyjątkowego minikomputera

Świat Radio listopad - grudzień 2025

Świat Radio

Magazyn krótkofalowców i amatorów CB

Automatyka, Podzespoły, Aplikacje listopad - grudzień 2025

Automatyka, Podzespoły, Aplikacje

Technika i rynek systemów automatyki

Elektronika Praktyczna listopad 2025

Elektronika Praktyczna

Międzynarodowy magazyn elektroników konstruktorów

Elektronika dla Wszystkich grudzień 2025

Elektronika dla Wszystkich

Interesująca elektronika dla pasjonatów