Wielogabarytowy termometr LED

Wielogabarytowy termometr LED
Pobierz PDF Download icon

Termometr mierzący temperaturę w zakresie od –55do +125°C. „Wielogabarytowy”, bo współpracujący z dwoma wyświetlaczami o różnych wielkościach.

Pierwszy, miniaturowy wyświetlacz LED o wysokości cyfry wynoszącej 7 mm, może znaleźć zastosowanie do wskazywania temperatury np. w samochodzie. Drugi, z wyświetlaczami o wysokości znaku 27 mm, idealnie sprawdzi się jako miernik temperatury umożliwiający jej odczyt z dużych odległości np. w halach produkcyjnych.

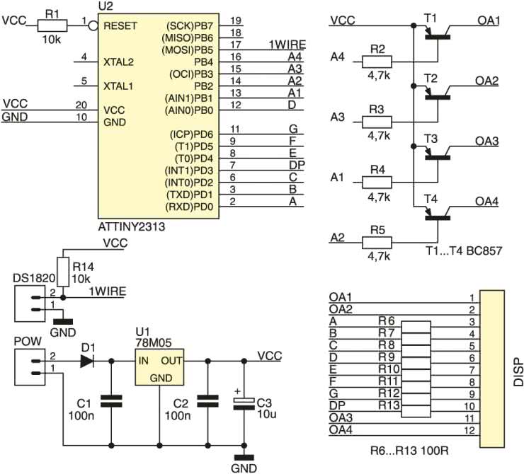
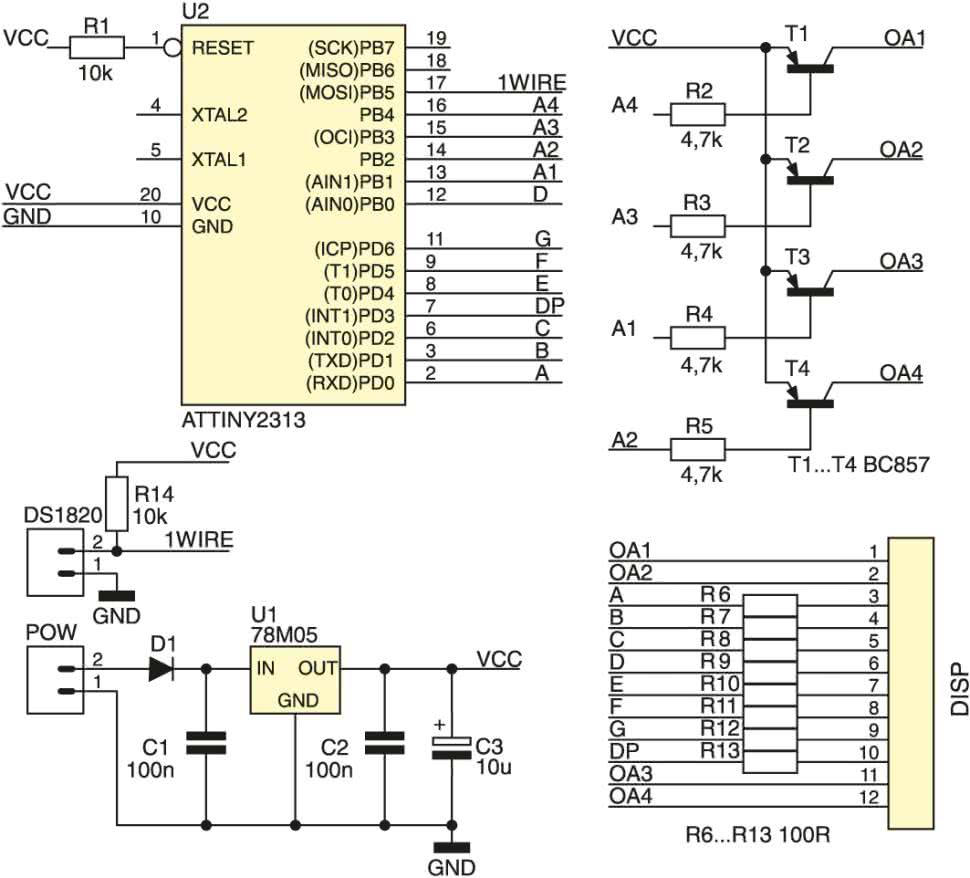
Schemat elektryczny termometru pokazano na rysunku 1, natomiast wyświetlacza na rysunku 2.

Rysunek 1. Schemat ideowy termometru
Rysunek 2. Schematy ideowy wyświetlacza

Układ powinien być zasilany napięciem stałym o wartości 7...15 V dołączonym do złącza POWER. Dioda D1 zabezpiecza go przed niewłaściwą polaryzacją napięcia wejściowego, natomiast kondensatory C1, C2 i C3 pełnią rolę filtra zasilania. Zewnętrzne napięcie wejściowe jest podawane na stabilizator U1. Pracą termometru steruje mikrokontroler ATTINY2313 taktowany wewnętrznym sygnałem zegarowym, natomiast rolę czujnika temperatury pełni układ typu DS1820/18S20/18B20. Wyświetlacze zostały opracowane w dwóch wersjach gabarytowych, natomiast ich sterowanie odbywa się identycznie. Anody wyświetlaczy zasilane są poprzez tranzystory T1...T4, natomiast katody są sterowane bezpośrednio z portu mikrokontrolera poprzez rezystory ograniczające R6...R13.

Układy z serii DS18x20 różnią się rozdzielczością pomiaru i sposobem jego zapisu w pamięci, więc aby termometr pracował prawidłowo, musi rozpoznać wersję układu. Sam pomiar temperatury przebiega w sposób standardowy, z użyciem komend o kodzie 0x44 – start konwersji i 0xBE – odczyt wyniku, dokładnie opisanych w dokumentacji producenta. Wskazania temperatury są aktualizowane co 2 s.

Schemat montażowy termometru pokazano na rysunku 3.

Rysunek 3. Schemat montażowy płytki sterującej termometru
Rysunek 4. Schemat montażowy wyświetlacza (wielkość płytki zależy od wybranej wersji)

Układ należy zmontować na dwóch płytkach drukowanych, w zależności od wybranej wersji gabarytowej. Montaż układu jest typowy i nie powinien przysporzyć problemów. Po zmontowaniu należy połączyć obydwie płytki np. za pomocą listwy szpilek goldpin. Czujnik temperatury należy dołączyć do płytki drukowanej łącząc jego zewnętrzne wyprowadzenia do punktu oznaczonego jako „G”, a środkowe wyprowadzenie do „1W”. Jeżeli będziemy dokonywać pomiarów temperatury powietrza, to wystarczy osłonić czujnik przed ewentualnymi wpływami czynników atmosferycznych lub uszkodzeniem mechanicznym np. za pomocą rurki termokurczliwej. Przy pomiarach temperatury cieczy, należy solidnie zabezpieczyć czujnik i jego styki przed wilgocią.

Najłatwiej można to zrobić poprzez umieszczenie układu DS1820 w aluminiowej rurce i zalanie go żywicą epoksydową.

EB

Wykaz elementów:
Rezystory: (SMD 0805)
  • R1, R14: 10 kΩ
  • R2...R5: 4,7 kΩ
  • R6...R13: 100 Ω
Kondensatory:
  • C1, C2: 100 nF (SMD 0805)
  • C3: 10 μF/16 V
Półprzewodniki:
  • D1: 1N4007 (SMD)
  • T1...T4: BC857 (SOT23)
  • U1: 78M05 (TO252)
  • U2: Attiny2313 (SOIC20)
  • U3: DS1820 DS18B20, DS18S20
  • LED1...LED4: wyświetlacze 7 mm lub 25 mm (w zależności od wersji)
Pozostałe:
  • listwa goldpin kątowa 14 szpilek
ZOBACZ WIDEO DO TEGO PROJEKTU
AVT1697 - WIELOGABARYTOWY TERMOMETR LED
Play btn
AVT1697 - WIELOGABARYTOWY TERMOMETR LED
Artykuł ukazał się w
Elektronika Praktyczna
sierpień 2012
DO POBRANIA
Pobierz PDF Download icon
Materiały dodatkowe
Elektronika Praktyczna Plus lipiec - grudzień 2012

Elektronika Praktyczna Plus

Monograficzne wydania specjalne

Elektronik listopad 2025

Elektronik

Magazyn elektroniki profesjonalnej

Raspberry Pi 2015

Raspberry Pi

Wykorzystaj wszystkie możliwości wyjątkowego minikomputera

Świat Radio listopad - grudzień 2025

Świat Radio

Magazyn krótkofalowców i amatorów CB

Automatyka, Podzespoły, Aplikacje listopad - grudzień 2025

Automatyka, Podzespoły, Aplikacje

Technika i rynek systemów automatyki

Elektronika Praktyczna listopad 2025

Elektronika Praktyczna

Międzynarodowy magazyn elektroników konstruktorów

Elektronika dla Wszystkich grudzień 2025

Elektronika dla Wszystkich

Interesująca elektronika dla pasjonatów