Automatyczny włącznik zmierzchowy

Automatyczny włącznik zmierzchowy
Pobierz PDF Download icon

Odnalezienie alejki ogrodowej lub ścieżki do domu po zmroku może być trudne. Prezentowany włącznik sterujący oświetleniem jest rozwiązaniem tego problemu.

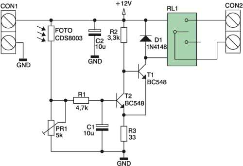
Jest to chyba najprostszy układ włącznika zmierzchowego, jaki był dotychczas opisany w „Elektronice Praktycznej”. W momencie gdy zrobi się ciemno, wzrasta oporność fotorezystora R1.

Rys. 1. Schemat układu włącznika

W konsekwencji tranzystor T2 przestaje przewodzić, a tranzystor T1 zostaje włączony i przekaźnik RL1 zwiera styki. Spadek napięcia na rezystorze R3 określa histerezę włącznika. Kondensator C1 chroni układ przed krótkotrwałymi zmianami oświetlenia wywoływanymi na przykład przez reflektory przejeżdżających samochodów. Oporność fotorezystora w świetle dziennym wynosi kilkaset omów, a po zmroku wzrasta do kilkudziesięciu kiloomów. Podczas kalibracji włącznika może się okazać konieczne odlutowanie kondensatora C1, po to, aby czas reakcji układu był krótszy.

Rys. 2. Schemat montażowy

Za pomocą potencjometru PR1 regulujemy próg zadziałania układu włącznika. Dopuszczalne obciążenie styków zastosowanego w modelu przekaźnika wynosi 8 A.

GB

Wykaz elementów:
Rezystory:
  • R1: 4,7 kΩ
  • R2: 3,3 kΩ
  • R3: 33 Ω
  • PR1: 5 kΩ
  • Foto: Fotorezystor CDS8003
Kondensatory:
  • C1, C2: 10 µF
Półprzewodniki:
  • T1, T2: BC548
  • D1: 1N4148
Pozostałe:
  • RL1: Przekaźnik JQX-68F 12 V
  • CON1, CON2: złącze ARK2/500
ZOBACZ WIDEO DO TEGO PROJEKTU
AVT1476 - AUTOMATYCZNY WŁĄCZNIK ZMIERZCHOWY
Play btn
AVT1476 - AUTOMATYCZNY WŁĄCZNIK ZMIERZCHOWY
Artykuł ukazał się w
Sierpień 2008
DO POBRANIA
Pobierz PDF Download icon
Materiały dodatkowe
Elektronika Praktyczna Plus lipiec - grudzień 2012

Elektronika Praktyczna Plus

Monograficzne wydania specjalne

Elektronik listopad 2025

Elektronik

Magazyn elektroniki profesjonalnej

Raspberry Pi 2015

Raspberry Pi

Wykorzystaj wszystkie możliwości wyjątkowego minikomputera

Świat Radio listopad - grudzień 2025

Świat Radio

Magazyn krótkofalowców i amatorów CB

Automatyka, Podzespoły, Aplikacje listopad - grudzień 2025

Automatyka, Podzespoły, Aplikacje

Technika i rynek systemów automatyki

Elektronika Praktyczna listopad 2025

Elektronika Praktyczna

Międzynarodowy magazyn elektroników konstruktorów

Elektronika dla Wszystkich grudzień 2025

Elektronika dla Wszystkich

Interesująca elektronika dla pasjonatów