Generator PWM - regulator mocy silnika DC

Generator PWM - regulator mocy silnika DC
Pobierz PDF Download icon

Generatory z modulacją szerokości impulsu – PWM, stanowią odmianę przetworników cyfrowo-analogowych o specyficznych właściwościach. Poniższy układ jest właśnie takim generatorem PWM i choć jest w pełni cyfrowy, to sterowanie odbywa się w sposób analogowy, za pomocą potencjometru.

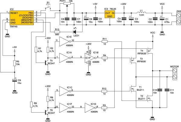
Przedstawiane urządzenie jest regulatorem mocy i kierunku obrotów silnika prądu stałego, ale doskonale sprawdza się też jako regulator mocy np. żarówki. Schemat układu przedstawiono na rys. 1. Elementy C1...C4 i L1 filtrują napięcie zasilające. Jest to niezmiernie ważne dla układów z impulsowym stopniem mocy. Stabilizator IC3 wraz z C5 i C6 dostarcza napięcie 5 V dla mikrokontrolera IC2. Elementy C5 i C9 zapewniają zerowanie układu po załączeniu zasilania. Tranzystory T5 i T6 wraz z elementami R2, R7...R9 dopasowują poziomy napięć dla bramek układu IC1, a te stanowią sterownik tranzystorów wyjściowych. Pracą urządzenia steruje bogato wyposażony mikrokontroler ATtiny45 w niepozornej obudowie ośmionóżkowej. Głównym zadaniem programu jest konfiguracja wewnętrznego timera mikrokontrolera jako generatora PWM, w którym wypełnienie impulsu jest proporcjonalne do napięcia na wejściu przetwornika analogowo-cyfrowego wbudowanego w IC2. Częstotliwość pracy generatora PWM wynosi około 500 Hz dla trybu pierwszego oraz około 250 Hz dla trybów 2 i 3.

Rys. 1. Schemat układu generatora PWM

Obsługa

Obsługa urządzenia odbywa się za pomocą potencjometru POT1 i przycisku S1. Krótkie wciśnięcie przycisku powoduje natychmiastowe odłączenie napięcia wyjściowego i przejście w stan oczekiwania co sygnalizuje migająca dioda LED. Ponowne krótkie wciśnięcie powoduje wznowienie pracy w trybie, w jakim została ona przerwana. Będzie to sygnalizowane ciągłym świeceniem diody. Dłuższe przytrzymanie przycisku powoduje zmianę trybu pracy, w zależności od położenia potencjometru, co jest zasygnalizowane kilkakrotnym mignięciem diody. Każda zmiana trybu pracy powoduje przejście w tryb oczekiwania, musimy więc potwierdzić zmianę trybu ponownym, krótkim wciśnięciem przycisku lub dla trybu 2 i 3 obróceniem suwaka potencjometru do zera. Jeśli potencjometr będzie w środkowym położeniu, zostanie włączony tryb pierwszy, w którym środkowe położenie to stan zerowy – brak napięcia na wyjściach. Obrót w prawą stronę powoduje podanie na wyjście sygnału PWM o polaryzacji podstawowej, czyli na OUT_A plus zasilania, a na OUT_B minus i wypełnieniu proporcjonalnym do kąta obrotu. Obrót w lewo powoduje identyczny efekt, ale z polaryzacją odwrotną, czyli na OUT_A minus zasilania, a na OUT_B plus. Przy podłączonym silniku powoduje to regulację obrotów najpierw w jednym, a potem w przeciwnym kierunku, z punktem neutralnym na środku skali. Przytrzymanie przycisku, gdy potencjometr będzie w położeniu prawym lub lewym, jak i lekko odchylonym od środkowego położenia, powoduje przejście do trybów 2 lub 3 w zależności od położenia suwaka. Praca w tych trybach umożliwia regulację stopnia wypełnienia sygnału PWM tylko dla jednej polaryzacji wyjścia, za to w pełnym zakresie obrotowym potencjometru. Umożliwia to dokładną regulację mocy silnika bez zmiany kierunku obrotów. Urządzenie posiada także funkcję soft-start – przy wyjściu ze stanu oczekiwania wypełnienie sygnału PWM nie uzyskuje od razu zadanej wartości, ale narasta do niej stopniowo. Powoduje to łagodny rozruch silnika i redukuje prąd rozruchowy. Czas trwania funkcji soft-start możemy ustawić, przez przytrzymanie przycisku i włączenie zasilania urządzenia. Zostanie to zasygnalizowane kilkakrotnym mignięciem diody. Czas ten będzie proporcjonalny do położenia potencjometru, przy maksymalnym wychyleniu wyniesie około 5 sekund. Urządzenie zapamiętuje tryb pracy i czas soft-startu po wyłączeniu zasilania, więc wystarczy jednorazowa konfiguracja.

Możliwości modyfikacji

Warto zauważyć, że parametrem regulującym jest wartość napięcia z potencjometru, ale równie dobrze może to być napięcie z innego źródła (układu). Możemy zatem uzyskać efekt modulacji PWM wywoływanej innym przebiegiem zmiennym. Dołączając prosty układ RC w miejsce środkowego wyprowadzenia potencjometru, możemy zbudować powolny ściemniacz lub rozjaśniacz żarówki, albo wręcz efekt ściemniania jednej, a potem rozjaśniania drugiej żarówki (rys. 2).

Rys. 2. Zastosowanie generatora PWM do sterowania dwiema żarówkami
Rys. 3. Schemat montażowy

Układ pracuje poprawnie z napięciem do 20 V, nie należy jednak przekraczać tej wartości, ponieważ spowoduje to uszkodzenie IC1. Dzięki pracy impulsowej, na tranzystorach wyjściowych wydziela się niewielka ilość ciepła. Sterowanie żarówką samochodową 12 V/45 W nie wymagało dodatkowego radiatora. Prąd obciążenia równy 4 A to wartość, dla której urządzenie było testowane, ale maksymalny prąd tranzystorów stopnia mocy jest o wiele większy i po zastosowaniu odpowiedniego radiatora i zwiększeniu średnicy kilku ścieżek, np. przez ocynowanie, można przeprowadzić próby z większymi prądami.

Damian Sosnowski

Wykaz elementów:
Rezystory:
  • R3, R4, R11, R12: 10 Ω
  • R13: 560 Ω
  • R2, R7, R8, R9: 4,7 kΩ
  • R5: 10 kΩ
Kondensatory:
  • C1: 470 µF /35 V
  • C2, C5, C7: 100 nF MKT
  • C3, C6: 100 µF/25 V
  • C4: 100 nF ceramiczny
  • C8: 10 nF MKT
  • C9: 10 µF/25 V
  • C10, C11: 10 nF ceramiczny
Półprzewodniki:
  • T1, T2: BUZ11
  • T3, T4: IRF9530
  • T5,T6: BC547
  • IC1: CD4069
  • IC2: ATtiny45
  • IC3: 78L05
  • LED1: żółta dioda LED 5 mm
Pozostałe:
  • POT1: potencjometr 10 kΩ A
  • L1: dławik 1 mH
  • S1: mikroswitch (wysoki)
  • ZAS, MOTOR: ARK2
  • Podstawka DIL8, DIL14
ZOBACZ WIDEO DO TEGO PROJEKTU
AVT1469 - GENERATOR PWM - REGULATOR MOCY SILNIKA DC
Play btn
AVT1469 - GENERATOR PWM - REGULATOR MOCY SILNIKA DC
Artykuł ukazał się w
Sierpień 2008
DO POBRANIA
Pobierz PDF Download icon
Materiały dodatkowe
Elektronika Praktyczna Plus lipiec - grudzień 2012

Elektronika Praktyczna Plus

Monograficzne wydania specjalne

Elektronik listopad 2025

Elektronik

Magazyn elektroniki profesjonalnej

Raspberry Pi 2015

Raspberry Pi

Wykorzystaj wszystkie możliwości wyjątkowego minikomputera

Świat Radio listopad - grudzień 2025

Świat Radio

Magazyn krótkofalowców i amatorów CB

Automatyka, Podzespoły, Aplikacje listopad - grudzień 2025

Automatyka, Podzespoły, Aplikacje

Technika i rynek systemów automatyki

Elektronika Praktyczna listopad 2025

Elektronika Praktyczna

Międzynarodowy magazyn elektroników konstruktorów

Elektronika dla Wszystkich grudzień 2025

Elektronika dla Wszystkich

Interesująca elektronika dla pasjonatów