Miniaturowy konwerter USB-RS485

Miniaturowy konwerter USB-RS485
Pobierz PDF Download icon

RS-485 to chyba najbardziej popularny interfejs w automatyce służący do wielopunktowej transmisji danych. Jego zaletą jest możliwość połączenia za pomocą pary przewodów do 32 urządzeń przy maksymalnej odległości 1200 m.

Prezentowany konwerter umożliwia przyłączenie magistrali RS485 do komputera PC poprzez port USB. Transmisja danych odbywa się w trybie half duplex, natomiast od strony komputera urządzenie jest widziane jako port szeregowy RS232.

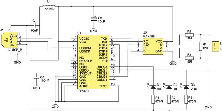
Schemat elektryczny układu pokazano na rysunku 1. Złącze J1 służy do dołączenia układu do komputera PC. Jako pierwsza jest wykonywana konwersja interfejsu USB na UART. Następnie UART jest konwertowany na RS485. Konwersja USB<–>UART jest przeprowadzana przy użyciu układu typu FT232R. Linie danych szeregowych UART kierowane są do układu konwertera MAX485 i dalej do złącza J2.

Rysunek 1. Schemat ideowy interfejsu USB/RS485

Schemat montażowy konwertera pokazano no rysunku 2. Prawidłowo zmontowany układ dołączony do portu USB komputera zostanie wykryty przez system jako FT232R USB UART, następnie zostaną zainstalowane sterowniki. Należy użyć sterowników dostarczanych bezpłatnie przez firmę FTDI. Można je pobrać ze strony http://www.ftdichip.com/FTDrivers.htm.

Rysunek 2. Schemat montażowy interfejsu USB/RS485

Prostszy w użyciu jest sterownik wirtualnego portu szeregowego COM (VCP – Virtual COM Port). Dzięki niemu w aplikacji można wykorzystać standardowe funkcje obsługi interfejsu szeregowego. Można również użyć sterowników bezpośrednich (D2XX) oraz funkcji z bibliotece DLL.

Instalacja sterowników przebiega w sposób typowy i należy ją przeprowadzić przy pierwszym dołączeniu modułu do komputera. Po poprawnym zainstalowaniu sterowników, w systemie powinien pojawić się dodatkowy wirtualny port COM (rysunek 3).

Rysunek 3. Okno menedżera urządzeń z dodatkowym portem COM

Aby zapewnić poprawne działanie konwertera oraz diod LED D1 i D2 sygnalizujących transmisję danych, należy zaprogramować pamięć EEPROM kontrolera FT232R. Do tego celu można wykorzystać program MProg dostępny na stronie firmy FTDI.

Rysunek 4. Zalecana konfiguracja układu FT232R

Na rysunku 4 pokazano zalecaną dla konwertera konfigurację układu FT232R.

EB

Wykaz elementów:
Rezystory:
  • R1...R3: 470 Ω (SMD 0805)
  • R4, R5: 10 Ω (SMD 0805)
  • R*: 120 Ω
Kondensatory:
  • C1: 10 nF (0SMD 805)
  • C2: 100 nF (SMD 0805)
  • C3: 10 µF/16 V
Półprzewodniki:
  • U1: FT232RL
  • U2: MAX485
  • D1...D3: dioda LED (SMD 1206)
Pozostałe:
  • J1: gniazdo USB typu B
  • J2: listwa goldpin 1×4
  • L1: koralik ferrytowy
Artykuł ukazał się w
Elektronika Praktyczna
grudzień 2010
DO POBRANIA
Pobierz PDF Download icon
Materiały dodatkowe
Elektronika Praktyczna Plus lipiec - grudzień 2012

Elektronika Praktyczna Plus

Monograficzne wydania specjalne

Elektronik listopad 2025

Elektronik

Magazyn elektroniki profesjonalnej

Raspberry Pi 2015

Raspberry Pi

Wykorzystaj wszystkie możliwości wyjątkowego minikomputera

Świat Radio listopad - grudzień 2025

Świat Radio

Magazyn krótkofalowców i amatorów CB

Automatyka, Podzespoły, Aplikacje listopad - grudzień 2025

Automatyka, Podzespoły, Aplikacje

Technika i rynek systemów automatyki

Elektronika Praktyczna listopad 2025

Elektronika Praktyczna

Międzynarodowy magazyn elektroników konstruktorów

Elektronika dla Wszystkich grudzień 2025

Elektronika dla Wszystkich

Interesująca elektronika dla pasjonatów