Miniaturowy konwerter USB/UART

Miniaturowy konwerter USB/UART
Pobierz PDF Download icon

Moduł jest uniwersalnym, miniaturowym konwerterem pośredniczącym w wymianie danych pomiędzy komputerem PC wyposażonym w port USB i dowolnym systemem cyfrowym wyposażonym w UART.

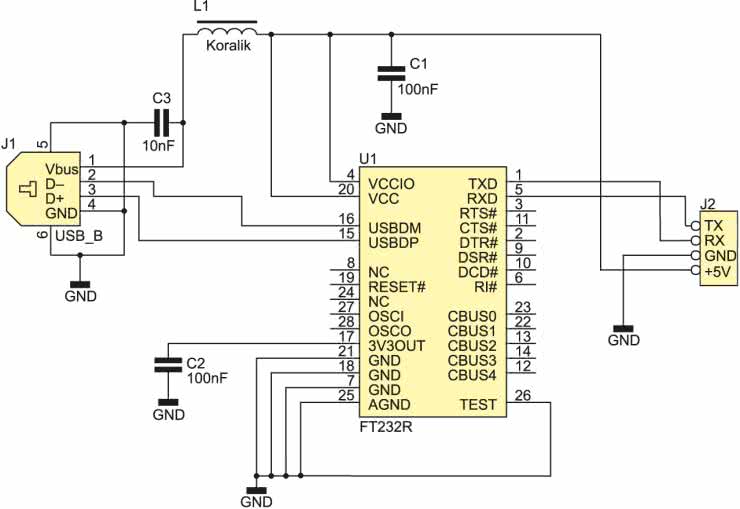
Schemat elektryczny konwertera pokazano na rysunku 1.

Rysunek 1. Schemat ideowy konwertera USB/UART

Konwersja USB/UART jest wykonywana za pomocą układu scalonego FT232R. Podstawowe parametry konwertera są następujące:

  • interfejs TTL zgodny ze standardowym UART (linie Tx i Rx),
  • prędkość transmisji danych do Mb/s, bufor Rx=256 B i Tx=128 B,
  • obsługa ramek 7/8 bitów danych, 1/2 bity stopu, parzystość none, even,
  • dwukierunkowa, asynchroniczna transmisja danych,
  • zgodność z UHCI/OHCI/EHCI,
  • współpraca z interfejsami USB 1.1 i USB 2.0 (w trybie Full Speed),
  • możliwość określania i przechowywania w pamięci EEPROM VID, PID oraz numeru seryjnego,
  • sterowniki dla Windows 98/98SE/Me/2000/XP/CE/Vista, MAC-OS i Linuksa,
  • zasilanie: z portu USB.

Konwerter jest prosty w budowie i nie wymaga wielu elementów zewnętrznych. Jego schemat montażowy zamieszczono na rysunku 2.

Rysunek 2. Schemat montażowy konwertera USB/UART

Prawidłowo zmontowany konwerter, dołączony do portu USB komputera, zostanie wykryty jako FT232R USB UART, a następnie zostaną zainstalowane sterowniki. Należy użyć oprogramowania dostarczanego bezpłatnie przez firmę FTDI, dostępnego pod adresem http://www.ftdichip.com/FTDrivers.htm. Prostszy w stosowaniu jest sterownik wirtualnego portu szeregowego COM (VCP – Virtual COM Port), dzięki czemu w aplikacji można używać standardowych funkcji obsługi interfejsu szeregowego. Można również wykorzystać sterowniki trybu bezpośredniego (D2XX) wraz z funkcjami zawartymi w bibliotece DLL.

Instalacja sterowników przebiega w sposób typowy i należy ją przeprowadzić przy pierwszym dołączeniu modułu do komputera.

Schemat blokowy, ilustrujący zastosowanie konwertera podczas pracy z dowolnym systemem cyfrowym wyposażonym w UART pokazano na rysunku 3.

Rysunek 3. Schemat blokowy ilustrujący sposób włączenia konwertera

Układ konwertera przetestowano we współpracy z takimi zestawami jak: AVT389, AVT966, AVT927, AVT953, AVT570, AVT527, AVT5186, AVT3500, AVT3505 dołączając linie RX i TX modułu (złącze J2) bezpośrednio do portów mikrokontrolera danego zestawu.

EB

Artykuł ukazał się w
Elektronika Praktyczna
październik 2010
DO POBRANIA
Pobierz PDF Download icon
Materiały dodatkowe
Elektronika Praktyczna Plus lipiec - grudzień 2012

Elektronika Praktyczna Plus

Monograficzne wydania specjalne

Elektronik listopad 2025

Elektronik

Magazyn elektroniki profesjonalnej

Raspberry Pi 2015

Raspberry Pi

Wykorzystaj wszystkie możliwości wyjątkowego minikomputera

Świat Radio listopad - grudzień 2025

Świat Radio

Magazyn krótkofalowców i amatorów CB

Automatyka, Podzespoły, Aplikacje listopad - grudzień 2025

Automatyka, Podzespoły, Aplikacje

Technika i rynek systemów automatyki

Elektronika Praktyczna listopad 2025

Elektronika Praktyczna

Międzynarodowy magazyn elektroników konstruktorów

Elektronika dla Wszystkich grudzień 2025

Elektronika dla Wszystkich

Interesująca elektronika dla pasjonatów