Softstart do żarówek samochodowych H7

Softstart do żarówek samochodowych H7
Pobierz PDF Download icon

Już od kilku lat jeździmy po polskich drogach z włączonymi światłami. Jak dobrze wiadomo żarówki przepalają się przede wszystkim w momencie załączenia. W samochodzie problem dotyczy przede wszystkim świateł mijania. Kilkadziesiąt złotych rocznie za komplet żarówek to może niewiele, ale stosując niżej opisane urządzenie możemy w prosty sposób pozbyć się tego „abonamentu”.

Zimne włókno żarówki ma rezystancję wielokrotnie mniejszą od gorącego, co w momencie załączenia powoduje przepływ prądu o znacznej wartości. Dla porównania, żarnik świecącej żarówki rozgrzewa się do temperatury ok. 2000...2500°C. Wynik pomiaru rezystancji włókna zimnej żarówki H7 (12 V, 55 W) daje wartość poniżej 1 Ω. Wartość rezystancji włókna świecącej żarówki wynosi około 2,5 Ω. Zatem prąd znamionowy, pobierany przez żarówkę jest równy około 4,6 A ale w momencie włączenia, na krótką chwilę może przekroczyć 12 A!

Proponowane urządzenie wprowadza etap pośredni w procesie włączania zasilania żarówki. W pierwszej kolejności żarówka jest zasilana przez dodatkową rezystancję szeregową, która powoduje ograniczenie prądu włókna do bezpiecznej wartości. Trwa to przez pewien czas, w którym żarnik jest wstępnie rozgrzewany. Dopiero po jego upływie rezystor ograniczający zostaje odłączony i żarówka zostaje podłączona do zasilania bezpośrednio. Ponowne włączenie świateł lub, co jest bardzo ważne, przełączanie pomiędzy światłami drogowymi i światłami mijania nie uruchomi etapu rozgrzewania.

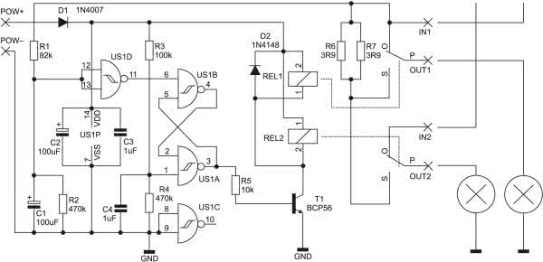
Rysunek 1. Schemat ideowy softstartu

Schemat urządzenia pokazano na rysunku 1. Może ono załączać dwie żarówki. Wykonano je z użyciem układu scalonego 4093. Bramki A i B tworzą przerzutnik RS. Elementy R3 i C4 zapewniają impuls ok. 0,1 s ustawiający przerzutnik w momencie dołączenia zasilania w stanie aktywnym. Zostają wtedy załączone przekaźniki, żarówki są połączone równolegle, a w obwód ich zasilania są włączone rezystory R6 i R7. Ich rezystancja została tak dobrana, aby ograniczyć prąd do ok. 5 A przy połączonych równolegle dwóch żarówkach o mocy 55 W, czyli po 2,5 A na gałąź. Gdy pojawi się napięcie w punkcie IN1, przez żarówki popłynie prąd wstępnie rozgrzewający żarniki i spowoduje ładowanie kondensatora C1 przez rezystor R1. Elementy te ustalają czas trwania rozgrzewania, który powinien wynosić około 5 s. Naładowanie pojemności C1 spowoduje wyzerowanie przerzutnika i odłączenie przekaźników. Obwody zasilania żarówek wrócą do stanu normalnego, a układ przejdzie w stan blokady i będzie pobierał tylko niewielki prąd spoczynkowy. Ponowne uruchomienie rozgrzewania będzie możliwe dopiero po odłączeniu zasilania układu, odczekaniu kilkunastu sekund i ponownym włączeniu.

Schemat montażowy urządzenia pokazano na rysunku 2. Nie wymaga ono uruchamiania i zmontowane prawidłowo ze sprawdzonych części działa od razu po włączeniu zasilania. Do instalacji auta można je dołączyć na dwa sposoby.

Rysunek 2. Schemat montażowy softstartu

Pierwszy sposób pokazano na rysunku 3. Zastosowano pojedyncze urządzenie, które załącza żarówki świateł mijania obu reflektorów. UWAGA! Nie można w taki sposób włączać urządzenia w obwody świateł drogowych, ponieważ może to powodować niebezpieczne sytuacje (światła drogowe zwykle pierwszy raz włączamy przy pewnej prędkości, a wtedy zaskoczy nas 5 s ciemności). Drugi sposób pokazano na rysunku 4.

Rysunek 3. Schemat dołączenia do instalacji auta – wariant z pojedynczym urządzeniem softstartu
Rysunek 4. Schemat dołączenia do instalacji auta – wariant z dwoma urządzeniami softstartu

Użyto w nim dwóch urządzeń, z których każde załącza żarówki świateł mijania i drogowych jednego reflektora. Ważne jest, aby obwód świateł mijania był dołączony do IN1 i OUT1, a świateł szosowych do IN2 i OUT2. Jeśli nie mamy systemu automatycznego włączania świateł, to zasilanie urządzenia możemy dołączyć do obwodu świateł pozycyjnych, co uprości montaż. W przeciwnym wypadku zasilanie układu dołączamy do dowolnego obwodu włączanego stacyjką. Prototyp urządzenia pracuje włączony w sposób jak na rysunku 3, z żarówkami H7 i HB3, i czeka na ostateczny test zimowy.

KS

Wykaz elementów:
Rezystory:
  • R1: 82 kΩ (1206)
  • R2, R4: 470 kΩ (1206)
  • R3: 100 kΩ (1206)
  • R5: 10 kΩ (1206)
  • R6, R7: 3,9 Ω/5 W
Kondensatory:
  • C1, C2: 100 μF/25 V
  • C3, C4: 1 μF (1206)
Półprzewodniki:
  • D1: 1N4007 (MINI MELF)
  • D2: 1N4148 (MINI MELF)
  • T1: BCP56 (SOT223)
  • US1: 4093 (SOL14)
Pozostałe:
  • REL1, REL2: JQC3FF 1HS/12 V
  • Obudowa: Z-24U
  • Przewód izolowany przekroju 1...2 mm² ok. 1,5 m
Artykuł ukazał się w
Listopad 2010
DO POBRANIA
Pobierz PDF Download icon
Materiały dodatkowe
Elektronika Praktyczna Plus lipiec - grudzień 2012

Elektronika Praktyczna Plus

Monograficzne wydania specjalne

Elektronik listopad 2025

Elektronik

Magazyn elektroniki profesjonalnej

Raspberry Pi 2015

Raspberry Pi

Wykorzystaj wszystkie możliwości wyjątkowego minikomputera

Świat Radio listopad - grudzień 2025

Świat Radio

Magazyn krótkofalowców i amatorów CB

Automatyka, Podzespoły, Aplikacje listopad - grudzień 2025

Automatyka, Podzespoły, Aplikacje

Technika i rynek systemów automatyki

Elektronika Praktyczna listopad 2025

Elektronika Praktyczna

Międzynarodowy magazyn elektroników konstruktorów

Elektronika dla Wszystkich grudzień 2025

Elektronika dla Wszystkich

Interesująca elektronika dla pasjonatów