Przedwzmacniacz gramofonowy o charakterystyce RIAA

Przedwzmacniacz gramofonowy o charakterystyce RIAA
Pobierz PDF Download icon

Pomimo gwałtownego rozwoju cyfrowego sprzętu audio, sporym uznaniem audiofili nadal cieszą się „czarne" płyty gramofonowe, dlatego przedstawiamy bardzo prosty, a jednocześnie charakteryzujący się bardzo dobrymi parametrami przedwzmacniacz do gramofonu z wkładką z ruchomym magnesem (MM), o charakterystyce RIAA.

Podstawowe parametry:
  • KU=38 dB (f=1 kHz)
  • S/N ≥ 78 dB
  • napięcie wejściowe (max.) 55 mV
  • zniekształcenia nieliniowe (w całym paśmie, max.) 0,08%

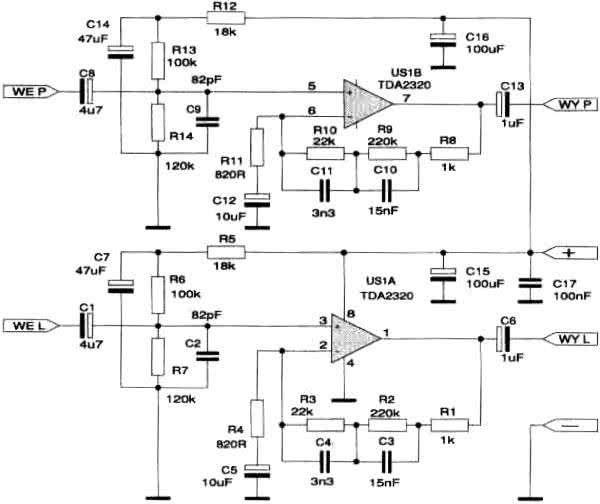
Na rysunku 1 pokazano schemat elektryczny przedwzmacniacza. Zastosowano w nim nowoczesny. podwójny wzmacniacz operacyjny produkowany przez SGS-Thomson. Cechy charakterystyczne tego układu to niskoszumny stopień wejściowy, który wprowadza minimalne zniekształcenia liniowe i nieliniowe, pełna kompensacja częstotliwościowa (optymalizacja pod kątem zastosowań audio), blisko 100 dB separacja kanałów oraz duże wzmocnienie z otwartą pętlą.

Rysunek 1.

Ze względu na stosunkowo niską wartość parametru SR (szybkość narastania napięcia wyjściowego) układ przeznaczony jest do pracy z sygnałami o niewielkich amplitudach. Elementy RC w pętli ujemnego sprzężenia zwrotnego (dla obydwu kanałów jednakowe) powodują ustalenie charakterystyki przenoszenia wzmacniacza zgodnie z normą RIAA.

Tabela 1. Charakterystyka KU=f(f)

Montaż należy przeprowadzić zgodnie ze standardowymi zaleceniami na płytce, której mozaikę ścieżek przedstawiono na wkładce. W przypadku problemów ze wzbudzaniem się układu lub „zbieraniem” zakłóceń z otoczenia (np. przydźwięk sieciowy) urządzenie nałoży zamknąć w ekranującym pudełku lub obudować płytkę drukowaną odpowiednio przyciętymi kawałkami blachy mocowanymi do srebrzonych kołków, na które przewidziano miejsce na płytce drukowanej. Rozmieszczenie elementów przedstawia rysunek 2.

Rysunek 2.

Napięcie zasilające powinno być dobrze odfiltrowane i stabilizowane. Przewody wejściowe i wyjściowe nałoży ekranować zwracając uwagę na bardzo dokładne dolutowanie ekranu do masy układu.

PZ

Uwaga: kity są dostępne w ofercie AVT pod symbolem AVT-1023

Wykaz elementów:
Rezystory:
  • R1, R8: 1 kΩ
  • R2, R9: 220 kΩ
  • R3, R10: 22 kΩ
  • R4, R11: 820 Ω
  • R5, R12: 18 kΩ
  • R6, R13: 100 kΩ
  • R7, R14: 120 kΩ
Kondensatory:
  • C1, B8: 4,7 μF/16 V
  • C2, C9: 82 pF
  • C3, C10: 15 nF
  • C4, C11: 3,3 nF
  • C5, C12: 10 μF/16 V
  • C6, C13: 1 μF/16 V
  • C7, C14: 47 μF/25 V
  • C15, C16: 100 μF/25 V
  • C17: 100 nF
Półprzewodniki:
  • US1: TDA2320A
Inne:
 
Artykuł ukazał się w
Listopad 1994
DO POBRANIA
Pobierz PDF Download icon
Elektronika Praktyczna Plus lipiec - grudzień 2012

Elektronika Praktyczna Plus

Monograficzne wydania specjalne

Elektronik listopad 2025

Elektronik

Magazyn elektroniki profesjonalnej

Raspberry Pi 2015

Raspberry Pi

Wykorzystaj wszystkie możliwości wyjątkowego minikomputera

Świat Radio listopad - grudzień 2025

Świat Radio

Magazyn krótkofalowców i amatorów CB

Automatyka, Podzespoły, Aplikacje listopad - grudzień 2025

Automatyka, Podzespoły, Aplikacje

Technika i rynek systemów automatyki

Elektronika Praktyczna listopad 2025

Elektronika Praktyczna

Międzynarodowy magazyn elektroników konstruktorów

Elektronika dla Wszystkich grudzień 2025

Elektronika dla Wszystkich

Interesująca elektronika dla pasjonatów