Rozgałęźnik dla serwomechanizmów

Rozgałęźnik dla serwomechanizmów
Pobierz PDF Download icon

Serwomechanizmy modelarskie cechują się surowymi wymogami do jakości zasilania i kształtu impulsów sterujących. Równoległe łączenie kilku serw do jednego wyjścia układu sterującego może powodować problemy. Prezentowany układ pomoże je rozwiązać.

Podstawowe parametry:
  • buforowanie sygnału logicznego dla czterech wyjść,
  • układ wyprowadzeń w standardzie zgodnym z większością serwomechanizmów,
  • możliwość zasilania ze sterownika lub z zewnętrznego zasilacza,
  • zasilanie napięciem od 2…6 V.

Ten prosty układ regeneruje sygnał sterujący dla czterech serwomechanizmów oraz dystrybuuje zasilanie do nich. Każde z wyjść ma odrębny bufor cyfrowy, więc nieprawidłowe działanie jednego serwomechanizmu nie wpłynie negatywnie na pracę pozostałych.

Budowa i działanie

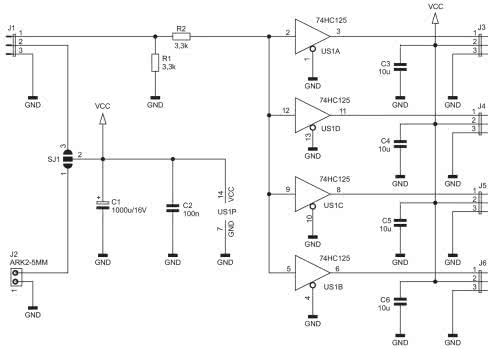
Schemat ideowy pokazano na rysunku 1. Rolę bufora cyfrowego pełni układ 74HC125, który cechuje się znikomym poborem prądu oraz zdolnością do regeneracji zboczy sygnału wejściowego, a to za sprawą wbudowanych przerzutników Schmitta. Wejścia aktywujące zostały zwarte z masą, przez co wszystkie wyjścia pracują.

Rysunek 1. Schemat ideowy układu

Wejście sygnałowe jest spolaryzowane do masy rezystorem R1, którego zadaniem jest również odprowadzanie do masy ładunków elektrostatycznych.

Rezystor R2 ogranicza prąd płynący przez diody zabezpieczające wejścia buforów w razie, gdyby na wejściu pojawił się impuls napięcia o nieprawidłowej wartości.

Zasilanie dla układu jest wybierane przy użyciu kropli cyny, którą należy nanieść na odpowiednie pola lutownicze SJ1. Może ono pochodzić z układu sterującego (pola 2-3) lub z zewnętrznego zasilacza (pola 1-2), jeżeli układ sterujący ma zbyt małą wydajność prądową wyjścia zasilającego lub spadek napięcia na przewodach jest nieakceptowalny. Kondensatory redukują impedancję wewnętrzną źródła zasilania, co poprawia pracę serwomechanizmów, które prąd pobierają głównie impulsowo.

Układ wyprowadzeń w złączach: J1 (wejściowym) i J3…J6 (wyjściowych) jest następujący: 1 – sygnał, 2 – zasilanie, 3 – masa. Jest spotykany w większości serwomechanizmów dostępnych na rynku.

Montaż i uruchomienie

Układ został zmontowany na dwustronnej płytce drukowanej o wymiarach 38×40 mm, a wzór ścieżek oraz schemat montażowy pokazuje rysunek 2.

Rysunek 2. Schemat montażowy i wzór ścieżek płytki

W odległości 3 mm od krawędzi płytki znalazły się otwory montażowe. Zmontowany i gotowy do działania układ pokazuje fotografia tytułowa.

Pobór prądu z zasilania (przy braku serwomechanizmów podłączonych do złącz J3…J6) jest na poziomie pojedynczych mikroamperów. Opóźnienie wprowadzane przez bufory jest pomijalnie małe, wynosi około 17 ns, co udowadnia oscylogram z rysunku 3.

Rysunek 3. Oscylogram napięcia na wejściu i wyjściu układu

Przebieg żółty to sygnał wejściowy, a niebieski – wyjściowy, widoczna jest poprawa jakości zbocza narastającego. Pomiar wykonano przy napięciu zasilającym 5 V.

Michał Kurzela, EP

Wykaz elementów:
Rezystory:
  • R1, R2: 3,3 kΩ SMD0805
Kondensatory:
  • C1: 1000 μF/16 V raster 5 mm THT
  • C2: 100 nF SMD0805
  • C3…C6: 10 μF/10V SMD0805
Półprzewodniki:
  • US1: 74HC125 SO14
Inne:
  • J1, J3…J6: goldpin 3 pin 2,54 mm THT
  • J2: ARK2 5 mm
Artykuł ukazał się w
Elektronika Praktyczna
marzec 2020
DO POBRANIA
Pobierz PDF Download icon
Elektronika Praktyczna Plus lipiec - grudzień 2012

Elektronika Praktyczna Plus

Monograficzne wydania specjalne

Elektronik listopad 2025

Elektronik

Magazyn elektroniki profesjonalnej

Raspberry Pi 2015

Raspberry Pi

Wykorzystaj wszystkie możliwości wyjątkowego minikomputera

Świat Radio listopad - grudzień 2025

Świat Radio

Magazyn krótkofalowców i amatorów CB

Automatyka, Podzespoły, Aplikacje listopad - grudzień 2025

Automatyka, Podzespoły, Aplikacje

Technika i rynek systemów automatyki

Elektronika Praktyczna listopad 2025

Elektronika Praktyczna

Międzynarodowy magazyn elektroników konstruktorów

Elektronika dla Wszystkich grudzień 2025

Elektronika dla Wszystkich

Interesująca elektronika dla pasjonatów