Detektor poziomu dźwięku z interfejsem Grove

Detektor poziomu dźwięku z interfejsem Grove

Prezentowany detektor poziomu sygnału audio bazuje na specjalizowanym układzie NJU7181 firmy JRC. Moduł znajdzie zastosowanie w sytuacjach, gdy chcemy dostać cyfrową informację o przekroczeniu zadanego poziomu lub wyzwalać pracę urządzenia po pojawieniu się sygnału audio. Strukturę wewnętrzną układu pokazano na rysunku 1. Integruje on w sobie wzmacniacz o regulowanej czułości z detektorem poziomu sygnału, układy opóźnienia i sterowany zatrzask. Dzięki zastosowaniu NJU7181 moduł uproszczony jest do minimum i bez problemu mieści się na płytce drukowanej w formacie 20×20 mm zgodnej ze standardem Grove.

Podstawowe parametry:
  • detekcja przekroczenia progowego poziomu dźwięku z mikrofonu lub sygnału z wejścia analogowego,
  • dodatkowe wejście zewnętrznego wyzwalania,
  • wbudowana dioda LED do sygnalizacji stanu wyjścia,
  • wyjście typu OD o obciążalności do 50 mA/24 V,
  • przerzutnik monostabilny podtrzymujący aktywację wyjścia po zaniku sygnału,
  • czułość regulowana w zakresie: –41,5 dBV...–21,5 dBV (8,5...85 mV),
  • napięcie zasilania: 2,7...5,5 V,
  • pobór prądu: 0,27 mA (wyjście nieaktywne), 1,7 mA (wyjście aktywne).
Rysunek 1. Struktura wewnętrzna NJU7181 (za notą JRC)

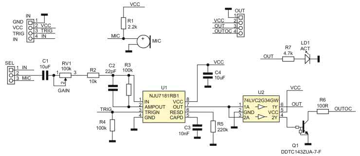
Schemat modułu zaprezentowano na rysunku 2. Moduł zasilany jest napięciem 2,7...5,5 V poprzez złącze IN lub OUT. Do złącza IN doprowadzone są ponadto sygnały: wejścia audio (IN) oraz wyzwalania (TRIG). Zwora SEL umożliwia wybór aktywnego źródła sygnału. W położeniu IN wybierany jest sygnał audio doprowadzony do złącza IN, zaś w pozycji MIC – sygnał z wbudowanego, czułego mikrofonu pojemnościowego MIC. Znajdujący się w strukturze U1 wzmacniacz w konfiguracji odwracającej ma wzmocnienie konfigurowane elementami RV1, R2 oraz R3. Dla wygody użytkowania parametr ten jest dostrajany potencjometrem GAIN (RV1), co ułatwia dostosowanie poziomu wyzwalania do potrzeb danej aplikacji.

Rysunek 2. Schemat ideowy modułu

Czułość wejściowa określona jest wzorem:

 

Vi = 20·log((RV1+R2) / R3) – 21,5 [dBV]

 

W modelu może być ona ustawiana w zakresie od –41,5 dBV do –21,5 dBV (ok. 8,5...85 mV).

Zmieniając wartość R2 na 1 kΩ można podnieść czułość do –61,5 dBV (1 mV).

Wyjście OUT (pin 7) scalonego detektora NJM7181 jest ustawiane w stan wysoki po wykryciu dźwięku o poziomie przekraczającym ustawiony próg zadziałania. Sygnał z wyprowadzenia OUT jest następnie buforowany bramkami układu U2 oraz tranzystorem Q1, dzięki czemu na złączu OUT dostępny jest sygnał także w standardzie OC, co zwiększa elastyczność aplikacyjną modułu. Wyjście OC (zanegowane) może być obciążone prądem do 50 mA przy napięciu 24 V, co umożliwia bezpośrednie podłączenie transoptorów, przekaźników SSR lub miniaturowych przekaźników sygnałowych (obowiązkowo z diodą zabezpieczającą). Aktywność wyjścia OUT sygnalizowana jest świeceniem diody ACT.

Wyzwolenie detektora następuje po wykryciu poziomu sygnału przekraczającego próg detekcji (zależny od ustawionego wzmocnienia) lub po detekcji wysokiego stanu na wejściu TRIG. Aktywny stan wyjścia jest podtrzymywany po zaniku sygnałów wyzwalających przez czas określony za pomocą kondensatora C3 i wynoszący:

td=1.5·108·C3 (przy R5=220 kΩ)

W modelu czas ten wynosi około 1,5 s.

Detektor zmontowano na niewielkiej, dwustronnej płytce drukowanej, zgodnej z formatem Grove. Rozmieszczenie elementów pokazano na rysunku 3, a zmontowany moduł jest widoczny na fotografii tytułowej. Montaż jest prosty, więc nie wymaga szczegółowego opisu.

Rysunek 3. Rozmieszczenie elementów na PCB

Moduł może być zasilany napięciem w zakresie 2,7...5,5 V. Pobór prądu podczas czuwania nie przekracza 0,27 mA, a podczas aktywacji wynosi 1,7 mA – na tę ostatnią wartość składa się głównie prąd przewodzenia diody sygnalizacyjnej ACT. W celu sprawdzenia działania do modułu należy doprowadzić zasilanie oraz ustawić zworę w położenie MIC. Ustawiając maksymalną czułość sprawdzamy reakcję modułu np. na klaśnięcie – powinno ono spowodować załączenie diody ACT. Po doprowadzeniu sygnału z generatora do wejścia IN i ustawieniu zwory w położeniu IN, sprawdzamy (zmieniając czułość i poziom sygnału z generatora) aktywację wyjścia OUT. W przypadku korzystania z wejścia TRIG, poziom logiczny wyzwalania nie powinien przekraczać napięcia zasilania modułu. Używając standardowego mikrofonu elektretowego o średnim wzmocnieniu warto zwiększyć czułość, zmieniając oryginalną wartość R2 na 1 kΩ.

Adam Tatuś, EP

Wykaz elementów:
Rezystory: (SMD 0603, 5%)
  • R1: 2.2 kΩ
  • R2: 10 kΩ
  • R3, R4: 100 kΩ
  • R5: 220 kΩ
  • R6: 100 Ω
  • R7: 4,7 kΩ
  • RV1: potencjometr 100 kΩ (T63YB)
Kondensatory: (SMD 0603)
  • C1, C4: 10 μF (X5R, 10 V)
  • C2: 22 pF (C0G, 25 V)
  • C3: 10 nF (C0G, 25 V)
Półprzewodniki:
  • LD1: dioda LED (SMD 0603, zielona)
  • U1: NJU7181RB1 (MSOP8_TVSP8)
  • U2: 74LVC2G34GW.125 (SC88)
  • Q1: DDTC143ZUA-7-F (SOT-323)
Pozostałe:
  • IN, OUT: złącze Grove proste (110990030)
  • MIC: mikrofon elektretowy (np. LD-MC-6027)
  • SEL: listwa SIP3 2,54 mm + zwora
Elektronika Praktyczna Plus lipiec - grudzień 2012

Elektronika Praktyczna Plus

Monograficzne wydania specjalne

Elektronik luty 2026

Elektronik

Magazyn elektroniki profesjonalnej

Raspberry Pi 2015

Raspberry Pi

Wykorzystaj wszystkie możliwości wyjątkowego minikomputera

Świat Radio marzec - kwiecień 2026

Świat Radio

Magazyn krótkofalowców i amatorów CB

Automatyka, Podzespoły, Aplikacje styczeń - luty 2026

Automatyka, Podzespoły, Aplikacje

Technika i rynek systemów automatyki

Elektronika Praktyczna styczeń - luty 2026

Elektronika Praktyczna

Międzynarodowy magazyn elektroników konstruktorów

Elektronika dla Wszystkich marzec 2026

Elektronika dla Wszystkich

Interesująca elektronika dla pasjonatów