Theremin - elektroniczny instrument

Theremin - elektroniczny instrument

Jęki, skrzypienie, piski, a nawet wrzaski – to wszystko możemy wygenerować samodzielnie (i to analogowo) wyłącznie przy użyciu ruchów swoich rąk. W czasopiśmie dla elektroników po prostu nie mogło zabraknąć pierwszego, popularnego instrumentu elektronicznego! O czym mowa? Oczywiście o słynnym thereminie.

Podstawowe parametry:
  • wytwarzanie dźwięków o zmiennej częstotliwości,
  • częstotliwość sygnału zmieniana ruchem rąk wokół anteny oraz potencjometrem,
  • wbudowany wzmacniacz współpracujący z głośnikiem o impedancji 8 Ω,
  • zasilanie: 5 V (DC),
  • pobór prądu: 10…200 mA.

Minęło blisko 100 lat odkąd Lew Siergiejewicz Termen, znany również jako Leon Theremin, uzyskał amerykański patent na swoje urządzenie. Jego instrument muzyczny działał na zupełnie innej zasadzie niż te znane wcześniej, bowiem dźwięk był w nim generowany całkowicie elektronicznie. Przez dekady to urządzenie było rozwijane, a różni artyści znajdywali dla niego coraz to nowe zastosowania.

W tym artykule opisuję prostą, półprzewodnikową wersję thereminu, którą za niewielkie pieniądze każdy może poskładać w swoim domu. Jednak jego zasada działania pozostaje taka sama, jak oryginału z ubiegłego wieku, bowiem bazuje na odstrajaniu generatora przy zbliżaniu ręki do podłączonej doń… anteny.

Budowa

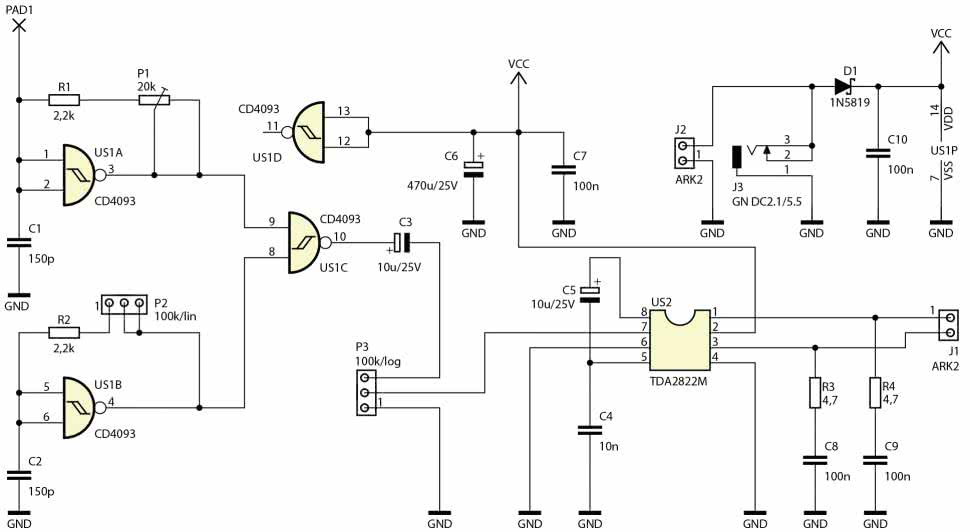
Schemat ideowy omawianego układu znajduje się na rysunku 1. Całość składa się z dwóch pracujących niezależnie generatorów zbudowanych na bramkach NAND z wejściami Schmitta i wykonanych w technologii CMOS. Po zwarciu obu wejść tworzą inwertery z histerezą, zatem do zbudowania pełnoprawnych generatorów wystarczą już tylko dwa elementy: rezystor tworzący pętlę sprzężenia zwrotnego, jak również kondensator, wprowadzający opóźnienie w przełączaniu wyjścia generatora.

Rysunek 1. Schemat ideowy theremina

Częstotliwość pracy pierwszego generatora, powstałego w oparciu na bramce US1A, może być zmieniana poprzez zbliżanie ręki do anteny przylutowanej do pola lutowniczego PAD1. Wypadkowa rezystancja R1+P1 (gdzie P1 to regulowany opór potencjometru montażowego) ustala bazową częstotliwość pracy, natomiast pojemność kondensatora C1 jest zwiększana poprzez zbliżanie ręki do anteny – tworzy się wówczas dodatkowa pojemność między wejściami bramki US1A a masą. Istotne jest, aby pojemność C1 była stosunkowo niska, ponieważ dodatkowa pojemność wynikająca ze zbliżania ręki to zaledwie kilka–kilkanaście pikofaradów. Zbyt wysoka pojemność C1 pozwalałaby na przestrajanie tego generatora jedynie w bardzo wąskim zakresie.

Drugi generator pracuje z ustaloną częstotliwością, którą można regulować potencjometrem (tym razem z gałką) P2. Sygnały z obu tych generatorów są mnożone przez trzecią bramkę NAND, co można porównać do działania mieszacza w układzie heterodyny – tyle, że cyfrowego, dwustanowego. Dzięki temu sygnał wychodzący z bramki US1C ma dwie składowe, zależne zarówno od generatora przestrajanego anteną, jak i od oscylatora o stałej częstotliwości (ustalonej potencjometrem P2), który w tym układzie możemy przyrównać do heterodyny.

Składowa stała otrzymanego sygnału jest oddzielana przy użyciu kondensatora C3. Potencjometr P3 służy do regulacji amplitudy składowej zmiennej, która z kolei trafia na wzmacniacz typu TDA2822, pracujący w układzie mostkowym. Dzięki takiej topologii jest on w stanie wysterować niewielki głośnik. Składowe o wysokiej częstotliwości, których na wejście układu US2 trafia bardzo dużo, są tłumione przez rezystory R3 i R4, pracujące w szeregowych obwodach RC (tak zwanych obwodach Zobla).

Montaż i uruchomienie

Układ został zmontowany na jednostronnej płytce drukowanej o wymiarach 80 mm × 35 mm. Jej wzór ścieżek oraz schemat montażowy pokazano na rysunku 2. W odległości 3 mm od krawędzi płytki znalazły się cztery otwory montażowe, każdy o średnicy 3,2 mm.

Rysunek 2. Schemat montażowy i wzór ścieżek płytki

Montaż proponuję przeprowadzić w sposób typowy, czyli rozpoczynając od elementów o najmniejszej wysokości obudowy, w tym wypadku rezystorów i diod półprzewodnikowych. Pod układy scalone proponuję zastosować podstawki, aby ułatwić ich wymianę w razie uszkodzenia. Na samym końcu polecam wlutować antenę, którą można wykonać z odcinka izolowanego drutu o przekroju 1,5 mm² i długości ok. 25 cm – przy takim przekroju będzie odpowiednio sztywna. Zmontowany układ można zobaczyć na fotografii 1.

Fotografia 1. Zmontowany układ prototypowy

Prawidłowo złożony układ nie wymaga uruchamiania i jest od razu gotowy do pracy. Do złącza J1 należy podłączyć głośnik o impedancji 8 Ω lub większej i mocy co najmniej 1 W. Z kolei zasilanie układu można podłączyć do złącza J2 (odizolowane przewody) lub J2 (gotowy zasilacz wtyczkowy z wyjściem DC 2,1/5,5 mm). Pomimo że oba użyte w projekcie układy scalone mogą być zasilane napięciem z szerokiego przedziału, według moich doświadczeń najlepiej nadaje się wartość 5 V. Jest to kompromis pomiędzy mocą wydzielaną w układzie US a maksymalną głośnością generowanych przez układ dźwięków (przy jednoczesnym zachowaniu wysokiej wrażliwości na odstrajanie). Pobór prądu przy takim napięciu zasilającym waha się od 10 mA do 200 mA, zależnie od aktualnego poziomu dźwięku.

Układ w akcji jest widoczny na fotografii 2.

Fotografia 2. Przykład użycia

Po podłączeniu głośnika i zasilania, z tego pierwszego powinien wydobywać się z grubsza jednostajny ton. Zbliżając i oddalając ręce od anteny, można zmieniać częstotliwość i charakter sygnału. Potencjometrem P1 ustala się bazową częstotliwość oscylacji generatora przestrajanego ręką, zaś za pomocą P2 – częstotliwość generatora „heterodyny”. Układ jest bardzo podatny na modyfikacje – można wymienić zarówno kondensatory C1 i C2 na elementy o innej pojemności (im większa pojemność, tym niższa częstotliwość), jak też zmienić rozmiary lub kształt anteny. Można też zmienić potencjometry P1 i P2 na elementy o wyższej rezystancji. W bazowej wersji tego układu oscylator z kondensatorem C1 uzyskuje częstotliwości z przedziału 380 kHz… 1,6 MHz, zaś z kondensatorem C2 od 105 kHz do 1,6 MHz. Słyszalne są zatem jedynie te składowe, które stanowią wynik zmieszania się tych częstotliwości i ich harmonicznych.

Życzę Czytelnikom udanego komponowania własnych dźwięków!

Michał Kurzela, EP

Wykaz elementów:
Rezystory:
  • R1, R2: 2,2 kΩ (THT, 0,25 W)
  • R3, R4: 4,7 Ω (THT, 0,25 W)
  • P1: 20 kΩ (potencjometr montażowy leżący jednoobrotowy)
  • P2: 100 kΩ (potencjometr liniowy na panel)
  • P3: 100 kΩ (potencjometr logarytmiczny na panel)
Kondensatory:
  • C1, C2: 150 pF (THT, R=5 mm, monolityczny – opis w tekście)
  • C3, C5: 10 μF/25 V (THT, R=2,5 mm, elektrolityczny)
  • C4: 10 nF (THT, R=5 mm, MKT)
  • C6: 470 μF/25 V (THT, R=3,5 mm, elektrolityczny)
  • C7…C10: 100 nF (R=5 mm, MKT)
Półprzewodniki:
  • D1: 1N5819
  • US1: CD4093 (DIP14)
  • US2: TDA2822M (DIP8)
Pozostałe:
  • J1, J2: złącze śrubowe ARK2/500
  • J3: gniazdo DC 2,1/5,5 mm
  • Podstawka DIP8
  • Podstawka DIP14
  • Odcinek izolowanego drutu o przekroju 1,5 mm² i długości ok. 25 cm (opis w tekście)
Artykuł ukazał się w
Elektronika Praktyczna
styczeń 2025
DO POBRANIA
Materiały dodatkowe
Elektronika Praktyczna Plus lipiec - grudzień 2012

Elektronika Praktyczna Plus

Monograficzne wydania specjalne

Elektronik listopad 2025

Elektronik

Magazyn elektroniki profesjonalnej

Raspberry Pi 2015

Raspberry Pi

Wykorzystaj wszystkie możliwości wyjątkowego minikomputera

Świat Radio listopad - grudzień 2025

Świat Radio

Magazyn krótkofalowców i amatorów CB

Automatyka, Podzespoły, Aplikacje listopad - grudzień 2025

Automatyka, Podzespoły, Aplikacje

Technika i rynek systemów automatyki

Elektronika Praktyczna listopad 2025

Elektronika Praktyczna

Międzynarodowy magazyn elektroników konstruktorów

Elektronika dla Wszystkich grudzień 2025

Elektronika dla Wszystkich

Interesująca elektronika dla pasjonatów