Filtr częstotliwości podakustycznych „subsonic”

Filtr częstotliwości podakustycznych „subsonic”

Filtr częstotliwości podakustycznych, zazwyczaj określany mianem „subsonic”, znajduje zastosowanie w torze przedwzmacniacza gramofonowego lub subwoofera. Jego zadaniem jest eliminacja częstotliwości poniżej 10...20 Hz, których przetwarzanie nie tylko wpływa na jakość odtwarzanego dźwięku, ale może wręcz doprowadzić do uszkodzenia elementów toru audio (w tym m.in. głośników niskotonowych).

Podstawowe parametry:
  • możliwość pracy jako filtr stereo lub dwa niezależne filtry mono,
  • zasilanie: ±15 V (DC)/100 mA,
  • topologia Sallen-Key’a,
  • charakterystyka: 2× Butterworth 2-go rzędu w każdym kanale,
  • zalecane częstotliwości odcięcia: 5...20 Hz (w zależności od doboru rezystorów).

Filtr ma szczególne znaczenie zwłaszcza w torze gramofonowym, w którym istnieje wysokie prawdopodobieństwo pojawienia się przebiegów o niskich częstotliwościach. Winę za taki stan rzeczy może ponosić nośnik z pofalowaną krawędzią i brakiem centryczności czy rezonujący układ wkładki i ramienia gramofonu, a nawet drgania zewnętrzne pochodzące z otoczenia, które tłumione są słabo (lub wręcz wcale) przez obudowę i zawieszenie gramofonu.

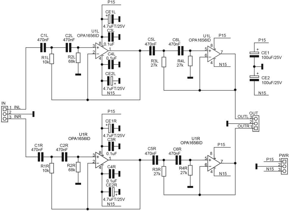
Schemat filtra częstotliwości podakustycznych pokazano na rysunku 1.

Rysunek 1. Schemat  filtra „subsonic”

Sygnał wejściowy z gniazda IN doprowadzony zostaje do dwustopniowego filtra górnoprzepustowego Butterwortha. Kaskadowe połączenie filtrów drugiego rzędu pozwala na znaczące zwiększenie skuteczności filtracji (do 2×12 dB/oktawę), przy ograniczeniu wpływu na zakres częstotliwości użytecznych. W celu minimalizacji przesłuchów stereo każdy kanał używa niezależnego, nowoczesnego, szybkiego i niskoszumowego wzmacniacza operacyjnego U1L/R typu OPA1656. Filtry górnoprzepustowe korzystają z topologii Sallena-Keya ze wzmocnieniem jednostkowym. Dobór elementów – zamiast drogą żmudnych obliczeń – został przeprowadzony za pomocą symulatora filtrów Analog Filter Wizard (https://tools.analog.com/en/filterwizard/). W materiałach dodatkowych załączono przykładowe projekty dla częstotliwości 5...20 Hz, które można zoptymalizować na potrzeby własnego zastosowania. W układzie filtra założono stałą, typową i łatwo dostępną wartość pojemności kondensatorów C1/2LR, C5/6LR=470 nF i zmienianą w zależności od częstotliwości wartość rezystorów R1/2LR, R3/4LR. Wartości rezystorów stanowią kompromis pomiędzy impedancją wejściową filtra a poziomem szumów. Minimalna impedancja wejściowa filtra wynosi ok. 20 kΩ, co nie stanowi problemu dla dzisiejszych przedwzmacniaczy gramofonowych lub wyjść sygnału audio. Problematyczne mogą być tylko przedwzmacniacze lampowe o wyższych wartościach impedancji wyjściowej, w takim przypadku warto zastosować dodatkowy bufor.

W zależności od doboru elementów można uzyskać różne częstotliwości odcięcia. Przykładowe wartości elementów dla kilku typowych częstotliwości filtracji zebrano w tabeli 1.

Sygnał po filtracji wyprowadzony jest na gniazdo OUT. Filtr wymaga symetrycznego, niskoszumowego zasilania ±15 V/100 mA doprowadzonego do gniazda PWR.

Układ zmontowany jest na dwustronnej płytce drukowanej, rozmieszczenie elementów pokazano na rysunku 2.

Rysunek 2. Rozmieszczenie elementów

Sposób montażu jest klasyczny i nie wymaga opisu. Przed wlutowaniem kondensatorów należy dobrać (przy użyciu miernika pojemności) elementy o wartości możliwie najbardziej zbliżonej do 470 nF oraz zapewnić minimalny rozrzut wartości pomiędzy kanałami. W modelu dokładne wartości wybrano spośród kondensatorów o tolerancji 5%, niestety konieczny był zakup ich większej liczby. Dodatkowo – by uzyskać możliwie najniższy poziom szumów – zastosowano metalizowane rezystory niskoszumowe o tolerancji 1% SMA/MMA0204.

Zmontowany moduł zaprezentowano na fotografii tytułowej.

Rysunek 3. Przykładowa zmierzona charakterystyka filtru

Układ nie wymaga uruchamiania, działa natychmiast po zlutowaniu (przy założeniu, że wszystkie elementy są sprawne) i włączeniu zasilania. W zależności od zastosowania, filtr umieszczamy po przedwzmacniaczu gramofonowym lub na wejściu subwoofera. Istnieją różne podejścia do kwestii wyłączania filtra; ja jestem zwolennikiem włączenia go w tor audio na stałe, bez dodatkowych przełączników by-pass. Wprowadzony uszczerbek w jakości dźwięku okazuje się znacznie mniej dokuczliwy niż modulacja membran głośników niskimi częstotliwościami lub uszkodzenie przeciążonego mechanicznie głośnika drogiego subwoofera. Filtr można też zmontować w wersji monofonicznej, ale z elementami dobranymi dla różnych częstotliwości filtracji, np. 5/12 Hz i przełączać je w zależności od potrzeb. Przykładowy pomiar charakterystyki filtru wykonany za pomocą urządzenia Analog Discovery3 ukazano na rysunku 3.

Adam Tatuś, EP

Wykaz elementów:
Rezystory: (Minimelf 0204, Vishay – opis w tekście)
  • R1L, R1R: 10 kΩ
  • R2L, R2R: 68 kΩ
  • R3L, R3R, R4L, R4R: 27 kΩ
Kondensatory:
  • C1L, C1R, C2L, C2R, C5L, C5R, C6L, C6R: 470 nF (foliowy Wima, R=5 mm)
  • C3L, C3R, C4L, C4R: 100 nF (SMD 0805, X7R, 50 V)
  • CE1, CE2: 100 μF/25 V (elektrolityczny, low ESR, R=2,5 mm)
  • CE1L, CE1R, CE2L, CE2R: 4,7 μF/25 V (tantalowy, SMB)
Półprzewodniki:
  • U1L, U1R: OPA1656ID (SO8)
Pozostałe:
  • IN, OUT, PWR: złącze śrubowe DG381 3 pin (DG381-3.5-3)
Artykuł ukazał się w
Elektronika Praktyczna
listopad 2024
DO POBRANIA
Materiały dodatkowe
Elektronika Praktyczna Plus lipiec - grudzień 2012

Elektronika Praktyczna Plus

Monograficzne wydania specjalne

Elektronik listopad 2025

Elektronik

Magazyn elektroniki profesjonalnej

Raspberry Pi 2015

Raspberry Pi

Wykorzystaj wszystkie możliwości wyjątkowego minikomputera

Świat Radio listopad - grudzień 2025

Świat Radio

Magazyn krótkofalowców i amatorów CB

Automatyka, Podzespoły, Aplikacje listopad - grudzień 2025

Automatyka, Podzespoły, Aplikacje

Technika i rynek systemów automatyki

Elektronika Praktyczna listopad 2025

Elektronika Praktyczna

Międzynarodowy magazyn elektroników konstruktorów

Elektronika dla Wszystkich grudzień 2025

Elektronika dla Wszystkich

Interesująca elektronika dla pasjonatów