Wyzwalacz zasilaczy/ładowarek USB-C

Wyzwalacz zasilaczy/ładowarek USB-C

Opisany układ jest prostym, konfigurowalnym wyzwalaczem ładowarek lub zasilaczy USBC PD. Układ może zostać użyty do zasilania projektowanych urządzeń z tanich i szeroko dostępnych źródeł zgodnych z USBC-PD. Wyzwalacz – bez dodatkowych modyfikacji – umożliwia uzyskanie typowych napięć 5 V, 9 V, 15 V, 20 V, przy dostępnej mocy 15 W i 27 W. Moduł po dodatkowej konfiguracji może zostać dostosowany do napięć odpowiednich do ładowania akumulatorów litowych oraz negocjacji mocy w zakresie 12...100 W.

Podstawowe parametry:
  • Zasilanie: ładowarka, zasilacz lub powerbank z portem USB-C PD
  • Regulacja mocy wyjściowej: 15 W/27 W (wybierana dip-switchem) lub 12...100 W (ustalana rezystorem)
  • Regulacja napięcia wyjściowego (tryb PSU): 5 V/9 V/15 V/20 V
  • Regulacja napięcia wyjściowego (tryb CHG): 4,3 V/8,6 V/12,9 V/17,2 V
  • Wbudowane zabezpieczenie OVP

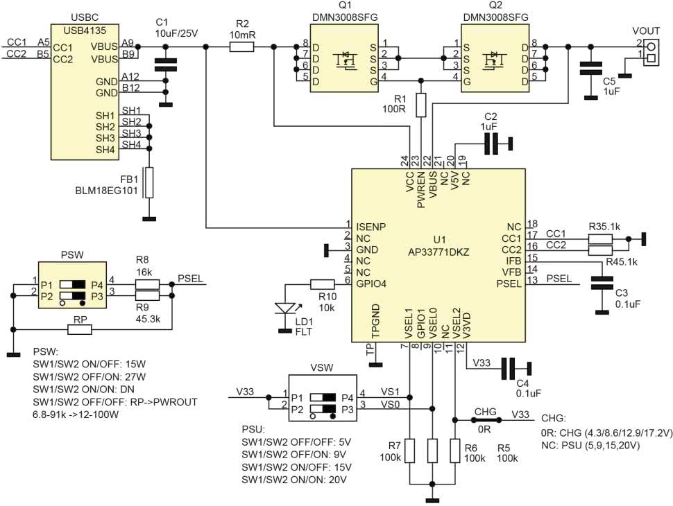
Schemat modułu wyzwalacza pokazano na rysunku 1. Układ korzysta ze specjalizowanego kontrolera U1 typu AP33771 (Diodes Inc), który odpowiada za negocjację profilu zasilania określającego napięcie i moc dostępną ze źródła USBC zgodnego ze standardem PD3.0 (zasilacza, ładowarki, powerbanka).

Rysunek 1. Schemat ideowy wyzwalacza

W odróżnieniu od tanich układów producentów dalekowschodnich, AP33771 jest dostępny u dystrybutorów nawet w ilościach jednostkowych, zaś jego szczegółowa dokumentacja techniczna ułatwia praktyczną aplikację.

Zewnętrzne źródło zasilania zgodne z PD podłączone jest do złącza USBC. Układ U1 poprzez linie CC1/2 (dla obu możliwych orientacji wtyku) uzgadnia profil zasilania, niezależnie od komunikacji USB. Wybór napięcia wyjściowego VOUT określony jest stanem logicznym wyprowadzeń VSEL0..2. Wyprowadzenie VSEL2, po zwarciu zwory CHG, umożliwia uzyskanie napięć typowych dla ładowarek akumulatorów litowych: 4,3 V, 8,6 V, 12,9 V lub 17,2 V, ale źródło musi obsługiwać tryb regulowanego napięcia (PPS APDO). Do wyboru napięcia wyjściowego VOUT służy przełącznik VSW, który – w zależności od położenia – umożliwia uzyskanie napięć: 5 V, 9 V, 15 V, 20 V (zgodnie z tabelą 1). Położenia przełączników VSW, a co za tym idzie – związane z nimi stany wejść VSELx, odczytywane są podczas podłączenia źródła oraz cyklicznie podczas pracy, można więc zmieniać ich położenie bez konieczności odłączania USBC. Należy tylko zwrócić uwagę, by nie uszkodzić zasilanego układu.

Jeżeli źródło nie obsługuje wybranego trybu lub jest niezgodne z PD, błąd negocjacji zasygnalizowany zostanie miganiem diody FLT. W takim przypadku napięcie na wyjściu wynosi 5 V (w celu zachowania zgodności z klasycznym portem USB). Układ AP33771 ma wbudowane zabezpieczenie nadnapięciowe OVP.

Jeżeli napięcie wyjściowe przekroczy to ustawione przełącznikami, wówczas AP33771 wysyła do źródła sygnał resetu i obciąża źródło prądem ok. 200 mA (5 V), aby zminimalizować skutki przekroczenia napięcia. Próg zadziałania przy napięciu 5 V to OVP=7 V, a przy 20 V wynosi on OVP=22 V.

Wartość maksymalnej mocy, która może być pobierana ze źródła, określana jest rezystorem podłączonym do wyprowadzenia PSEL. Dla ułatwienia na płytce zastosowano przełącznik DIP – PSW umożliwiający wybór dwóch progów 12 W (przy zwartej pozycji 1) i 27 W (przy zwartej pozycji 2). Rozwarcie obu przełączników umożliwia wybór mocy 12...100 W (po dobraniu wartości i wlutowaniu rezystora RP z zakresu 6,8...91 kΩ – zgodnie z tabelą 2).

Po poprawnej negocjacji profilu zasilania klucze Q1, 2 podają napięcie ze źródła na zaciski złącza VOUT.

Układ zmontowano na dwustronnej płytce drukowanej, rozmieszczenie elementów pokazano na rysunku 2. Montaż jest typowy i nie wymaga opisu.

Rysunek 2. Rozmieszczenie elementów

Poprawnie zlutowany układ nie wymaga uruchamiania. Należy sprawdzić jedynie poprawność lutowania i wyczyścić płytkę z resztek topnika. Po podłączeniu zasilania ze źródła USBC-PD wystarczy skontrolować wartości napięcia wyjściowego.

Adam Tatuś, EP

Wykaz elementów:
Rezystory:
  • R1: 100 Ω (SMD 0603 1%)
  • R2: 10 mΩ (SMD 1206, 1%)
  • R3, R4: 5,1 kΩ (SMD 0603, 1%)
  • R5, R6, R7: 100 kΩ (SMD 0603, 1%)
  • R8: 16 kΩ (SMD 0603, 1%)
  • R9: 45,3 kΩ (SMD 0603, 1%)
  • R10: 10 kΩ (SMD 0603, 1%)
  • RP: patrz opis (SMD 0603, 1%)
Kondensatory:
  • C1: 10 μF/25 V (SMD 0805, X5R)
  • C2, C5: 1 μF/25 V (SMD 0603, X5R)
  • C3, C4: 100 nF/50 V (SMD 0603, X5R)
Półprzewodniki:
  • LD1: dioda LED czerwona (SMD 0603)
  • Q1, Q2: tranzystor MOSFET DMN3008SFG (PowerDI3333-8)
  • U1: AP33771DKZ (WQFN4040-24)
Pozostałe:
  • CHG: zwora 0 Ω 0603 (patrz opis)
  • FB1: dławik ferrytowy BLM18EG101 (SMD 0603)
  • PSW, VSW: dip switch 1,27 mm (typ A6H-2101)
  • USBC: złącze USBC SMD GCT (USB4135)
  • VOUT: złącze DG 3 pin 3,5 mm (DG381-3.5-2)
Artykuł ukazał się w
Elektronika Praktyczna
listopad 2024
DO POBRANIA
Materiały dodatkowe
Elektronika Praktyczna Plus lipiec - grudzień 2012

Elektronika Praktyczna Plus

Monograficzne wydania specjalne

Elektronik listopad 2025

Elektronik

Magazyn elektroniki profesjonalnej

Raspberry Pi 2015

Raspberry Pi

Wykorzystaj wszystkie możliwości wyjątkowego minikomputera

Świat Radio listopad - grudzień 2025

Świat Radio

Magazyn krótkofalowców i amatorów CB

Automatyka, Podzespoły, Aplikacje listopad - grudzień 2025

Automatyka, Podzespoły, Aplikacje

Technika i rynek systemów automatyki

Elektronika Praktyczna listopad 2025

Elektronika Praktyczna

Międzynarodowy magazyn elektroników konstruktorów

Elektronika dla Wszystkich grudzień 2025

Elektronika dla Wszystkich

Interesująca elektronika dla pasjonatów