Podwójny konwerter napięcia z 0...5 V na 0...10 V

Podwójny konwerter napięcia z 0...5 V na 0...10 V

Pomimo wszechobecnej cyfryzacji, w systemach przemysłowych wciąż są obecne analogowe metody transmisji. Jedną z nich jest standard 0...5 V, stosowany również w urządzeniach z mikrokontrolerami. Co zrobić w sytuacji, gdy wejście naszego sterownika używa typowego standardu 0...10 V? Zastosować niniejszy moduł!

Podstawowe parametry:
  • konwersja nieujemnego napięcia stałego w przedziale 0...5 V na napięcie stałe 0...10 V,
  • rezystancja wejściowa 100 kΩ, wyjściowa ok. 50 Ω,
  • zasilanie napięciem stałym (standardowo 15 V, maksymalnie 32 V),
  • pobór prądu do 10 mA.

Analogowe sposoby transmisji w systemach przemysłowych nie trafiły do lamusa. Nadal mają zastosowanie tam, gdzie liczy się szybkość, zaś niekoniecznie wysoka dokładność. W przypadku pętli prądowej do zalet dołącza również odporność na zakłócenia. Łatwo o zamienniki czujników – nie trzeba przejmować się ich adresowaniem, wystarczy zachować zgodność poziomów napięć. Ano właśnie…

Powszechniejszy standard obejmuje zakres napięć z przedziału 0...10 V. Jednak w handlu jest dostępna również całkiem spora gama urządzeń z wyjściami pracującymi w standardzie 0...5 V. Jeżeli dotychczasowy system używał czujnika 0...10 V, zaś teraz trzeba (z różnych względów) w jego miejsce zastosować taki, który pracuje w zakresie 0...5 V, to rozwiązania są dwa: przeprogramować PLC i pogodzić się z pracą w połowie dopuszczalnego zakresu – lub między wyjście nowego czujnika a wejście PLC włączyć ten prosty układ. I gotowe, bez jakichkolwiek przeróbek w programie!

Budowa

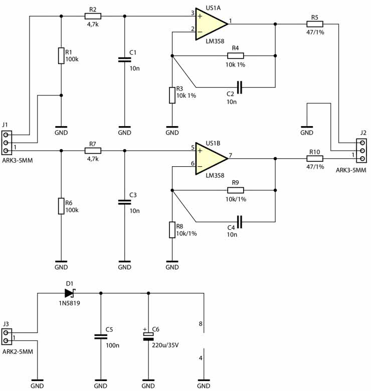
Schemat ideowy omawianego układu znajduje się na rysunku 1. Zawiera dwa wzmacniacze operacyjne zintegrowane w jednym, podwójnym układzie scalonym US1A.

Rysunek 1. Schemat ideowy układu konwertera napięć

Owe wzmacniacze operacyjne skonfigurowane są do pracy w topologii nieodwracającej o wzmocnieniu 2 V/V, co wynika z zależności:

k=1+(R4/R3)=1+(R9/R8)
k=1+(10 kΩ/10 kΩ)
k=1+1=2 [V/V]

Kondensatory C2 i C4 ograniczają pasmo przenoszenia tak skonstruowanych wzmacniaczy, tworząc filtry dolnoprzepustowe o teoretycznej częstotliwości odcięcia wynoszącej ok. 1,6 kHz, co istotnie zawęża pasmo szumowe. Taka szerokość pasma przenoszenia, obejmująca swym przedziałem również składową stałą, okaże się wystarczająca w zdecydowanej większości przypadków.

Wejścia układu są polaryzowane przez rezystory R1 i R6 o rezystancji 100 kΩ, co jest zgodne z rezystancją wejściową większości spotykanych na rynku sterowników PLC. Rolą rezystorów R2 i R7 jest skompensowanie wpływu wejściowych prądów polaryzujących bazy tranzystorów wejściowych wzmacniaczy operacyjnych. Ich rezystancja pozostaje nieco niższa, niż wypadkowa rezystancja polaryzująca wejścia odwracające wzmacniaczy operacyjnych (która wynosi 5 kΩ – jest równa połączeniu równoległemu rezystorów R3 i R4 bądź R8 i R9). Jednak szeregowo z rezystorami R2 i R7 należy uwzględnić rezystancję przewodów łączących wyjście czujnika z płytką oraz rezystancję wyjściową samego czujnika. Dlatego – po złożeniu tych wszystkich trzech rezystancji – ostateczny wynik będzie bliski właśnie wartości 5 kΩ. Skompensowanie wpływu przytoczonych wcześniej prądów jest niezbędne w układzie, który ma prawidłowo przenosić składową stałą, bowiem brak staranności w tym zakresie wywoła offset napięciowy na wyjściu opisywanego wzmacniacza, na dodatek o trudnej do przewidzenia wartości. Kondensatory C1 i C3 tworzą wraz z rezystancją wejściową obu torów dodatkowe filtry dolnoprzepustowe, ograniczając wypadkowe pasmo przenoszenia całego układu do zaledwie 700 Hz.

Układ typu LM358 wykonany został w oparciu o tranzystory bipolarne, nie ma zatem konieczności szczególnej ochrony jego wejść przed wyładowaniami elektrostatycznymi – złącza tranzystorów wejściowych mogą tę funkcję pełnić bez uszczerbku dla swojego „zdrowia”. Przy okazji rezystory R2 i R7 ograniczają ich prąd w razie podania na wejście zbyt wysokiego napięcia wejściowego, zaś kondensatory C1 i C3 zwiększają czas narastania napięcia, dając tymże złączom czas na otwarcie się.

Od strony wyjść wzmacniaczy nieodwracających, układ zawiera włączone szeregowo rezystory o wartości 47 Ω każdy. Po pierwsze pełnią one rolę dopasowania impedancyjnego przy podłączeniu do wyjść długich przewodów ekranowanych. Po drugie – co równie ważne, jeżeli nie ważniejsze w tym relatywnie wolnym układzie – zapobiegają wzbudzaniu się wzmacniaczy operacyjnych przy obciążeniu ich wyjść pojemnością wynikającą chociażby z użycia kabli ekranowanych. Tak czy siak, warto je w tym miejscu pozostawić oraz uwzględnić ich wpływ, jeżeli następny stopień układu ma zauważalnie niską impedancję wejściową.

Użyte w prezentowanym układzie wzmacniacze operacyjne to układy tanie i popularne, a do tego zapewniające prawidłową pracę już od 0 V napięcia na wejściach. Dlatego w projekcie nie były konieczne dodatkowe zabiegi, takie jak uwzględnianie pompy ładunkowej wytwarzającej napięcie ujemne dla obwodów wejściowych tychże wzmacniaczy. Nie są to jednak układy rail-to-rail i trzeba mieć na uwadze, że od dodatniej linii zasilającej wymagają kilkuwoltowego marginesu, zarówno na swoim wyjściu, jak i na swoich wejściach.

Montaż i uruchomienie

Układ został zmontowany na jednostronnej płytce drukowanej o wymiarach 50 mm × 40 mm. Wzór jej ścieżek oraz schemat montażowy pokazuje rysunek 2. W odległości 3 mm od krawędzi płytki znalazły się cztery otwory montażowe, każdy o średnicy 3,2 mm.

Rysunek 2. Schemat montażowy i wzór ścieżek płytki

Montaż proponuję przeprowadzić w jak najbardziej typowy sposób, czyli zaczynając od elementów o najniższych obudowach – rezystorów i diody. Pod układ scalony US1 proponuję zastosować podstawkę, aby ułatwić jego wymianę w razie ewentualnego uszkodzenia. W pełni zmontowany układ można zobaczyć na fotografii 1.

Fotografia 1. Widok zmontowanego układu

Poprawnie złożone urządzenie jest gotowe do działania po podaniu zasilania na zaciski GND i VCC złącza J3. Do zasilania powinno służyć napięcie stałe o wartości nie mniejszej niż 15 V – z uwagi na spadek napięcia na diodzie D1 oraz stopniu wyjściowym wzmacniacza operacyjnego. Nic nie stoi jednak na przeszkodzie, aby owo napięcie było dużo wyższe, nawet do 32 V. W systemach ze sterownikami PLC typowo spotyka się napięcie 24 V, które idealnie nada się do zasilania tegoż układu.

Napięcie z przedziału 0...5 V podane na zaciski oznaczone jako 1 lub 2 złącza J1 (INPUT) zostanie wzmocnione i przekazane na analogicznie opisane zaciski złącza J2 (OUTPUT). Pomiary przeprowadzone na układzie prototypowym wykazały, że – przy zaciskach wejściowych pozostawionych bez jakiegokolwiek podłączenia – na wyjściach panuje napięcie rzędu 6...8 mV, co ma związek zarówno z offsetem napięciowym wzmacniaczy operacyjnych, jak i brakiem opisanej wcześniej kompensacji wejściowych prądów tychże wzmacniaczy. Po zwarciu wejścia z masą, czyli po zasymulowaniu źródła napięcia o zerowej rezystancji wewnętrznej, wartość ta spadła do 2...3 mV i ma niewątpliwie związek z offsetem napięciowym, na który nie mamy wpływu. Dlatego trzeba przyjąć, że właśnie takiego rzędu błąd wprowadza ten układ, co przy zakresie napięcia wyjściowego 0...10 V stanowi i tak bardzo dobry wynik w zdecydowanej większości zastosowań.

Prąd pobierany przez opisane wyżej urządzenie nie przekracza wartości 10 mA, pod warunkiem braku obciążenia jego wyjść. Jeżeli takowe się pojawi, trzeba ów pobór uwzględnić w bilansie energetycznym. Nieużywane wejście układu można zostawić niepodłączone, gdyż rezystor wejściowy zapewni dostateczną polaryzację. Układ jest podatny na modyfikacje, można w szerokim zakresie zmieniać zarówno jego rezystancję wejściową, jak i pasmo przenoszenia czy wzmocnienie, stosując proste wzory znane z teorii obwodów.

Michał Kurzela, EP

Wykaz elementów:
Rezystory: (THT o mocy 0,25 W, jeżeli nie napisano inaczej)
  • R1, R6: 100 kΩ
  • R2, R7: 4,7 kΩ
  • R3, R4, R8, R9: 10 kΩ 1% 0,6 W
  • R5, R10: 47 Ω 1% 0,6 W
Kondensatory:
  • C1…C4: 10 nF raster 5 mm MKT
  • C5: 100 nF raster 5 mm MKT
  • C6: 220 μF 35 V raster 3,5 mm
Półprzewodniki:
  • D1: 1N5819
  • US1: LM358 DIP8
Pozostałe:
  • J1, J2: ARK3/500
  • J3: ARK2/500
  • Jedna podstawka DIP8
Artykuł ukazał się w
Elektronika Praktyczna
sierpień 2024
DO POBRANIA
Materiały dodatkowe
Elektronika Praktyczna Plus lipiec - grudzień 2012

Elektronika Praktyczna Plus

Monograficzne wydania specjalne

Elektronik listopad 2025

Elektronik

Magazyn elektroniki profesjonalnej

Raspberry Pi 2015

Raspberry Pi

Wykorzystaj wszystkie możliwości wyjątkowego minikomputera

Świat Radio listopad - grudzień 2025

Świat Radio

Magazyn krótkofalowców i amatorów CB

Automatyka, Podzespoły, Aplikacje listopad - grudzień 2025

Automatyka, Podzespoły, Aplikacje

Technika i rynek systemów automatyki

Elektronika Praktyczna listopad 2025

Elektronika Praktyczna

Międzynarodowy magazyn elektroników konstruktorów

Elektronika dla Wszystkich grudzień 2025

Elektronika dla Wszystkich

Interesująca elektronika dla pasjonatów