Prosty higrometr RGB

Prosty higrometr RGB

Względna wilgotność powietrza w pomieszczeniach to czynnik istotny dla naszego stanu zdrowia oraz samopoczucia. Choć rozmaite układy potrafią ją mierzyć, to znajomość dokładnej wartości tego parametru okazuje się często niepotrzebna. W wielu wypadkach szybka, prosta do zrozumienia informacja będzie cenniejsza, ponieważ nie wymaga odczytywania i porównywania zmieniających się wskazań liczbowych. Omawiany w artykule higrometr służy do zgrubnej oceny poziomu wilgotności powietrza.

Podstawowe parametry:
  • pomiar wilgotności względnej powietrza w pomieszczeniach zamkniętych,
  • prezentacja wyniku za pomocą trójkolorowej diody LED (RGB),
  • szybki odczyt – jedna z trzech barw świecenia informuje o stanie wilgotności powietrza,
  • scalony, fabrycznie skalibrowany czujnik wilgotności,
  • możliwość indywidualnego dostosowania jasności każdej z trzech barw,
  • małe wymiary, prosta budowa,
  • praca w zakresie temperatur 0…50°C,
  • zasilanie napięciem stałym w przedziale 9…35 V,
  • pobór prądu: około 10…20 mA.

Wilgotność powietrza na poziomie 69%: to dużo czy mało? A 33%? Owszem, osoby szczególnie wrażliwe – na przykład cierpiące na przewlekłe choroby górnych dróg oddechowych – są zmuszone do szczególnie wnikliwego analizowania parametrów powietrza w swoich domach, w tym jego wilgotności. Jednak w większości przypadków tak szczegółowe informacje nie są potrzebne, wręcz utrudniają szybką ocenę sytuacji: za sucho czy zbyt wilgotno? Właśnie po to powstał niniejszy układ.

Jeżeli wilgotność względna zawiera się w przedziale 40…60%, dioda LED wbudowana w układ świeci na zielono – jest to powszechnie przyjęty przedział, w którym wartość tego parametru można uznać za prawidłowy. Poniżej 40% zobaczymy – zamiast barwy zielonej – czerwoną (zbyt sucho). Natomiast dla wartości większych niż 60% układ emituje światło niebieskie (zbyt wilgotno). To proste komunikaty, szybkie w odczycie i bardzo czytelne.

Budowa

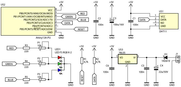
Schemat ideowy omawianego układu znajduje się na rysunku 1. Głównym podzespołem zawiadującym jego pracą jest mikrokontroler US2 typu ATtiny13PA-PU z 8-bitowym rdzeniem AVR. Ma wystarczającą liczbę konfigurowalnych wyprowadzeń, więc nie zachodzi potrzeba stosowania dodatkowych układów pośredniczących. Ten mały, prosty i tani mikrokontroler ma tylko 1 kB pamięci programu, lecz jest to pojemność w zupełności wystarczająca do tego zastosowania.

Rysunek 1. Schemat ideowy prostego higrometru RGB

W roli sensora wilgotności pracuje gotowy moduł DHT11. Jest fabrycznie skalibrowany, dzięki czemu użytkownik nie musi przeprowadzać tego procesu samodzielnie. Wprawdzie wykonywany przez czujnik pomiar nie jest zbyt dokładny, ponieważ dopuszczalny błąd wynosi ±4%, lecz w tym zastosowaniu nie ma to większego znaczenia. Do komunikacji z mikrokontrolerem służy jednoprzewodowa magistrala cyfrowa, którą do potencjału +5 V podciąga zewnętrzny rezystor R2 – zgodnie z wymaganiami noty katalogowej układu.

Przedział wartości, w którym znajduje się aktualnie zmierzona wilgotność powietrza, wskazywany jest poprzez załączenie jednej z trzech struktur wchodzących w skład trójkolorowej diody LED1 o wspólnej katodzie. Prąd każdej ze struktur jest ograniczony przez szeregowe połączenie rezystora 220 Ω i potencjometru, którego rezystancję można regulować w zakresie 0…10 kΩ. Wybrano takie rozwiązanie, ponieważ umożliwia proste i wygodne ustalenie pożądanej jasności każdej z barw, które są przez nasz wzrok interpretowane z różną intensywnością.

Do poprawnej pracy mikrokontrolera oraz czujnika temperatury wymagana jest stabilna wartość napięcia zasilającego, na przykład 5 V. Zapewnia je niewielki stabilizator liniowy US3 typu 78L05. Pobór prądu omawianego urządzenia jest na tyle niski, że z chłodzeniem stabilizatora nie będzie problemów nawet podczas pracy w pełnym zakresie dopuszczalnego dla układu 78L05 napięcia wejściowego. Dioda D1 chroni układ przed uszkodzeniem w razie omyłkowej zamiany biegunowości zasilania, które należy podłączyć do zacisków złącza J1.

Montaż i uruchomienie

Układ został zmontowany na jednostronnej płytce drukowanej o wymiarach 30 mm × 70 mm. Jej wzór ścieżek oraz schemat montażowy przedstawia rysunek 2. W odległości 3 mm od krawędzi płytki znalazły się cztery otwory montażowe, każdy o średnicy 3,2 mm.

Rysunek 2. Schemat montażowy i wzór ścieżek płytki

Montaż proponuję rozpocząć od elementów o najmniejszej wysokości obudowy, czyli rezystorów i diody D1. Układ US1 może leżeć poziomo na powierzchni laminatu. Pod mikrokontroler proponuję zastosować podstawkę, aby ułatwić jego programowanie oraz wymianę w razie uszkodzenia. Zmontowany układ można zobaczyć na fotografii 1.

Fotografia 1. Szczegółowy widok zmontowanego układu

Na etapie uruchamiania urządzenia konieczne jest zaprogramowanie pamięci Flash mikrokontrolera dostarczonym wsadem oraz zmiana ustawień bitów zabezpieczających. Oto ich nowe wartości:

Low Fuse = 0x7A
High Fuse = 0xF9

Szczegóły są widoczne na rysunku 3, który zawiera widok okna konfiguracji tychże bitów z programu BitBurner. W ten sposób zostanie wyłączony preskaler sygnału zegarowego oraz włączy się Brown-Out Detector, który wprowadzi mikrokontroler w stan zerowania, jeżeli jego napięcie zasilające spadnie poniżej 4,3 V. Taka procedura znacznie zmniejsza ryzyko zawieszenia się układu podczas uruchamiania.

Rysunek 3. Szczegóły ustawienia bitów zabezpieczających

Poprawnie zaprogramowany układ jest gotowy do działania po podłączeniu zasilania do zacisków złącza J1. Napięcie zasilające powinno mieścić się w granicach 9…35 V. Obie te granice wynikają z warunków wskazanych przez producenta stabilizatora 78L05 jako niezbędne do zapewnienia prawidłowej pracy komponentu. Pobór prądu przez ten układ wynosi 10…20 mA, zależnie od natężenia prądu płynącego przez aktualnie załączoną strukturę diody LED1. W prototypie użyto diody o kodzie handlowym LED F5 RGB K-2, lecz może to być dowolna inna dioda RGB małej mocy ze wspólną katodą i identycznym układem wyprowadzeń.

Po włączeniu zasilania układ przez kilka sekund próbuje nawiązać komunikację z czujnikiem, po czym odświeża wynik co dwie sekundy. Barwa świecenia diody LED1 informuje o wilgotności względnej powietrza:

  • zielona: prawidłowa (40…60%),
  • czerwona: zbyt sucho (0…40%),
  • niebieska: zbyt wilgotno (60…100%).

Jeżeli podczas komunikacji z czujnikiem DHT11 wystąpiłby błąd, dioda LED1 będzie co kilka sekund emitować krótkie, czerwone błyski. Oznacza to uszkodzenie połączeń lub któregoś z elementów na płytce – układ zgłasza konieczność dokonania serwisu.

Michał Kurzela, EP

Wykaz elementów:
Rezystory: (THT o mocy 0,25 W)
  • R1, R2: 4,7 kΩ
  • R3…R5: 220 Ω
  • P1…P3: potencjometry montażowe leżące 10 kΩ
Kondensatory:
  • C1, C2, C5, C6: 100 nF (raster 5 mm, MKT)
  • C3: 100 μF 16 V (raster 2,5 mm)
  • C4: 22 μF 50 V (raster 2,5 mm)
Półprzewodniki:
  • D1: 1N5819
  • LED1: LED F5 RGB K-2 (opis w tekście)
  • US1: DHT11
  • US2: ATtiny13A-PU (DIP8)
  • US3: 78L05 (TO92)
Pozostałe:
  • J1: złącze ARK2/500
Artykuł ukazał się w
Elektronika Praktyczna
marzec 2024
DO POBRANIA
Materiały dodatkowe
Elektronika Praktyczna Plus lipiec - grudzień 2012

Elektronika Praktyczna Plus

Monograficzne wydania specjalne

Elektronik listopad 2025

Elektronik

Magazyn elektroniki profesjonalnej

Raspberry Pi 2015

Raspberry Pi

Wykorzystaj wszystkie możliwości wyjątkowego minikomputera

Świat Radio listopad - grudzień 2025

Świat Radio

Magazyn krótkofalowców i amatorów CB

Automatyka, Podzespoły, Aplikacje listopad - grudzień 2025

Automatyka, Podzespoły, Aplikacje

Technika i rynek systemów automatyki

Elektronika Praktyczna listopad 2025

Elektronika Praktyczna

Międzynarodowy magazyn elektroników konstruktorów

Elektronika dla Wszystkich grudzień 2025

Elektronika dla Wszystkich

Interesująca elektronika dla pasjonatów