Dwuportowy mikrohub USB-C do systemów wbudowanych

Dwuportowy mikrohub USB-C do systemów wbudowanych

Hub USB-C o niewielkim rozmiarze przyda się przy rozbudowie systemów SBC, w których klasyczny hub i jego okablowanie zajmowałyby zbyt dużo miejsca.

Podstawowe parametry:
  • port wejściowy: gniazdo USB-C,
  • dwa porty USB wyprowadzone na złącza szpilkowe 5-pin,
  • wbudowany stabilizator 3,3 V i zabezpieczenia TVS,
  • zintegrowane klucze na liniach zasilania,
  • ograniczenie prądowe 800 mA.

Gdy nasz SBC ma tylko jeden port USB (np. Raspberry Pi Zero), a potrzebujemy ich więcej, oczywistym rozwiązaniem okazuje się zastosowanie huba USB. Ale gdy mamy niewielką ilość przestrzeni, współpracujące urządzenia USB są umieszczone w tej samej obudowie (np. ekran dotykowy, pendrive, karta muzyczna audio lub konwertery interfejsów szeregowych, które dodatkowo sumarycznie nie pobierają zbyt dużego prądu z USB), okazuje się, że ich typowe okablowanie zajmuje więcej miejsca niż cała aplikacja. W tym przypadku proponowane rozwiązanie może wprowadzić nieco porządku. Zmiana gniazd USB na złącza szpilkowe (o typowym dla PC wyprowadzeniu sygnałów) zwiększa elastyczność zastosowań huba, pozwalając zaoszczędzić trochę miejsca, a standardowy rozstaw złączy ułatwia zastosowanie także podczas prototypowania układów z użyciem płytek stykowych.

Hub oparty jest o popularny kontroler typu USB2412, którego strukturę wewnętrzną zaprezentowano na rysunku 1.

Rysunek 1. Schemat blokowy USB2412 (za notą SMSC/Microchip)

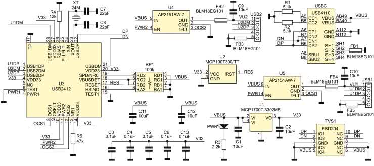
Dzięki wysokiej skali integracji układ zawiera w sobie praktycznie wszystkie elementy niezbędne do realizacji huba USB, ograniczając implementację do zaledwie kilku zewnętrznych komponentów biernych. Schemat ideowy układu pokazano na rysunku 2.

Rysunek 2. Schemat ideowy układu

Hub zasilany jest z portu SBC poprzez złącze USB-C, a ochronnik TVS1 zabezpiecza układ przed skutkami przepięć na liniach danych USB i zasilaniu. Stabilizator U1 dostarcza napięcia 3,3 V zasilającego kontroler USB2412. U3 taktowany jest kwarcem XT 24 MHz, natomiast poprawny restart po włączeniu zasilania zapewnia U2 typu MCP100T. Rezystory podłączone pomiędzy wyprowadzenia NR0/1 a masę informują U3, że urządzenia portów downstream USB1/2 mogą być odłączane/podłączane podczas pracy (nie są wpięte do huba na stałe). Każdy z portów USB1/2 wyposażony został w układ zarządzania zasilaniem odpowiedzialny za kontrolę i zabezpieczenie urządzenia USB. Sygnały PWR1/2 sterują kluczami włączonymi na liniach zasilających, a linie OCS1/2 powiadamiają U3 o przeciążeniu (awarii), spowodowanym przez podłączone urządzenia. Próg sygnalizacji przeciążenia układu AP2151 ustalono na ok. 800 mA. Złącza szpilkowe USB1/2 zapewniają dostęp do portów downstream USB2412, pozostałe elementy układu odsprzęgają i filtrują napięcie zasilające.

Układ zmontowany jest na niewielkiej, dwustronnej płytce drukowanej. Rozmieszczenie elementów zaprezentowano na rysunku 3, zaś zmontowany hub pokazano na fotografii otwierającej.

Rysunek 3. Rozmieszczenie elementów

Układ – po poprawnym montażu – nie wymaga uruchamiania i podłączony do PC, powinien automatycznie zgłosić się jako Generic USB Hub. Stałe połączenia wewnętrzne z urządzeniami USB należy wykonać przewodem przeznaczonym do okablowania USB bądź wykonanym samodzielnie z odcinków przewodu TSK1160/TSK1161 i odpowiednich wtyków/gniazd lub z przewodów prefabrykowanych (np. AK674, USBAJ-2 BQ CABLE), stosowanych w komputerach PC.

Adam Tatuś, EP

Wykaz elementów:
Rezystory:
  • R1, R2: 5,1 kΩ (SMD 0402, 1%)
  • R3: 2,2 kΩ (SMD 0402, 1%)
  • R4: 12 kΩ (SMD 0402, 1%)
  • R5: 47 kΩ (SMD 0402, 1%)
  • RP1: drabinka 4x100 kΩ (CRA06S08)
Kondensatory:
  • C1, C2, C9...C12: 10 μF (SMD 0402, X7R)
  • C3...C6, C13: 100 nF (SMD 0402, X7R)
  • C7, C8: 22 pF (SMD 0402, C0G)
Półprzewodniki:
  • U1: MCP1700T-3302MB (SOT-89)
  • U2: MCP100T300/TT (SOT-23)
  • U3: USB2412 (QFN28_050)
  • U4, U5: AP2151AW-7 (SOT-25)
  • TVS1: transil ESD204 (USON10)
  • PWR: LED SMD (0603)
Pozostałe:
  • FB1...FB5: dławik ferrytowy BLM18EG101 (SMD 0603)
  • USB1, USB2: złącze szpilkowe 2,54 mm (SIP5) USBC: gniazdo USB C, typ USB4110 XT: rezonator kwarcowy 24 MHz (SMD 3,2×2,5 mm)
Artykuł ukazał się w
Elektronika Praktyczna
marzec 2024
DO POBRANIA
Materiały dodatkowe
Elektronika Praktyczna Plus lipiec - grudzień 2012

Elektronika Praktyczna Plus

Monograficzne wydania specjalne

Elektronik listopad 2025

Elektronik

Magazyn elektroniki profesjonalnej

Raspberry Pi 2015

Raspberry Pi

Wykorzystaj wszystkie możliwości wyjątkowego minikomputera

Świat Radio listopad - grudzień 2025

Świat Radio

Magazyn krótkofalowców i amatorów CB

Automatyka, Podzespoły, Aplikacje listopad - grudzień 2025

Automatyka, Podzespoły, Aplikacje

Technika i rynek systemów automatyki

Elektronika Praktyczna listopad 2025

Elektronika Praktyczna

Międzynarodowy magazyn elektroników konstruktorów

Elektronika dla Wszystkich grudzień 2025

Elektronika dla Wszystkich

Interesująca elektronika dla pasjonatów