Uniwersalny przekaźnik dużej mocy w standardzie Grove

Uniwersalny przekaźnik dużej mocy w standardzie Grove

Moduł przekaźnika o zwiększonej do 30 A obciążalności i możliwości ręcznego sterowania przyda się w aplikacjach DIY przy łączeniu obciążeń dużej mocy, np. takich jak grzałki.

Podstawowe parametry:
  • obciążalność styków do 30 A (przekaźnik typu R30N) przy napięciu 24 VDC lub 230 VAC,
  • możliwość ręcznego sterowania za pomocą przełącznika suwakowego,
  • płytka w standardzie Grove.

Budowa i działanie

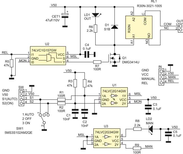
Schemat modułu przekaźnika pokazano na rysunku 1. Elementem wykonawczym modułu jest przekaźnik RL1 typu R30N z jednym stykiem zwiernym, zaprojektowany do przełączania prądów do 30 A, przy napięciu 24 VDC lub 230 VAC.

Rysunek 1. Schemat modułu przekaźnika

Przekaźnik RL1 sterowany jest sygnałem REL ze złącza IN, który doprowadzony jest do multipleksera U2 typu LVC1G157. Zadaniem multipleksera jest wybór pomiędzy trybami pracy przekaźnika AUTO, gdy sterowany jest poziomem logicznym sygnału REL lub pracą ze sterowaniem ręcznym ON/OFF, gdy sterowany jest za pomocą przełącznika SW1. Wybór trybu określa sygnał MSL, jeżeli przełącznik SW1 jest w położeniu AUTO, stan sygnału MSL jest wysoki, co wybiera wejście I1 i sterowanie sygnałem REL. W przypadku, gdy przełącznik SW1 jest w położeniu ON lub OFF, sygnał MSL jest w stanie niskim, wybrane jest wejście I0 multipleksera U2 i przekaźnikiem steruje sygnał MON zależny od pozycji ON/OFF przełącznika SW1.

Przełącznik SW1 umieszczony jest na płytce drukowanej, jeżeli zależy nam na wyprowadzeniu sterowania np. na obudowę, można wykorzystać złącze SW i do niego doprowadzić styki trójpozycyjnego przełącznika AUTO/ON/OFF. Zewnętrzny przełącznik należy okablować tak, aby sygnał w położeniu AUTO zwierał sygnały GND i S1(AUTO), w położeniu ON zwierał sygnały GND i S2(ON), a w położeniu OFF oba sygnały AUTO/OFF były rozwarte. Wymóg spełnia każdy przełącznik trójpołożeniowy z „martwą” pozycją środkową. W przypadku użycia zewnętrznego przełącznika trybu, można pominąć montaż SW1 na płytce, można też pozostawić wlutowany SW1, który należy ustawić w pozycji OFF i sterować pracą przekaźnika przełącznikiem zewnętrznym.

Układ inwerterów Schmitta U1, oprócz negacji sygnałów potrzebnych do sterowania multiplekserem, wraz z filtrami R3, R4, C1, C2 eliminuje skutki drgań styków przełączników. Tranzystor Q1 buforuje cewkę przekaźnika.

Dioda LD1 sygnalizuje obecność napięcia na cewce RL1, czyli zwarcie jego styków, dioda MAN sygnalizuje sterowanie ręczne cewki RL1. Dodatkowo na wyjście MAN złącza IN doprowadzony jest sygnał sygnalizujący tryb ręcznego sterowania cewką, aktywowany stanem niskim.

Montaż i uruchomienie

Moduł zmontowany jest na dwustronnej płytce drukowanej zgodnej ze standardem Grove, której schemat pokazano na rysunku 2.

Rysunek 2. Schemat płytki PCB

Zmontowany moduł nie wymaga uruchamiania, po podłączeniu zasilania 5 V/0,25 A i obciążenia oraz sygnałów sterujących, należy sprawdzić poprawność działania i sygnalizacji we wszystkich położeniach przełącznika SW1.

UWAGA! W układzie może występować napięcie sieci zasilającej, podczas uruchamiania, obsługi i eksploatacji należy zachować szczególną ostrożność.

Adam Tatuś, EP

Wykaz elementów:
Rezystory: (SMD0603) 5%
  • R1, R2, R7, R9: 100 Ω 
  • R3, R4, R5: 47 kΩ
  • R6, R8: 2,2 kΩ
Kondensatory:
  • C1, C2: 10 nF (SMD0603)
  • CET1: 47 μF/10 V tantalowy (3528)
  • C3, C4, C5: 0,1 μF (SMD0603)
Półprzewodniki:
  • D1: S1B dioda uniwersalna (SMA_D)
  • LD1: dioda LED czerwona (SMD0603)
  • LD2: dioda LED żółta (SMD0603)
  • Q1: DMG3414U tranzystor MOSFET (SOT-23)
  • U1: 74L VC2G14GW,125 (SC88)
  • U2: 74L VC157GW (SC88)
  • U3: 74L VC2G34GW,125 (SC88)
Pozostałe:
  • IN, SW: złącze Grove proste (110990030)
  • OUT: złącze DG 2 piny, 9,5 mm (DG638-9.5-2)
  • RL1: przekaźnik R30N-3021-1005 (R30NZ)
  • SW1: przełącznik trójpozycyjny suwakowy (5MS3S102)
Artykuł ukazał się w
Elektronika Praktyczna
luty 2024
DO POBRANIA
Materiały dodatkowe
Elektronika Praktyczna Plus lipiec - grudzień 2012

Elektronika Praktyczna Plus

Monograficzne wydania specjalne

Elektronik listopad 2025

Elektronik

Magazyn elektroniki profesjonalnej

Raspberry Pi 2015

Raspberry Pi

Wykorzystaj wszystkie możliwości wyjątkowego minikomputera

Świat Radio listopad - grudzień 2025

Świat Radio

Magazyn krótkofalowców i amatorów CB

Automatyka, Podzespoły, Aplikacje listopad - grudzień 2025

Automatyka, Podzespoły, Aplikacje

Technika i rynek systemów automatyki

Elektronika Praktyczna listopad 2025

Elektronika Praktyczna

Międzynarodowy magazyn elektroników konstruktorów

Elektronika dla Wszystkich grudzień 2025

Elektronika dla Wszystkich

Interesująca elektronika dla pasjonatów