Wielozakresowy przetwornik prądu z czujnikiem Halla

Wielozakresowy przetwornik prądu z czujnikiem Halla

Niewielki moduł umożliwiający pomiar prądu stałego lub przemiennego za pomocą przetwornika Halla. Zastosowany przetwornik serii HTS (YHDC) charakteryzuje się wysoką dokładnością – ok. 1%, możliwością wyboru trzech zakresów pomiarowych w ramach jednego modelu, separacją galwaniczną, a także bardzo prostą aplikacją. Układ przydatny jest m.in. w domowej automatyce do pomiaru wartości prądu pobieranego przez urządzenia.

UWAGA! Pracując pod napięciem sieciowym należy zachować szczególną ostrożność i przestrzegać zasad BHP.
Podstawowe parametry:
  • umożliwia pomiar prądu stałego lub przemiennego za pomocą przetwornika Halla,
  • w zależności od modelu umożliwia pomiar prądu w zakresie 0...50 A,
  • możliwość wyboru jednego z trzech zakresów pomiarowych,
  • wysoka dokładność – ok. 1%,
  • separacja galwaniczna.

Metoda pomiaru prądu z czujnikiem Halla umożliwia pomiar prądu stałego lub przemiennego poprzez pomiar natężenia pola magnetycznego wytworzonego przez przewodnik, w którym przepływa prąd. Z tym sposobem pomiaru wiąże się pewna wada – jest to wrażliwość na zewnętrzne pola magnetyczne, których eliminacja np. przez ekranowanie nie zawsze jest łatwa. Pomimo tej wady przetworniki Halla przy odpowiedniej aplikacji zachowują dobrą dokładność i prostotę układu pomiarowego.

Do pomiaru prądu zastosowano przetwornik z rodziny HTS firmy YHDC wykonany w formie zalewanego bloku, który w zależności od modelu umożliwia pomiar prądu w zakresie 0...50 A. Przetworniki produkowane są w wersji zasilanej napięciem 3,3 V lub 5 V. Każdy z nich z wyjątkiem modelu HTS50, ma możliwość pracy w trzech zakresach pomiarowych ustalanych sprzętowo poprzez odpowiednie łączenie części pomiarowej. Pokrywa to zakres pomiaru 0...2 A do 0...25 A przy użyciu jednej płytki i odpowiedniego doboru przetwornika i konfiguracji zwór. HTS50 pomimo zgodności nie jest zalecany ze względu na wytrzymałość prądową ścieżek i złącz modułu. Zestawienie modeli przetworników HTS zostało pokazane w tabeli 1.

Budowa i działanie

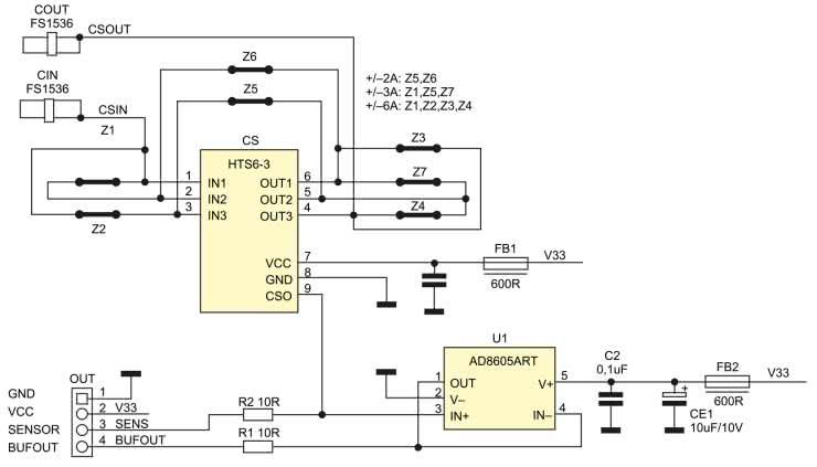
Schemat układu został pokazany na rysunku 1. Mierzony prąd doprowadzony jest do zacisków CIN/COUT, przetwornik HTS ma trzy wejścia i wyjścia dla obwodu pomiaru prądu, które w zależności od połączenia ustalają zakres pomiarowy. Sposób wyboru zakresu pomiarowego został pokazany na rysunku 2.

Rysunek 1. Schemat układu przetwornika

Równoległe połączenie wejść (połączenie 1) oraz wyjść ustala znamionowy zakres prądowy, zakres wybiera się poprzez zwarcie (zalutowanie) zwór Z1, Z2, Z3, Z4. Drugi podzakres pomiarowy (połączenie 2), ustala się zwarciem zwór Z1, Z5, Z6, w którym równolegle połączone są dwa wejścia/wyjścia, a trzecie wejście połączone jest z nimi w szereg. Trzeci podzakres (połączenie 3) wybierany zwarciem Z5, Z6 łączy wejścia i wyjścia kaskadowo.

Rysunek 2. Sposób wyboru zakresu pomiarowego

Przetwornik HTS w zależności od typu wymaga zasilania 3,3 V lub 5 V, które po filtracji doprowadzone jest do końcówki VCC. Napięcie wyjściowe (odniesienia) wyprowadzenia CSO, przy zerowym prądzie pomiarowym wynosi 50% napięcia zasilania, zakres pomiarowy to ±0,625 V względem napięcia odniesienia, niezależnie od typu przetwornika i wybranego zakresu pomiarowego. Pomiar względem ustalonego napięcia odniesienia umożliwia detekcję kierunku przepływu prądu stałego i pomiar prądu przemiennego. Minimalne obciążenie wyjścia to 10 kΩ.

Układ zasilany jest poprzez złącze OUT w standardzie Grove. Do złącza doprowadzone są dwa sygnały, jeden niebuforowany SENS bezpośrednio z wyjścia przetwornika HTS oraz sygnał BUFOUT buforowany przez wzmacniacz U1.

Montaż i uruchomienie

Układ zmontowany jest na dwustronnej płytce drukowanej, której schemat jest pokazany na rysunku 3.

Rysunek 3. Schemat płytki PCB

W zależności od aplikacji należy wybrać model przetwornika HTS zgodnie z tabelą 1, uwzględniając wymagany zakres pomiarowy i dostępne napięcie zasilania. Montaż układu nie wymaga opisu, należy tylko zalutować odpowiednie dla zakresu pomiarowego zwory konfiguracyjne Z1...Z7. Po poprawnym montażu przetwornik nie wymaga kalibracji i może zostać podłączony do obwodu pomiarowego.

Przykładowe wyniki pomiarów prądu stałego dla modelu z przetwornikiem HTS6-3 zasilanym napięciem 3,3 V, na wszystkich zakresach 2 A/3 A/6 A i wyjściu buforowanym pokazano na rysunku 4.

Rysunek 4. Pomiary modelu z przetwornikiem HTS6-3, prąd stały

Wyniki pomiarów prądu przemiennego dla zakresu 2 A wykonanego miernikiem TRMS (po separacji składowej stałej 1,65 V) pokazano na rysunku 5.

Rysunek 5. Pomiary modelu z przetwornikiem HTS6-3, zakres 2 A, prąd przemienny

Porównania obu przypadków z miernikiem laboratoryjnym wykazują dobrą liniowość i dokładność pomiarów.

Adam Tatuś, EP

Wykaz elementów:
Rezystory:
  • R1, R2: 10 Ω (SMD0603) 1%
Kondensatory:
  • C1, C2: 0,1 μF ceramiczny (SMD0603)
  • CE1: 10 μF/10 V ceramiczny (SMD3216)
Półprzewodniki:
  • U1: AD8605ART (SOT-23-5)
Pozostałe:
  • CIN, COUT: konektor płaski 6,3×0,8 mm FS1536 FS1536
  • CS: przetwornik Halla HTS6-3 (zgodnie z tabelą 1)
  • FB1, FB2: ferryt 600 Ω/200 mA (SMD0603)
Artykuł ukazał się w
Elektronika Praktyczna
lipiec 2023
DO POBRANIA
Materiały dodatkowe
Elektronika Praktyczna Plus lipiec - grudzień 2012

Elektronika Praktyczna Plus

Monograficzne wydania specjalne

Elektronik listopad 2025

Elektronik

Magazyn elektroniki profesjonalnej

Raspberry Pi 2015

Raspberry Pi

Wykorzystaj wszystkie możliwości wyjątkowego minikomputera

Świat Radio listopad - grudzień 2025

Świat Radio

Magazyn krótkofalowców i amatorów CB

Automatyka, Podzespoły, Aplikacje listopad - grudzień 2025

Automatyka, Podzespoły, Aplikacje

Technika i rynek systemów automatyki

Elektronika Praktyczna listopad 2025

Elektronika Praktyczna

Międzynarodowy magazyn elektroników konstruktorów

Elektronika dla Wszystkich grudzień 2025

Elektronika dla Wszystkich

Interesująca elektronika dla pasjonatów