Stereofoniczny ogranicznik sygnału audio

Stereofoniczny ogranicznik sygnału audio

Zaprezentowany limiter/ogranicznik znajduje zastosowanie jako układ zabezpieczający tor audio przed skutkami przesterowania. Może być włączony w tor mikrofonowy zapobiegając przesterowaniu przedwzmacniaczy, nadajników radiowych, układów rejestrujących lub przed wejściem końcówki mocy, zabezpieczając zarówno końcówkę mocy jak i współpracujące głośniki przed przeciążeniem przesterowanym sygnałem audio, jest to szczególnie ważne w przypadkach, gdy nie mamy możliwości lub znacząco utrudniona jest wizualna kontrola głośników np. w subwooferze lub w systemach PA.

Podstawowe parametry:
  • zabezpiecza tor audio przed skutkami przesterowania,
  • dopasowanie progu ograniczania do wymogów aplikacji odbywa się poprzez dobór rezystora,
  • ograniczenie ustawiane w zakresie 0,2...1 Vrms,
  • napięcie zasilania modułu: 9...24 VDC, pobór prądu na poziomie kilkunastu miliamperów.

Limiter zawiera specjalizowany układ NJM2761 firmy JRC. Jego strukturę wewnętrzną pokazano na rysunku 1. Zawiera dwa wzmacniacze (tor stereo), stopień regulowanego wzmocnienia oraz detektory poziomu sygnału, czyli wszystko co jest niezbędne do budowy limitera.

Rysunek 1. Budowa wewnętrzna układu NJM2761 (za notą JRC)

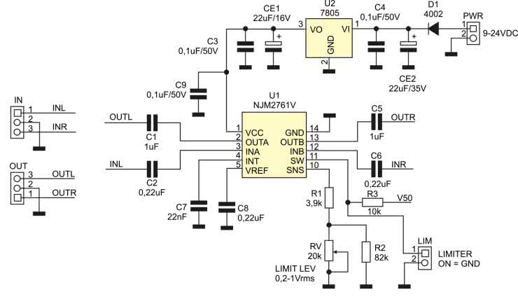
Budowa i działanie

Schemat limitera zaprezentowany jest na rysunku 2. Sygnał z gniazda wejściowego IN po separacji składowej stałej przez C2, C6 doprowadzony jest do wejść układu U1, gdzie po regulacji wzmocnienia zależnej od poziomu sygnału, wyprowadzony jest poprzez kondensatory separujące C1, C5 do złącza OUT. Poziom sygnału wejściowego po wyprostowaniu reguluje wzmocnienie układu.

Rysunek 2. Schemat limitera

Przy wyłączonym limiterze, (rozwarte złącze LIM), maksymalny poziom sygnału wyjściowego ograniczany jest do 1 Vrms. Dopasowanie progu ograniczania do wymogów aplikacji odbywa się poprzez dobór rezystora podłączonego do wyprowadzenia SNS. Wartość rezystora powinna zawierać się w granicach 20...4 kΩ, co odpowiada ograniczeniu 0,2...1 Vrms.

Aktywacja limitera z progiem regulowanym wyprowadzeniem SNS odbywa się poprzez zwarcie wyprowadzenia SW do masy, regulacja progu ograniczenia możliwa jest przy pomocy potencjometru RV. Sterowanie limiterem wyprowadzone jest na złącze LIM, do którego należy podłączyć przełącznik dwupozycyjny ON/OFF. Maksymalny poziom sygnału wejściowego wynosi 2 Vrms. Układ U1 zasilany jest napięciem stabilizowanym 5 V z układu U2. Napięcie zasilania modułu powinno zawierać się w zakresie 9...24 VDC, przy poborze prądu na poziomie kilkunastu miliamperów.

Montaż i uruchomienie

Układ zmontowany jest na dwustronnej płytce drukowanej, której schemat został pokazany na rysunku 3. Po poprawnym zmontowaniu, układ należy wyregulować.

Rysunek 3. Rozmieszczenie elementów płytki limitera

Jeżeli nie ma błędów montażowych, do obu wejść układu należy podłączyć generator sinusa 0,2...1,5 Vrms 1 kHz, wyjścia obciążyć rezystorami 47 kΩ i podłączyć do oscyloskopu. Potencjometr VR ustawić w środkowym położeniu, zewrzeć gniazdo LIM aktywując limiter. Potencjometrem VR należy ustalić wymagany poziom ograniczania, kontrolując zachowanie limitera przy zmianie wartości sygnału wejściowego 0,2...1,5 V. Po regulacji układ jest gotowy do pracy. Jeżeli limiter jest stosowany w torze monofonicznym (np. mikrofonowym lub subwooferze), monofoniczny sygnał wejściowy należy doprowadzić do obu kanałów limitera (INL+INR), tylko wtedy poprawnie będzie pracował detektor i regulator poziomu sygnału, sygnał wyjściowy może być pobierany z dowolnego wyjścia OUTL, OUTR.

Rysunek 4. Przykładowy przebieg ograniczania

Przykładowy przebieg podczas pracy limitera został pokazany na rysunku 4.

Adam Tatuś, EP

Wykaz elementów:
Rezystory: (SMD1206, 1%)
  • R1: 3,9 kΩ
  • R2: 82 kΩ
  • R3: 10 kΩ
Kondensatory:
  • C1, C5: 1 μF foliowy (C7.2X7.2P5.0)
  • CE1: 22 μF/16 V elektrolityczny (CED5.0P2.0)
  • C2, C6, C8: 0,22 μF foliowy (C7.2X5.0P5.0)
  • CE2: 22 μF/35 V elektrolityczny (CED6.3P2.5)
  • C3, C4, C9: 0,1 μF/50 V ceramiczny (SMD1206)
  • C7: 22 nF foliowy (C7.2X2.5P5.0)
Półprzewodniki:
  • D1: dioda prostownicza 4002 (SMA_D)
  • U1: NJM2761V (SSOP14)
  • U2: 7805 (TO-220H)
Pozostałe:
  • IN: CONN złącze śrubowe DG381-3.5-3
  • LIM: CONN złącze śrubowe DG381-3.5-2
  • OUT: CONN złącze śrubowe DG381-3.5-2
  • PWR: CONN złącze śrubowe DG381-3.5-2
  • RV: 20 kΩ potencjometr wieloobrotowy stojący (VR-64W)
Artykuł ukazał się w
Elektronika Praktyczna
czerwiec 2023
DO POBRANIA
Materiały dodatkowe
Elektronika Praktyczna Plus lipiec - grudzień 2012

Elektronika Praktyczna Plus

Monograficzne wydania specjalne

Elektronik listopad 2025

Elektronik

Magazyn elektroniki profesjonalnej

Raspberry Pi 2015

Raspberry Pi

Wykorzystaj wszystkie możliwości wyjątkowego minikomputera

Świat Radio listopad - grudzień 2025

Świat Radio

Magazyn krótkofalowców i amatorów CB

Automatyka, Podzespoły, Aplikacje listopad - grudzień 2025

Automatyka, Podzespoły, Aplikacje

Technika i rynek systemów automatyki

Elektronika Praktyczna listopad 2025

Elektronika Praktyczna

Międzynarodowy magazyn elektroników konstruktorów

Elektronika dla Wszystkich grudzień 2025

Elektronika dla Wszystkich

Interesująca elektronika dla pasjonatów