Moduł redundancji zasilania dla Raspberry Pi Zero

Moduł redundancji zasilania dla Raspberry Pi Zero

Zapewnienie stabilnego zasilania jest podstawowym wymogiem koniecznym przy projektowaniu urządzeń elektronicznych. Niestety awarie systemu zasilania nie są aż tak sporadyczne. Problem jest szczególnie istotny dla komputerów jednopłytkowych SBC, które w dzisiejszych czasach realizują całkiem poważne zadania, a ewentualny zanik zasilania może uszkodzić system plików, naruszyć integralność danych, nie wspominając o oczywistej przerwie w pracy urządzenia. Dwa źródła zasilania współpracujące z modułem redundancji pozwalają ograniczyć skutki awarii zasilania.

Podstawowe parametry:
  • bazuje na specjalizowanym układzie kontrolera diody idealnej typu LTC4373,
  • zapewnia bezprzerwowe przełączanie i separację źródeł zasilania wraz z monitorowaniem ich sprawności,
  • spadek napięcia
  • próg detekcji awarii zasilania ustawiono na ok. 4,7 V.

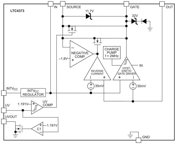
Opisany moduł zapewnia bezprzerwowe przełączanie i separację źródeł zasilania wraz z monitorowaniem ich sprawności. Bazuje na specjalizowanym układzie kontrolera diody idealnej typu LTC4373 (Analog Devices), którego schemat wewnętrzny został pokazany na rysunku 1.

Rysunek 1. Struktura wewnętrzna układu LTC4373 (za notą Analog Devices)

Budowa i działanie

Schemat modułu został pokazany na rysunku 2. Składa się z dwóch identycznych bloków kontrolera diody idealnej U1 A/Q1 A i U1B/Q1B. Układ LTC4373 odpowiada za detekcję obecności napięcia wejściowego, wbudowany komparator (wejście UV) wraz z pompą ładunkową steruje tranzystorem MOSFET, zapewniając niski spadek napięcia w kierunku przewodzenia oraz odcięcie i minimalny prąd wsteczny, gdy mierzone napięcie spadnie poniżej progu 1,19 V.

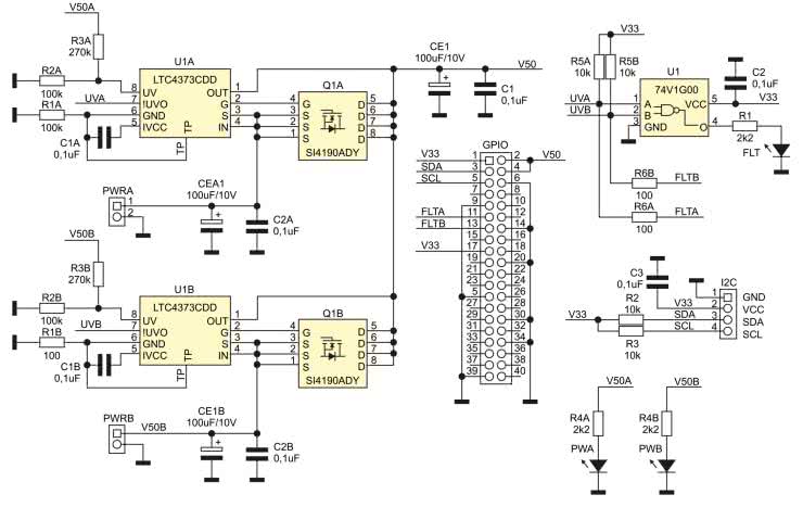
Rysunek 2. Schemat modułu

W modelu napięcie wejściowe V50 A/V50 B mierzone jest dzielnikiem R2 A/R3 A i R2 B/R3 B. Próg detekcji awarii zasilania ustawiono na ok. 4,7 V. Wyjścia komparatorów !ULVO doprowadzone są do GPIO 17/27 Raspberry. Odczyt stanów FLTA/FLTB umożliwia sygnalizację awarii we współpracującej aplikacji. Układ U1 sygnalizuje diodą FLT awarię zbiorczą zasilania, czyli zanik dowolnego z napięć V50 A/V50 B. Diody PWA/PWB sygnalizują obecność zasilania V50 A/V50 B.

Napięcia wejściowe z zasilaczy doprowadzone są do złączy PWRA/PWRB, gdzie w zależności od ich poprawności kluczowane są na wyjście V50. Moduł uzupełnia opcjonalne złącze I²C w standardzie Grove.

Montaż i uruchomienie

Układ zmontowany jest na niewielkiej płytce drukowanej, której schemat został pokazany na rysunku 3. Montaż nie wymaga opisu, należy tylko poprawnie przylutować pady termiczne układów scalonych.

Rysunek 3. Schemat płytki PCB

Moduł nie wymaga uruchamiania, po podłączeniu do Raspberry warto za pomocą dwóch regulowanych zasilaczy sprawdzić poprawność przełączania oraz spadek napięcia na kluczach w kierunku przewodzenia. W modelu spadek napięcia wynosił <40 mV przy napięciach zasilania z zakresu 4,8...5,2 V i prądzie obciążenia do 2,5 A. Wyłączając kolejno jeden z zasilaczy, należy sprawdzić poprawność sygnalizacji awarii FLT oraz zmianę stanów sygnałów FLTA/FLTB. Po podłączeniu do Raspberry Pi w celu odczytu stanów FLTA/FLTB można użyć poleceń:

 

ls /sys/class/gpio/
echo 17 > /sys/class/gpio/export
echo in > /sys/class/gpio/gpio17/direction
cd /sys/class/gpio/gpio17
cat value

ls /sys/class/gpio/
echo 27 > /sys/class/gpio/export
echo in > /sys/class/gpio/gpio27/direction
cd /sys/class/gpio/gpio27
cat value

Odczyt stanu wyprowadzenia cat value w odpowiednim katalogu należy powtórzyć dla załączonego i wyłączonego źródła zasilania. Stan awaryjny sygnalizowany jest niskim poziomem sygnału FLTx. Jeżeli wszystko działa poprawnie, moduł można zastosować w docelowej aplikacji.

Adam Tatuś, EP

Wykaz elementów:
Rezystory: (SMD0603, 1%)
  • R1, R4A, R4B: 2,2 kΩ
  • R1A, R1B, R6A, R6B: 100 Ω
  • R2, R3, R5A, R5B: 10 kΩ
  • R2A, R2B: 100 kΩ
  • R3A, R3B: 270 kΩ
Kondensatory:
  • C1, C2, C3, C1A, C1B, C2A, C2B: 0,1 μF/50 V ceramiczny (SMD0603)
  • CE1, CE1B, CEA1: 100 μF/10 V elektrolityczny low ESR 6,3 mm
Półprzewodniki:
  • Q1A, Q1B: SI4190ADY tranzystor MOSFET (SO8)
  • U1: 74,1G00 V (SC70-5)
  • U1A, U1B: LTC4373CDD (DFN8)
Pozostałe:
  • FLT: dioda LED czerwona (SMD0603)
  • GPIO: złącze IDC40 żeńskie
  • PWA, PWB: dioda LED zielona (SMD0603)
  • PWRA, PWRB: złącze śrubowe DG 3,5 mm (DG381-3.5-2)
Artykuł ukazał się w
Elektronika Praktyczna
maj 2023
DO POBRANIA
Materiały dodatkowe
Elektronika Praktyczna Plus lipiec - grudzień 2012

Elektronika Praktyczna Plus

Monograficzne wydania specjalne

Elektronik listopad 2025

Elektronik

Magazyn elektroniki profesjonalnej

Raspberry Pi 2015

Raspberry Pi

Wykorzystaj wszystkie możliwości wyjątkowego minikomputera

Świat Radio listopad - grudzień 2025

Świat Radio

Magazyn krótkofalowców i amatorów CB

Automatyka, Podzespoły, Aplikacje listopad - grudzień 2025

Automatyka, Podzespoły, Aplikacje

Technika i rynek systemów automatyki

Elektronika Praktyczna listopad 2025

Elektronika Praktyczna

Międzynarodowy magazyn elektroników konstruktorów

Elektronika dla Wszystkich grudzień 2025

Elektronika dla Wszystkich

Interesująca elektronika dla pasjonatów