Konwerter USB-UART w standardzie Grove

Konwerter USB-UART w standardzie Grove

Konwerter USB-UART jest niezbędnym modułem przy uruchamianiu układów DIY, czy to do realizacji komunikacji przez SSH, czy do transmisji danych z mikrokontrolerów bez portu USB lub Ethernet. Opisany układ realizuje transmisję szeregową w trybie z potwierdzeniem sprzętowym oraz ma możliwość zasilania układu współpracującego.

Podstawowe parametry:
  • sygnały RXD/TXD wyprowadzone na złącze UART w standardzie Grove,
  • wyprowadzone sygnały RTS i CTS niezbędne do realizacji transmisji z potwierdzeniem sprzętowym,
  • zastosowano zworki, dzięki którym można wygodnie zamienić kolejność sygnałów na złączu,
  • do podłączenia interfejsu USB służy typowe złącze USB w standardzie Micro,
  • płytka ma możliwość zasilania układu współpracującego napięciem o wartości 5 V pochodzącym z USB lub 3,3 V ze stabilizatora (obciążalność do 100 mA).

Budowa i działanie

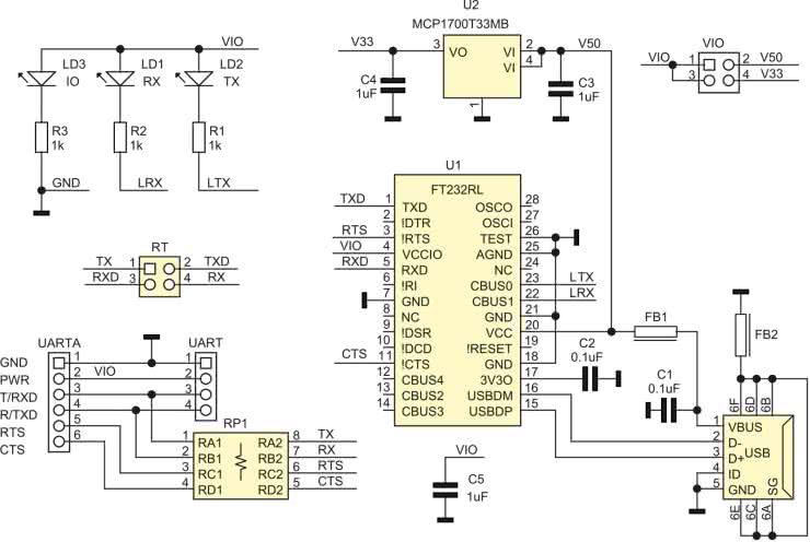
Schemat modułu konwertera pokazano na rysunku 1. Moduł zawiera tylko dwa układy scalone: konwerter USB-UART (U1) typu FT232RL oraz stabilizator LDO (U2) typu MCP1700 3,3 V.
Układ U1 odpowiada za realizację konwersji USB-UART. Na złącze szpilkowe oznaczone UARTA wyprowadzone są sygnały RXD/TXD oraz RTS/CTS niezbędne do realizacji transmisji z potwierdzeniem sprzętowym. Podstawowe sygnały RXD/TXD wyprowadzone są na złącze UART w standardzie Grove. Aby uniknąć problemów z gotowymi przewodami Grove lub SIP4, gdy zachodzi konieczność przekrosowania sygnałów RXD/TXD, zastosowano zworę RT, dzięki której wygodnie można zmienić kolejność wyprowadzenia sygnałów na złącza, unikając konieczności stosowania specjalnie przygotowanych przewodów.

Rysunek 1. Schemat konwertera

Do podłączenia interfejsu USB służy typowe złącze USB w standardzie Micro. Płytka ma możliwość zasilania układu współpracującego napięciem VIO o wartości 5 V pochodzącym z USB lub 3,3 V ze stabilizatora U2 (obciążalność do 100 mA). Jest to szczególnie przydatne przy uruchamianiu modułów radiowych np. Bluetooth, Xbee o mniejszym poborze mocy. Zwora VIO umożliwia wybór napięcia 3,3 V/5 V doprowadzonego do złączy UART/UARTA.

Układ FT232RL ma wbudowany konwerter poziomów logicznych 1,8...5 V. Aby możliwa była praca w pełnym zakresie akceptowanych napięć IO, należy zdjąć zworę VIO (lub założyć ją na wyprowadzenia 1-3), rozłączając wbudowane źródła zasilania. Napięcie VIO musi zostać doprowadzone z układu współpracującego. Umożliwia to także współpracę z układami logicznymi 1,8 V lub 2,5 V.

Za sygnalizację pracy układu konwertera odpowiadają diody LD1, LD2 sygnalizujące aktywną transmisję i LD3 sygnalizująca obecność zasilania IO. Rezystor RP1 zabezpiecza w stopniu podstawowym wyprowadzenia IO przed skutkami przypadkowych zwarć.

Montaż i uruchomienie

Układ zmontowany jest na miniaturowej dwustronnej płytce drukowanej, której schemat został pokazany na rysunku 2. Montaż nie wymaga opisu.

Rysunek 2. Rozmieszczenie elementów konwertera

Po zmontowaniu konwerter należy podłączyć do komputera, w systemie Windows sterowniki zostaną zainstalowane automatycznie. Poprawność działania można zweryfikować dowolnym terminalem portu szeregowego w trybie loop-back, mostkując wyprowadzenia RXD, TXD oraz RTS, CTS w trybie transmisji z potwierdzeniem sprzętowym, przy założonej zworze VIN w położeniu 3,3 V lub 5 V. Wprowadzane znaki powinny być odsyłane do terminalu, a diody LD1, LD2 powinny sygnalizować aktywną transmisję.

Adam Tatuś, EP

Wykaz elementów:
Rezystory: (SMD0603)
  • R1, R2, R3: 1 kΩ
Kondensatory: (SMD0603)
  • C1, C2: 0,1 μF 16 V
  • C3, C4, C5: 1 μF 10 V
Półprzewodniki:
  • LD1, LD2: dioda LED zielona (SMD0603)
  • LD3: dioda LED czerwona (SMD0603)
  • U1: FT232RL (SSOP28)
  • U2: MCP1700T-3302MB (SOT-89)
Pozostałe:
  • FB1, FB2: dławik BLM18KG601SN1D (SMD0603)
  • RP1: drabinka rezystorowa 100 Ω (CRA06S08)
  • RT, VIO: goldpin 2×2 2,54 mm + zwory
  • UARTA: złącze SIP 1×6 2,54 mm
  • USB: złącze USB micro (Molex MX105017-0001)’
Artykuł ukazał się w
Elektronika Praktyczna
maj 2023
DO POBRANIA
Materiały dodatkowe
Elektronika Praktyczna Plus lipiec - grudzień 2012

Elektronika Praktyczna Plus

Monograficzne wydania specjalne

Elektronik listopad 2025

Elektronik

Magazyn elektroniki profesjonalnej

Raspberry Pi 2015

Raspberry Pi

Wykorzystaj wszystkie możliwości wyjątkowego minikomputera

Świat Radio listopad - grudzień 2025

Świat Radio

Magazyn krótkofalowców i amatorów CB

Automatyka, Podzespoły, Aplikacje listopad - grudzień 2025

Automatyka, Podzespoły, Aplikacje

Technika i rynek systemów automatyki

Elektronika Praktyczna listopad 2025

Elektronika Praktyczna

Międzynarodowy magazyn elektroników konstruktorów

Elektronika dla Wszystkich grudzień 2025

Elektronika dla Wszystkich

Interesująca elektronika dla pasjonatów