Przetwornica do zasilania lamp NIXIE

Przetwornica do zasilania lamp NIXIE

Lampy NIXIE, służące do wyświetlania cyfr oraz innych znaków, mają wielu zwolenników. Ich łagodne, pomarańczowe, lekko rozmyte światło jest bardzo przyjemne dla oczu, które na co dzień oglądają kontrastowy i ostry niczym brzytwa obraz na wyświetlaczach typu LED lub OLED. Do prawidłowej pracy wymagają nie tylko odpowiedniego sterowania, lecz również zasilania. Zaprezentowany projekt to bardzo prosty zasilacz o wysokim napięciu wyjściowym.

Podstawowe parametry:
  • podwyższanie napięcia stałego poprzez układ impulsowy,
  • topologia typu boost,
  • napięcie wyjściowe regulowane w zakresie 150…300 V,
  • napięcie wejściowe 9…12 V,
  • maksymalny prąd wyjściowy 5 mA.

Kolejny zasilacz impulsowy…? Przecież tyle ich już było, do czego przyda się następny? Może być bardzo przydatny, ponieważ ma bardzo cenną właściwość - jego napięcie wyjściowe sięga setek woltów przy niskiej wydajności prądowej. Dokładnie czegoś takiego potrzebują cyfrowe lampy jarzeniowe, szerzej znane jako lampy NIXIE. Chcąc stworzyć z ich pomocą zegar, termometr, wyświetlacz do piekarnika lub dowolne inne urządzenie, nie uciekniemy od konieczności wytworzenia wysokiego napięcia do zasilania tych lamp.

Maksymalny prąd wyjściowy rzędu 5 mA to niewiele jak na potrzeby diod LED, ale w zupełności wystarczy do zasilenia czterech (lub nawet sześciu - przy jeszcze niższym prądzie cyfr) takich lamp jarzeniowych. To wystarczająca liczba jak na potrzeby budowy klasycznego zegara. Przetwornicy można też użyć do innych celów, na przykład do formowania kondensatorów elektrolitycznych lub delikatnego podświetlania eksponatów neonówkami. Możliwości jest naprawdę wiele!

Budowa i działanie

Schemat ideowy omawianego układu znajduje się na rysunku 1. Kontrolerem całego zasilacza jest znany od wielu lat układ typu MC34063A. Pracuje w topologii boost, czyli podwyższającej napięcie. Choć to jedna z jego podstawowych funkcji, to znalazło się tutaj kilka modyfikacji. Prześledźmy ten prosty schemat kawałek po kawałku.

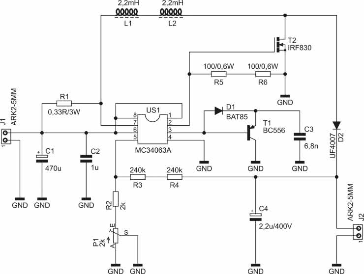
Rysunek 1. Schemat ideowy przetwornicy do zasilania lamp NIXIE

Napięcie wejściowe, które ma zostać podniesione, podaje się na zaciski złącza J1. Powinno być wyprostowane, a najlepiej gdyby było dobrze filtrowane, choć niekoniecznie stabilizowane. Kondensatory C1 i C2 zmniejszają impedancję wewnętrzną takiego źródła w szerokim zakresie częstotliwości, ponieważ przetwornica impulsowa pobiera prąd… właśnie, impulsami - na dodatek, o krótkim czasie przełączania.

Rezystor R1 ogranicza prąd ładujący cewki L1 i L2. Jest to wykonywane poprzez pomiar spadku napięcia na nim: kiedy wartość ta przekroczy ustalony próg (około 300 mV), klucz układu boost przechodzi w stan rozwarcia, by nie przekroczyć dopuszczalnego prądu cewek. Prąd narasta w cewkach mniej więcej liniowo, więc detekcja tego momentu jest stosunkowo prosta. Właśnie, czemu użyto dwóch gotowych dławików o indukcyjności 2,2 mH każdy? Odpowiedź nie jest trudna: układ wytwarza napięcie stałe o wartości nawet 300 V, co powoduje, że między zaciskami każdego z tych dławików indukuje się napięcie równe (w przybliżeniu) połowie tej wartości. Gotowy, nawijany masowo dławik o indukcyjności 4,7 mH mógłby szybko zakończyć swoją karierę z przebiciem międzyzwojowym. Użycie dwóch elementów połączonych szeregowo rozwiązuje ten problem.

Układ przetwornicy podwyższającej, poza dławikiem o określonej indukcyjności, musi również zawierać klucz zwierający jeden z zacisków owego dławika do masy w celu zgromadzenia w nim energii. W tym układzie funkcję tę pełni tranzystor T2. Testy wykazały, że musi to być tranzystor polowy (dokładniej: MOSFET), bowiem bipolarny zbyt długo wychodził z nasycenia. W tym układzie klucz pracuje z wysokim wypełnieniem impulsów go sterujących, wyższym niż 90%, więc element kluczujący nie ma zbyt wiele czasu na przełączenie się nawet po obniżeniu częstotliwości kluczowania do kilku kiloherców.

Pojemność bramka-źródło tego elementu jest ładowana za pośrednictwem tranzystora wbudowanego w układ US1, z kolei za jego rozładowanie są odpowiedzialne dwa połączone szeregowo rezystory R5 i R6. Dwa rezystory skuteczniej rozproszą wydzielane na nich ciepło, aniżeli uczyniłby to tylko jeden element.

Częstotliwość kluczowania w tym układzie ustalono na około 8 kHz. To wiąże się z emisją słyszalnego pisku, choć, jak pokazały testy, można jego natężenie skutecznie ograniczyć. Kondensator C3 jest odpowiedzialny za częstotliwość pracy przetwornicy, jednak w jego otoczeniu znalazła się jeszcze dioda D1 oraz kondensator T1. Ich zadaniem jest przyspieszenie przeładowywania tego elementu przy pracy z wysokim wypełnieniem impulsów sterujących, z którym przecież w tym układzie mamy do czynienia. Dokładniej rzecz ujmując, C3 jest ładowany z generatora zawartego w US1 poprzez diodę D1, natomiast T1 przyspiesza rozładowywanie go.

Impulsy wysokiego napięcia, które cyklicznie indukują się między drenem a źródłem tranzystora T2, doładowują kondensator elektrolityczny C4 za pośrednictwem szybkiej, wysokonapięciowej diody D2. Zgromadzony w nim ładunek może zostać odebrany poprzez lampy podłączone do zacisków złącza J2.

Napięcie na jego zaciskach jest stale monitorowane przez pętlę ujemnego sprzężenia zwrotnego, w skład której wchodzą rezystory R2…R4 i potencjometr P1. Układ US1 pracuje tak, by napięcie na jego nóżce 5 wynosiło 1,25 V. Zadaniem wspomnianego dzielnika rezystancyjnego jest dostarczenie mu tej informacji.

Montaż i uruchomienie

Układ został zmontowany na jednostronnej płytce drukowanej o wymiarach 45×40 mm, której schemat jest pokazany na rysunku 2. W odległości 3 mm od krawędzi płytki znalazły się cztery otwory montażowe, każdy o średnicy 3,2 mm.

Rysunek 2. Schemat płytki PCB

Montaż proponuję rozpocząć od elementów o najmniejszej wysokości obudowy, czyli rezystorów i diod. Pod układ US1 proponuję nie stosować podstawki, ponieważ prąd płynący przez jego wyprowadzenia może osiągać znaczne wartości szczytowe, lepiej wlutować go bezpośrednio w laminat. Zmontowany układ można zobaczyć na fotografii tytułowej.

Zasilanie dla układu powinno się zawierać w granicach 9…12 V. Pobór prądu zależy od ustawionego napięcia wyjściowego, poboru prądu przez wyjście oraz napięcia zasilającego. W skrajnie trudnych warunkach, czyli przy napięciu wejściowym wynoszącym 9 V, wyjściowym 300 V i poborze prądu o natężeniu 5 mA, prąd wejściowy wyniósł 0,32 A. Nietrudno policzyć, że sprawność układu w tych warunkach ledwie przekroczyła 50% - nie jest to jednak strasznie zły wynik, mając na uwadze, że ten układ jest możliwie prosty oraz tani w budowie. Znacząca część tego ciepła wydzieliła się w dławikach L1 i L2 oraz w tranzystorze T2, który nie potrzebował dodatkowego elementu chłodzącego.

Przy braku obciążenia przetwornica przechodzi do pracy przerywanej z uwagi na niemożność uzyskania wypełnienia impulsów sterujących bliskiego 0%. Warto mieć na uwadze, że w tych warunkach napięcie na wyjściu skacze do wartości nawet przewyższającej 400 V, by po chwili spaść poniżej ustalonego progu. Skoro został poruszony temat obciążenia, to jeszcze jedna, istotna kwestia: nie zalecam odłączania obciążenia od zacisków złącza J2, jeżeli przetwornica jest w pełni obciążona. W dławikach może być zgromadzona tak duża porcja energii, że nagły zanik jej odbiornika spowoduje gwałtowny wzrost napięcia wyjściowego, co doprowadzi do przebicia kilku elementów. Dlatego, chcąc wyłączyć lampy NIXIE, lepiej byłoby odłączyć zasilanie tej przetwornicy.

Częstotliwość kluczowania wynosząca 8 kHz plasuje ów sygnał w paśmie słyszalnym przez człowieka. I tak jest w rzeczywistości, choć natężenie odgłosów wydawanych przez tę przetwornicę zależy zarówno od jej prądu wyjściowego, jak i napięcia zasilającego. Ustalono doświadczalnie, że przy napięciu wyższym niż 280 V jej praca staje się głośniejsza niż ma to miejsce dla niższych wartości tego parametru. Warto to uwzględnić w obliczaniu rezystorów ograniczających prąd pracy lamp NIXIE, ponieważ niewielkim zmniejszeniem napięcia zasilającego te lampy można uzyskać znacznie cichszy układ.

Słowo wyjaśnienia należy się odnośnie do złącza J2. Według not katalogowych, typowa wytrzymałość napięciowa użytych złączy wynosi 250 V. W tym układzie między zaciskami J2 może pojawiać się wyższe napięcie. Jeżeli planowane jest ciągłe przekraczanie 250 V napięcia wyjściowego, można złącza J2 nie lutować, zaś przewody przylutować bezpośrednio do laminatu.

Michał Kurzela, EP

Bibliografia: https://bit.ly/3Z6lbmi

Wykaz elementów:
Rezystory:
  • R1: 0,33 Ω 3 W
  • R2: 2 kΩ
  • R3, R4: 240 kΩ
  • R5, R6: 100 Ω 0,6 W
  • P1: 2 kΩ montażowy pionowy wieloobrotowy 3296W
Kondensatory:
  • C1: 470 μF 25 V raster 3,5 mm, średnica 8 mm
  • C2: 1 μF raster 5 mm MKT
  • C3: 6,8 nF raster 5 mm MKT
  • C4: 2,2 μF 400 V raster 3,5 mm, średnica 8 mm
Półprzewodniki:
  • D1: BAT85
  • D2: UF4007
  • T1: BC556
  • T2: IRF830 (TO220)
  • US1: MC34063A (DIP8)
Pozostałe:
  • J1, J2: ARK2/500 (opis w tekście)
  • J1, J2: 2,2 mH pionowy 9×12 mm
Artykuł ukazał się w
Elektronika Praktyczna
kwiecień 2023
DO POBRANIA
Materiały dodatkowe
Elektronika Praktyczna Plus lipiec - grudzień 2012

Elektronika Praktyczna Plus

Monograficzne wydania specjalne

Elektronik listopad 2025

Elektronik

Magazyn elektroniki profesjonalnej

Raspberry Pi 2015

Raspberry Pi

Wykorzystaj wszystkie możliwości wyjątkowego minikomputera

Świat Radio listopad - grudzień 2025

Świat Radio

Magazyn krótkofalowców i amatorów CB

Automatyka, Podzespoły, Aplikacje listopad - grudzień 2025

Automatyka, Podzespoły, Aplikacje

Technika i rynek systemów automatyki

Elektronika Praktyczna listopad 2025

Elektronika Praktyczna

Międzynarodowy magazyn elektroników konstruktorów

Elektronika dla Wszystkich grudzień 2025

Elektronika dla Wszystkich

Interesująca elektronika dla pasjonatów