Stabilizator napięcia symetrycznego z regulacją współbieżną

Stabilizator napięcia symetrycznego z regulacją współbieżną

Układy LM317 i LM337 umożliwiają łatwą realizację regulowanych stabilizatorów napięć stałych, odpowiednio dodatniego i ujemnego. O ile jednokrotne ich ustawienie nie stanowi problemu, o tyle jednoczesna zmiana napięcia wyjściowego obu tych stabilizatorów rodzi problemy. Zaprezentowany układ może być prostym, a zarazem funkcjonalnym uzupełnieniem narzędzi w pracowni elektronika.

Podstawowe parametry:
  • stabilizacja napięcia dodatniego i ujemnego,
  • regulacja współbieżna, realizowana jednym potencjometrem,
  • zakres napięć wyjściowych: +1,25…22 V oraz -1,25…22 V,
  • zakres napięć wejściowych: +7…30 V oraz -4…27 V,
  • maksymalny prąd wyjściowy 1,5 A,
  • wbudowane zabezpieczenie przed przegrzaniem.

Moduły ze stabilizatorami liniowymi typu LM317 i LM337 są tanie i bardzo łatwo dostępne. Można z nich zbudować prosty zasilacz do układów analogowych, na przykład do testowania przedwzmacniaczy audio. Przysłowiowe schody zaczynają się w momencie, kiedy potrzebujemy regulowanego napięcia symetrycznego. Oddzielne regulowanie dwóch potencjometrów jest uciążliwe. Z kolei jeden podwójny potencjometr potrafi mieć bardzo duże rozrzuty wartości rezystancji między sekcjami, sięgające kilkunastu procent. Do zasilacza laboratoryjnego to dosyć kiepskie rozwiązania... ale jest też zdecydowanie lepsze.

Zaprezentowany układ to proste w budowie i kompaktowe ominięcie opisanego problemu. Jednym potencjometrem możemy jednocześnie regulować dwa napięcia wyjściowe, dodatnie i ujemne. Nierównomierności między nimi mogą wynosić nie więcej niż kilkanaście miliwoltów, co jest bardzo dobrym wynikiem jak na tak prosty moduł. Niejako przy okazji mamy do dyspozycji całkiem skutecznie działające zabezpieczenie przed przegrzaniem, więc budowa własnego zasilacza do testowania układów analogowych nie będzie stanowiła większej trudności.

Budowa i działanie

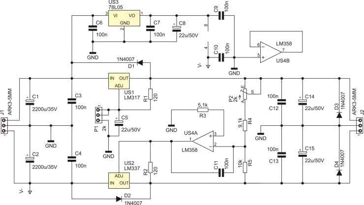
Schemat ideowy omawianego układu znajduje się na rysunku 1. Napięcie wejściowe, które ma być regulowane, podaje się na zaciski złącza J1. Powinno być wyprostowane, a najlepiej, gdyby było dobrze filtrowane. Kondensatory C1 i C2 mają wprawdzie niemałą pojemność, lecz przy pełnym obciążeniu wyjścia zasilacza tętnienia na ich zaciskach mogą okazać się zbyt duże. Ich głównym zadaniem jest zmniejszenie impedancji wewnętrznej prostownika z własnym filtrem, którego wyjście będzie podłączone do złącza J1.

Rysunek 1. Schemat ideowy stabilizatora napięcia symetrycznego

Następny blok to dwa dobrze znane układy - bliźniacze LM317 i LM337. Pierwszy służy do stabilizowania napięć dodatnich, drugi zaś ujemnych. W ich aplikacji nie ma tutaj niczego nietypowego, dodano jedynie diody D1 i D2 chroniące te stabilizatory przed uszkodzeniem w sytuacji, kiedy napięcie na wyjściu chwilowo stanie się wyższe od tego, które mamy na wejściu.

Jakie są zalety zastosowania właśnie tych stabilizatorów? Bardzo wiele upraszczają. Po pierwsze, wbudowane źródła napięcia odniesienia (zwłaszcza w LM317) wykluczają konieczność stosowania innych tego typu dodatkowych układów. Po drugie, mają wbudowane zabezpieczenia przed przegrzaniem, więc nie ma potrzeby dodawania termistorów czy innych czujników temperatury. Można je traktować jak tranzystory bipolarne (odpowiednio NPN i PNP) z dokładnie ustalonym napięciem UBE, wysokim wzmocnieniem prądowym i zabezpieczeniem przed spaleniem w wyniku przegrzania. Tyle uproszczenia w tak małych obudowach i to za niewielką cenę.

Potencjometr P1 jest dostępny dla użytkownika, to typowy pojedynczy potencjometr montowany do ścianki przedniej obudowy. Zadaje on napięcie wyjściowe układu LM317 w zakresie +1,25…22 V. Kondensator C5 zmniejsza tętnienia napięcia wyjściowego. A skąd ujemna gałąź układu wie, jakie powinno być napięcie ujemne, skoro potencjometr jest pojedynczy? Dzielnik rezystancyjny, w skład którego wchodzą R5 oraz R4 + P2, dzieli napięcie wyjściowe. Potencjometr P2 powinien być tak ustawiony, aby rezystancja R5 była równa sumie rezystancji R4 i P2. Mamy więc dzielnik napięcia 1:1. Jeżeli napięcia wyjściowe są idealnie symetryczne, to na wyjściu tego dzielnika uzyskamy… tak, dokładnie 0 V. Wystarczy użyć wzmacniacza operacyjnego (tutaj: US4), który sprawdzi, czy to zero jest równe potencjałowi masy, a jeżeli nie, to trochę doreguluje. Którą część? Oczywiście, tę ujemną, bo dodatnią użytkownik ustawia sobie sam. Rezystor R3 kompensuje wpływ prądów polaryzujących bazy tranzystorów układu wejściowego wzmacniacza operacyjnego, ponieważ w tym układzie jak najwierniej chcemy odwzorować napięcie ujemne względem zadanego, dodatniego. Układ US2 pełni więc funkcję wtórnika napięcia, a jego wbudowane źródło napięcia odniesienia nie jest tutaj szczególnie potrzebne, ponieważ całą pieczę nad napięciem wyjściowym tego stabilizatora trzyma wzmacniacz operacyjny. Rezystor R2 zapewnia przepływ minimalnego prądu wyjściowego przez wyjście US2, aby ten mógł działać poprawnie.

Co w tym układzie robi kondensator C11? Odpowiedź: zawęża pasmo przenoszenia i zapewnia margines fazy. Bez niego układ łatwo wpada w oscylacje o częstotliwości około 8 kHz. Zadaniem tego elementu jest „uspokojenie” wzmacniacza operacyjnego, aby ten nie próbował zbyt szybko zmieniać napięcia wyjściowego. Wyregulowane napięcie jest dostępne na zaciskach złącza J2. Kondensatory C12…C15 zmniejszają impedancję wyjściową i dodatkowo poprawiają stabilność pracy układu. Diody D3 i D4 zwierają wyjście, gdyby użytkownik omyłkowo podłączył do nich źródło napięcia (np. naładowane kondensatory elektrolityczne) niezgodnie z przyjętą polaryzacją.

Tutaj opis układu mógłby się z powodzeniem zakończyć, gdyby nie pewien szkopuł. Otóż układ typu LM358 może być zasilany napięciem nie wyższym niż 32 V. Natomiast na wejście tego układu, chcąc maksymalnie wykorzystać jego potencjał, trzeba podać napięcia +25 V i -25 V - uwzględniając dropout stabilizatorów wynoszący 3 V. Różnica wynosi zatem 50 V i nijak nie przystaje do tych 32 V. Pewnym wyjściem byłoby zastosowanie wysokonapięciowego wzmacniacza operacyjnego, lecz są one drogie i trudno dostępne, zaś ten układ w założeniu miał być tani i prosty w budowie.

Można uciec się do pewnej sztuczki i ograniczyć wzmacniaczowi operacyjnemu dodatnie napięcie zasilające. Skoro potencjał jego wyjścia będzie musiał wynosić, co najwyżej, 0 V, to w jakim celu zasilać go z tak wysokiego napięcia jak +25 V? Można to obciąć i służy do tego stabilizator napięcia US3. Jego napięcie wyjściowe wynosi 5 V, więc wewnętrzne obwody układu LM358 mają dostatecznie duży margines napięcia od góry. To napięcie tak naprawdę nie musi być stabilizowane, lecz układ 78L05 kosztuje porównywalnie tyle samo, co dioda Zenera i rezystor, a jego użycie upraszcza układ. Niewykorzystany wzmacniacz operacyjny z układu LM358 został połączony jako wtórnik napięcia, którego wejście zwarto z masą układu. W takich warunkach może pozostać dowolnie długo, bez ryzyka uszkodzenia czy wzbudzenia się.

Montaż i uruchomienie

Układ został zmontowany na dwustronnej płytce drukowanej o wymiarach 65×60 mm, której schemat został pokazany na rysunku 2. W odległości 3 mm od krawędzi płytki znalazły się cztery otwory montażowe, każdy o średnicy 3,2 mm.

Rysunek 2. Schemat płytki PCB

Montaż proponuję rozpocząć od elementów o najmniejszej wysokości obudowy, czyli rezystorów i diod. Pod układ US4 proponuję zastosować podstawkę, aby ułatwić jego wymianę w razie uszkodzenia. Stabilizatory LM317 i LM337 można wlutować na dłuższych nóżkach, by łatwo dało się je przykręcić do radiatora. Zmontowany układ można zobaczyć na fotografii tytułowej.

Zasilanie dla układu powinno się zawierać w następujących granicach: +7…30 V oraz -4…27 V. Dla gałęzi dodatniej owe ograniczenia wynikają z konieczności zapewnienia prawidłowych warunków pracy dla stabilizatora US3 (dropout 2 V i maksymalne napięcie wejściowe wynoszące 30 V). Z kolei gałąź ujemna jest ograniczona przez dropout układu LM337 (około 3 V) i maksymalne napięcie zasilające wzmacniacz operacyjny LM358. Jego dodatnie wyprowadzenie zasilania jest na potencjale +5 V, więc ujemny może mieć potencjał nie niższy niż -27 V, aby różnica nie przekraczała 32 V. Można założyć, że maksymalne napięcie wyjściowe, jakie ten układ jest w stanie osiągnąć, wynosi ±22 V, a jeżeli napięcie zasilające będzie niższe niż ±25 V, to dropout tego układu wynosi tyle samo, co dropout układów LM317 i LM337, czyli około 3 V - czyli maksymalne napięcie wyjściowe będzie o 3 V niższe od wejściowego.

Pobór prądu przez układ bez obciążonego wyjścia wynosi około 25 mA z dodatniej linii zasilającej i około 15 mA z ujemnej. Jest to wartość stała, niezależna zarówno od napięcia wejściowego, jak i wyjściowego. Maksymalny prąd wyjściowy jest ograniczony przez użyte stabilizatory liniowe i wynosi około 1,5 A.

Z zasady działania układu wynika, że ujemne napięcie wyjściowe próbuje odwzorować potencjał dodatniego zacisku w złączu wyjściowym (J2). Ale ta relacja nie zachodzi w drugą stronę. Oznacza to, że zwiększając obciążenie na linii dodatniej, kiedy napięcie wyjściowe nieco zmaleje wskutek niezerowej rezystancji wewnętrznej, zmaleje również (dokładniej: zbliży się do zera) potencjał zacisku ujemnego. Jeżeli zaś wzrośnie obciążenie linii ujemnej, to potencjał linii dodatniej nie dostosuje się do niego. Ten brak wzajemności jest konsekwencją stosunkowo prostej zasady działania układu, lecz w zdecydowanej większości praktycznych przypadków nie będzie ona miała realnego znaczenia.

Moduł stabilizatora nie zda się na zbyt wiele, jeżeli jego elementy wykonawcze, a takimi są LM317 i LM337, nie będą miały zapewnionego odpowiedniego chłodzenia. Odległość między nimi wynosi 25 mm. Jest to o tyle istotne, że planowany radiator powinien mieć taka samą (lub zbliżoną) odległość między żeberkami. Chodzi o to, by wiercąc w nim otwór na śrubę M3 dociskającą metalową wkładkę do aluminiowej powierzchni, nie trafić w żeberko. Przykładem takiego profilu jest A4291 (na przykład gotowy radiator RADA4291L5 z oferty AVT), w którym żeberka znajdują się w odległości około 11,8 mm od siebie. Można więc między nimi przewiercić otwory na wylot i wygodnie przytwierdzić stabilizatory, nie zapominając o tulejkach izolacyjnych i odpowiednich podkładkach.

Michał Kurzela, EP

Wykaz elementów:
Rezystory: (THT o mocy 0,25 W)
  • R1, R2: 120 Ω
  • R3: 5,1 kΩ
  • R4: 9,1 kΩ
  • R5: 10 kΩ
  • P1: 2 kΩ jednoobrotowy do ścianki
  • P2: 2 kΩ montażowy pionowy 3296W
Kondensatory:
  • C1, C2: 2200 μF 35 V raster 7,5 mm, średnica 18 mm
  • C3, C4, C6, C7, C9…C13: 100 nF raster 5 mm MKT
  • C5, C8, C14, C15: 22 μF 50 V raster 2,5 mm
Półprzewodniki:
  • D1…D4: 1N4007
  • US1: LM317 (TO220)
  • US2: LM337 (TO220)
  • US3: 78L05 (TO92)
  • US4: LM358 (DIP8)
Pozostałe:
  • J1, J2: ARK2/500
  • Jedna podstawka DIP8
Artykuł ukazał się w
Elektronika Praktyczna
marzec 2023
DO POBRANIA
Materiały dodatkowe
Elektronika Praktyczna Plus lipiec - grudzień 2012

Elektronika Praktyczna Plus

Monograficzne wydania specjalne

Elektronik listopad 2025

Elektronik

Magazyn elektroniki profesjonalnej

Raspberry Pi 2015

Raspberry Pi

Wykorzystaj wszystkie możliwości wyjątkowego minikomputera

Świat Radio listopad - grudzień 2025

Świat Radio

Magazyn krótkofalowców i amatorów CB

Automatyka, Podzespoły, Aplikacje listopad - grudzień 2025

Automatyka, Podzespoły, Aplikacje

Technika i rynek systemów automatyki

Elektronika Praktyczna listopad 2025

Elektronika Praktyczna

Międzynarodowy magazyn elektroników konstruktorów

Elektronika dla Wszystkich grudzień 2025

Elektronika dla Wszystkich

Interesująca elektronika dla pasjonatów