Moduł redundancji zasilania do komputerów SBC

Moduł redundancji zasilania do komputerów SBC

Zapewnienie stabilnego zasilania jest podstawowym wymogiem koniecznym przy projektowaniu urządzeń elektronicznych. Problem jest szczególnie istotny dla komputerów jednopłytkowych SBC, które w dzisiejszych czasach realizują całkiem poważne zadania, a ewentualny zanik zasilania może uszkodzić system plików, naruszyć integralność danych, nie wspominając o oczywistej przerwie w pracy urządzenia. Dwa źródła zasilania współpracujące z modułem redundancji pozwalają ograniczyć skutki wielu awarii zasilania.

Podstawowe parametry:
  • układ pracuje poprawnie przy napięciach zasilania 3,3...18 V przy obciążeniu do 3 A,
  • napięcia wejściowe ze złącz INA i INB kluczowane są na wyjście OUT, przy czym aktywny jest zasilacz o wyższym napięciu,
  • spadek napięcia wynosi mniej niż 50 mV.

Najprostsze przełączanie źródeł w układach zasilania bezprzerwowego bazuje na diodach Schottky'ego. Pomimo niewielkiego spadku napięcia w kierunku przewodzenia w zastosowaniach, w których zależy nam na najwyższej możliwej sprawności szczególnie w przypadku systemów zasilanych niskim napięciem 3,3...5 V (Raspberry Pi) oraz maksymalnym wykorzystaniu energii, konieczne jest bardziej złożone rozwiązanie.
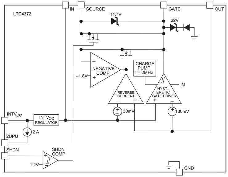
W zaprezentowanym rozwiązaniu zastosowano układ kontrolera diody idealnej typu LTC4373 (Analog Devices), którego schemat wewnętrzny pokazano na rysunku 1. Gwarantuje on spełnienie wszystkich wymagań stawianych opisanej aplikacji.

Rysunek 1. Struktura wewnętrzna LTC4373 (za notą Analog Devices)

Budowa i działanie

Schemat modułu redundancji zasilania został pokazany na rysunku 2. Pracuje poprawnie przy napięciach zasilania 3,3...18 V przy obciążeniu do 3 A, co w większości wypadków wystarcza do zasilania klasycznych komputerków SBC. Składa się z dwóch identycznych bloków kontrolera diody idealnej U1/Q1 i U2/Q2. LTC4373 odpowiada za detekcję obecności napięcia wejściowego UV, wbudowany komparator steruje tranzystorem MOSFET zapewniając niski spadek napięcia w kierunku przewodzenia oraz odcięcie i minimalny prąd wsteczny, gdy napięcie spadnie poniżej 1,191 V. Wbudowana pompa ładunkowa oraz driver zapewnia niezawodne sterowanie klucza Q1 w szerokim zakresie napięcia wejściowego i obciążenia.

Rysunek 2. Schemat modułu

Napięcia wejściowe z zasilaczy doprowadzone są do złącz INA, INB, gdzie w zależności od ich poprawności kluczowane są na wyjście OUT (aktywny jest zasilacz o wyższym napięciu). Zanik lub zwarcie jednego z napięć zasilania INA/B powoduje bezprzerwowe przełączenia na sprawne źródło.

Montaż i uruchomienie

Układ zmontowany jest na niewielkiej płytce drukowanej, której schemat został pokazany na rysunku 3. Montaż nie wymaga opisu, należy tylko poprawnie przylutować pady termiczne układów. Moduł nie wymaga uruchamiania, warto jednak przy pomocy dwóch regulowanych zasilaczy i sztucznego obciążenia sprawdzić poprawność przełączania oraz spadek napięcia na kluczach w kierunku przewodzenia. W modelu spadek napięcia wynosił mniej niż 50 mV przy napięciach zasilania z zakresu 3,3...18 V i prądzie obciążenia 3 A. W zależności od doboru tranzystorów Q1, Q2 i napięć pracy kondensatorów układ można przystosować do pracy przy wyższym napięciu np. 24...36 V i z nieco większymi prądami obciążenia.

Adam Tatuś, EP

Wykaz elementów:
Rezystory:
  • R1, R2: 100 Ω (SMD0603)
Kondensatory:
  • C1, C2, C3, C4, C5: 0,1 μF ceramiczny 50 V (SMD0603)
  • CE1, CE2, CE3: 100 μF/25 V elektrolityczny low ESR 8 mm
Półprzewodniki:
  • Q1, Q2: SI4190ADY tranzystor MOSFET (SO8)
  • U1, U2: LTC4373CDD (DFN8)
Pozostałe:
  • INA, INB, OUT: złącze śrubowe DG126-5.0-2
Artykuł ukazał się w
Elektronika Praktyczna
styczeń 2023
DO POBRANIA
Materiały dodatkowe
Elektronika Praktyczna Plus lipiec - grudzień 2012

Elektronika Praktyczna Plus

Monograficzne wydania specjalne

Elektronik listopad 2025

Elektronik

Magazyn elektroniki profesjonalnej

Raspberry Pi 2015

Raspberry Pi

Wykorzystaj wszystkie możliwości wyjątkowego minikomputera

Świat Radio listopad - grudzień 2025

Świat Radio

Magazyn krótkofalowców i amatorów CB

Automatyka, Podzespoły, Aplikacje listopad - grudzień 2025

Automatyka, Podzespoły, Aplikacje

Technika i rynek systemów automatyki

Elektronika Praktyczna listopad 2025

Elektronika Praktyczna

Międzynarodowy magazyn elektroników konstruktorów

Elektronika dla Wszystkich grudzień 2025

Elektronika dla Wszystkich

Interesująca elektronika dla pasjonatów