Przekaźnik elektromagnetyczny sterowany optoelektronicznie

Przekaźnik elektromagnetyczny sterowany optoelektronicznie

Przekaźniki półprzewodnikowe, znane szeroko jako SSR, mają odizolowany galwanicznie obwód sterujący, który pobiera niewielką moc, za to mają sporo wymagań dotyczących przełączanego obwodu. Z kolei typowe przekaźniki elektromagnetyczne wprowadzają znikomo małe straty mocy podczas przewodzenia, za to wymagają niemałej (z punktu widzenia zaawansowanych układów cyfrowych) mocy do przełączenia styków. Ten układ łączy zalety obu tych rozwiązań.

Podstawowe parametry:
  • załączanie cewki przekaźnika elektromagnetycznego poprzez transoptor,
  • prąd diody nadawczej transoptora kontrolowany źródłem prądowym,
  • maksymalny prąd przełączany 16 A,
  • zasilanie obwodu cewki przekaźnika 24 V DC,
  • zasilanie obwodu sterującego 2,5…30 V,
  • pobór prądu przez część sterującą 0,5…13 mA,
  • pobór prądu przez obwód cewki przekaźnika około 20 mA (24 V).

Przekaźniki są chętnie stosowane jako elementy wykonawcze do przełączania obwodów małej i średniej mocy. Niestety, te elektromagnetyczne mogą zakłócać działanie systemów mikroprocesorowych z uwagi na zakłócenia, jakie generują podczas przełączania. Półprzewodnikowe zamienniki, czyli SSR, które od strony sterującej są niemal idealne: izolowany galwanicznie obwód pobierający niewielki prąd o znanym natężeniu, do tego dosyć dobrze kontrolowany, żadnego pola magnetycznego, żadnego iskrzenia. Jednak SSR mają też swoje wady: nie tolerują składowej stałej prądu, mogą wprowadzać do kilku woltów spadku napięcia (przez co wymagają chłodzenia) czy też są mało odporne na chwilowe przeciążenia.

Zaprezentowany układ łączy zalety obu tych rozwiązań. Steruje się nim jak zwykłym modułem SSR, ponieważ ma bardzo szeroki zakres dopuszczalnych napięć na wejściu, jest lepiej przystosowany do sterowania z niskonapięciowych mikrokontrolerów niż typowe moduły 3…32 V. Od strony styków jest to natomiast zwykły przekaźnik elektromagnetyczny, przez który może płynąć dowolny prąd w dowolnym kierunku z bardzo niewielkimi stratami – oczywiście, wszystko w granicach akceptowalnych przez sam przekaźnik. Jednak, w przeciwieństwie do typowego SSR, wymaga podłączenia zewnętrznego zasilania dla cewki.

Budowa i działanie

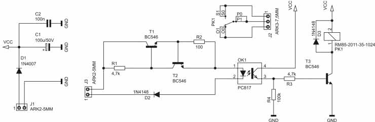
Schemat ideowy omawianego układu znajduje się na rysunku 1. Izolację galwaniczną między obwodem sterującym a cewką przekaźnika zapewnia transoptor OK1. Prąd jego diody nadawczej jest kontrolowany przez prosty układ źródła prądowego z tranzystorami T1 i T2. Wymuszają one przepływ prądu rzędu kilku miliamperów. W odróżnieniu od zwykłego rezystora, który mógłby zostać użyty w tej roli, natężenie tego prądu zmienia się w mniejszym stopniu, co pozwala na uzyskanie szerokiego zakresu dopuszczalnych napięć wejściowych. Dioda D2 blokuje przepływ prądu przez obwód sterujący w przypadku omyłkowej zamiany polaryzacji napięcia sterującego.

Rysunek 1. Schemat ideowy przekaźnika sterowanego optoelektronicznie

Fototranzystor transoptora OK1 jest w stanie załączyć tranzystor T3 poprzez wejście w nasycenie lub chociaż stan przewodzenia. Nie został wykorzystany wprost do sterowania cewką przekaźnika, ponieważ CTR transoptorów silnie zależy od temperatury, toteż nie byłoby gwarancji, że w każdych warunkach uzyskałby stan nasycenia. Dodanie prostego wzmacniacza prądu w postaci tranzystora T3 w konfiguracji wspólnego emitera rozwiązuje ten problem. T3 wejdzie prawidłowo w nasycenie nawet pod wpływem niewielkiego prądu, jaki dostarczy mu emiter transoptora OK1. Rezystor R4 utrzymuje T3 w stanie zatkania po wyłączeniu diody nadawczej w OK1: odprowadza do masy prąd zerowy kolektora fototranzystora i nie pozwala na otwarcie złącza baza-emiter T3.

Obwód zasilający cewkę przekaźnika PK1 jest zabezpieczony diodą D1, która zatka się w przypadku wystąpienia nieprawidłowej polaryzacji napięcia przyłożonego do zacisków złącza J1. Kondensatory C1 i C2 stanowią podręczny magazyn energii dla przełączającej się cewki.

Montaż i uruchomienie

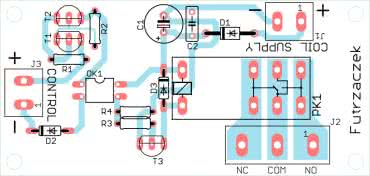
Układ został zmontowany na jednostronnej płytce drukowanej o wymiarach 78×37 mm, której schemat pokazuje rysunek 2.

Rysunek 2. Schemat płytki PCB

W odległości 3 mm od krawędzi płytki znalazły się cztery otwory montażowe, każdy o średnicy 3,2 mm. Montaż proponuję rozpocząć od elementów o najmniejszej wysokości obudowy, czyli rezystorów i diod. Ścieżki łączące styki przekaźnika z zaciskami złącza J2 zostały odsłonięte spod maski lutowniczej i można je pogrubić spoiwem lutowniczym.

Poprawnie zmontowany układ jest gotowy do działania i nie wymaga dodatkowych czynności uruchomieniowych. Napięcie stałe zasilające cewkę przekaźnika należy podłączyć do zacisków złącza J1. Jego nominalna wartość powinna wynosić 24 V, ale, uwzględniając wytrzymałość pozostałych elementów układu, napięcie może pochodzić z przedziału 18…30 V. Pobór prądu z tego wejścia jest zerowy przy wyłączonym przekaźniku i wzrasta do około 21 mA po wymuszeniu jego załączenia (przy założeniu napięcia 24 V na zaciskach J1).

Złącze J3 służy do podłączenia sygnału sterującego. Minimalna wartość napięcia, która spowoduje załączenie przekaźnika, to około 2,5 V – do sterowania można podać sygnał z mikrokontrolera zasilanego napięciem 3,3 V albo 5 V. Maksymalne napięcie, jakie można podać na to złącze, wynosi około 30 V. Pobór prądu przez nie może zmieniać się od 0,5 mA do 13 mA, zależnie od wartości przyłożonego napięcia.

Maksymalny prąd łączeniowy tego przekaźnika wynosi 16 A, jednak wartość ta może ulec zmniejszeniu w razie wystąpienia silnie niekorzystnych warunków pracy styków. Jest to, przede wszystkim, wysoka wartość napięcia stałego: ten parametr utrzymuje swoją wartość do napięcia 24 V, a potem silnie maleje. Dla 120 V jest to 0,22 A, zaś dla 250 V tylko 0,1 A. Szczegóły można znaleźć w nocie katalogowej przekaźnika RM85.

Michał Kurzela, EP

Wykaz elementów:
Rezystory: (THT o mocy 0,25 W)
  • R1, R3: 4,7 kΩ
  • R2: 100 Ω
  • R4: 100 kΩ
Kondensatory:
  • C1: 100 μF 50 V raster 3,5 mm
  • C2: 100 nF raster 5 mm MKT
Półprzewodniki:
  • D1: 1N4007
  • D2, D3: 1N4148
  • OK1: PC817
  • T1…T3: BC546
Pozostałe:
  • J1, J3: ARK2/500
  • J2: ARK3/750
  • PK1: RM85-2011-35-1024
Artykuł ukazał się w
Elektronika Praktyczna
listopad 2022
DO POBRANIA
Materiały dodatkowe
Elektronika Praktyczna Plus lipiec - grudzień 2012

Elektronika Praktyczna Plus

Monograficzne wydania specjalne

Elektronik listopad 2025

Elektronik

Magazyn elektroniki profesjonalnej

Raspberry Pi 2015

Raspberry Pi

Wykorzystaj wszystkie możliwości wyjątkowego minikomputera

Świat Radio listopad - grudzień 2025

Świat Radio

Magazyn krótkofalowców i amatorów CB

Automatyka, Podzespoły, Aplikacje listopad - grudzień 2025

Automatyka, Podzespoły, Aplikacje

Technika i rynek systemów automatyki

Elektronika Praktyczna listopad 2025

Elektronika Praktyczna

Międzynarodowy magazyn elektroników konstruktorów

Elektronika dla Wszystkich grudzień 2025

Elektronika dla Wszystkich

Interesująca elektronika dla pasjonatów