Ogranicznik prądu rozruchowego

Ogranicznik prądu rozruchowego

Wiele urządzeń elektronicznych zasilanych z sieci energetycznej, np. zasilacze impulsowe większej mocy, obarczonych jest uciążliwą cechą polegającą na poborze sporego prądu podczas włączenia. Często skutkuje to zbędnym zadziałaniem zabezpieczeń nadmiarowo-prądowych. Opisany układ ogranicza prąd rozruchu do wartości tolerowanej przez typowe zabezpieczenia instalacyjne.

Podstawowe parametry:
  • przeznaczony jest do napięcia sieci 230 V AC i poboru prądu do 8 A,
  • zawiera zabezpieczenia przed przepięciami i przeciążeniem,
  • regulacja czasu ograniczona poprzez dobranie pojemności kondensatora.

Budowa i działanie

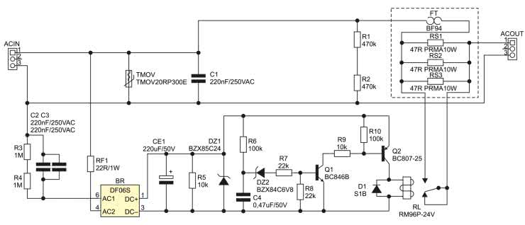
Schemat ideowy układu pokazano na rysunku 1. Napięcie zasilające poprzez złącze ACIN doprowadzone jest do warystora TMOV dodatkowo zabezpieczającego przed skutkami przepięć w sieci zasilającej. Ze względu na zmianę wymogów dotyczących bezpieczeństwa urządzeń zastosowano warystor z wbudowanym wyłącznikiem termicznym. Zapobiega on rozgrzaniu warystora do niebezpiecznej dla użytkownika temperatury w przypadku, gdy przepięcie jest długotrwałe i trwale przeciąża warystor.

Rysunek 1. Schemat ideowy układu
Uwaga! Układ zasilany jest z napięcia sieciowego, podczas uruchamiania należy zachować szczególną ostrożność. Jakiekolwiek korekty wartości elementów muszą być wykonane po odłączeniu układu od obciążenia i zasilania oraz odczekaniu kilku sekund do rozładowania pojemności.

Kondensator C1 w podstawowym zakresie tłumi zakłócenia w. cz. Rezystory R1, R2 rozładowują ładunek zgromadzony w C1 po wyłączeniu zasilania. Funkcję ogranicznika prądu rozruchu pełni blok rezystorów mocy RS1...RS3, włączonych w szereg z obciążeniem. Rezystory zwierane są przekaźnikiem RL sterowanym z opóźniającego układu czasowego na tranzystorze Q1 i obwodzie R6, C4, DZ2. Tranzystor Q2 pełni funkcję bufora prądowego. Układ czasowy zasilany jest z zasilacza beztransformatorowego z elementami C2 i C3 dostarczającego napięcia 24 V stabilizowanego diodą Zenera DZ1. Rezystor RF1 pełni funkcję bezpiecznika zasilania niezbędnego w przypadku awarii układu czasowego.

W szereg z blokiem rezystorów RS1...RS3 włączony jest bezpiecznik termiczny, rozłączający zasilanie po przekroczeniu temperatury 95°C. Jego zadziałanie może być wyzwolone przeciążeniem układu lub uszkodzeniem układu sterującego. Czas działania ograniczania RS1...RS3 może być zmieniony wartością kondensatora C4, należy uwzględnić też czas załączenia przekaźnika. Także wartości RS1...RS3 mogą być dobrane pod wymogi układu. Należy pamiętać o dużym chwilowym impulsie traconej na nich mocy, dlatego muszą być stosowane rezystory drutowe, przystosowane do przewodzenia impulsów prądowych o dopuszczalnej kilkukrotnej chwilowej przeciążalności np.: PRM10, AC10 itp. Obciążenie podłączone jest do złącza ACOUT.

Montaż i uruchomienie

Układ zmontowany jest na jednostronnej płytce drukowanej, której schemat został pokazany na rysunku 2. Montaż nie wymaga opisu, warto zadbać o odpowiedni kontakt termiczny bloku RS1...RS3 i wyłącznika BF, mocując go do bloku za pomocą kleju termoprzewodzącego. Podczas lutowania wyłącznika należy zapewnić odprowadzanie ciepła z wyprowadzeń, aby nie dopuścić do przegrzania i zadziałania bimetalu.

Rysunek 2. Schemat płytki PCB

Układ nie wymaga uruchamiania, po ustalonej zwłoce przekaźnik zostanie zwarty i na obciążenie zostanie podane pełne napięcie. Każdorazowo należy sprawdzić poprawność działania z obciążeniem, w większości przypadków zarówno źródła światła, zasilacze transformatorowe, jak i impulsowe, bez problemu współpracują z układem ogranicznika, W przypadku zastosowania z silnikami AC (np. wentylatorów), należy sprawdzić, czy obniżone chwilowo podczas rozruchu napięcie nie spowoduje zablokowania obciążonego wirnika.

Adam Tatuś, EP

Wykaz elementów:
Rezystory: (SMD1206) 5%
  • R1, R2: 470 kΩ 0,5 W
  • R3, R4: 1M Ω 5% 0,5 W
  • R5, R9: 10 kΩ 0,25 W
  • R6, R10: 100 kΩ 
  • R7, R8: 22 kΩ 5%
Kondensatory:
  • C1, C2, C3: 220 nF/250 V AC foliowy 15 mm
  • CE1: 220 μF/50 V elektrolityczny 5 mm
  • C4: 0,47 μF/50 V (SMD1206)
Półprzewodniki:
  • D1: S1B dioda uniwersalna SMD
  • Q1: BC846B (SOT-23)
  • Q2: BC807-25 (SOT-23)
Pozostałe:
  • ACIN, ACOUT: złącze DG126-5.0-3
  • BR: mostek prostowniczy 1 A DF06S
  • DZ1: BZX85C24 dioda Zenera 1,3 W
  • DZ2: BZX84C6,8V dioda Zenera (SOT-23)
  • FT: wyłącznik termiczny BF94
  • RF1: rezystor bezpiecznikowy 22 Ω/1 W
  • RL: przekaźnik RM96P 24 V DC
  • RS1, RS2, RS3: rezystor mocy pionowy 47 Ω/10 W
  • TMOV: warystor z zabezpieczeniem TMOV20RP300E
 
Artykuł ukazał się w
Elektronika Praktyczna
sierpień 2022
DO POBRANIA
Materiały dodatkowe
Elektronika Praktyczna Plus lipiec - grudzień 2012

Elektronika Praktyczna Plus

Monograficzne wydania specjalne

Elektronik listopad 2025

Elektronik

Magazyn elektroniki profesjonalnej

Raspberry Pi 2015

Raspberry Pi

Wykorzystaj wszystkie możliwości wyjątkowego minikomputera

Świat Radio listopad - grudzień 2025

Świat Radio

Magazyn krótkofalowców i amatorów CB

Automatyka, Podzespoły, Aplikacje listopad - grudzień 2025

Automatyka, Podzespoły, Aplikacje

Technika i rynek systemów automatyki

Elektronika Praktyczna listopad 2025

Elektronika Praktyczna

Międzynarodowy magazyn elektroników konstruktorów

Elektronika dla Wszystkich grudzień 2025

Elektronika dla Wszystkich

Interesująca elektronika dla pasjonatów