Stroboskop do gramofonu

Stroboskop do gramofonu

Nie każdy gramofon wyposażony jest w układ kontroli prędkości obrotowej, ale niewielkim kosztem można zbudować urządzenie, które zrealizuje to zadanie. Stroboskop oświetlający odpowiedni nadruk pozwoli skutecznie ocenić stabilność obrotów gramofonu.

Podstawowe parametry:
  • korekta szerokości impulsów za pomocą potencjometru,
  • odpowiedni dla różnych prędkości obrotowych – 33/45/78,
  • zasilanie napięciem przemiennym 16 V AC.

Budowa i działanie

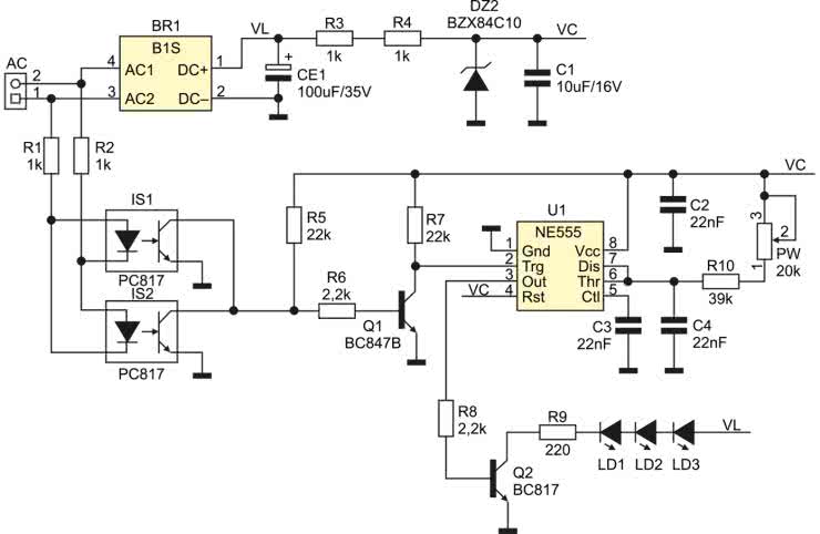
Schemat stroboskopu został pokazany na rysunku 1. Moduł zasilany jest napięciem przemiennym 16 V AC, które często jest stosowane do zasilania silników synchronicznych gramofonów. Jeżeli gramofon zasilany jest w inny sposób, stroboskop można zasilać też z niewielkiego transformatora 230 V/15 V AC o niewielkiej mocy, np. 0,5 VA. Napięcie zasilania doprowadzone jest do zacisków AC płytki, gdzie jest wyprostowane i stabilizowane służy do zasilania układu U1 typu NE555. Transoptory IS1, IS2 służą do generowania impulsów 100 Hz wyzwalających generator U1. Niewielka korekta szerokości impulsów potencjometrem PW pozwala na uzyskanie wyraźnego obrazu znaczników tarczy stroboskopowej niezależnie od kształtu nadruku. Tranzystor Q2 buforuje wyjście NE555.

Rysunek 1. Schemat stroboskopu

Montaż i uruchomienie

Stroboskop zmontowany jest na dwustronnej płytce drukowanej, której schemat został pokazany na rysunku 2. Sposób montażu jest klasyczny i nie wymaga opisu.

Rysunek 2. Schemat płytki PCB

Moduł nie wymaga uruchamiania, po podłączeniu zasilania powinny zaświecić się diody LD1...3. Po uruchomieniu gramofonu, zbliżając LED do odpowiednich nadruków – 33/45/78, powinien być widoczny „nieruchomy” obraz pasków lub punktów odpowiadających ustawionej prędkości obrotowej. Korygując ustawienie potencjometru PW, można ustawić najlepszą czytelność „obrazu”.

Adam Tatuś, EP

Wykaz elementów:
Rezystory:
  • R1, R2, R3, R4: 1 kΩ (SMD1206) 1%
  • R5, R7: 22 kΩ (SMD0603) 1%
  • R6, R8: 2,2 kΩ (SMD0603) 1%
  • R9: 220 Ω (SMD1206) 1%
  • R10: 39 kΩ (SMD0603) 1%
Kondensatory:
  • C1: 10 μF/16 V (SMD0805)
  • CE1: 100 μF/35 V elektrolityczny 6,3 mm
  • C2, C3, C4: 22 nF/50 V (SMD0603)
Półprzewodniki:
  • LD1, LD2, LD3: dioda LED 3 mm
  • IS1, IS2: transoptor PC817 (SMD)
  • Q1: BC847B (SOT-23)
  • Q2: BC817 (SOT-23)
  • U1: NE555 (SO8)
Pozostałe:
  • AC: CONN złącze DG381-3.5-2
  • BR1: mostek prostowniczy B1S
  • DZ2: dioda Zenera BZX84C10 (SOT-23)
  • PW: potencjometr montażowy 20 kΩ (CA6V)
 
Artykuł ukazał się w
Elektronika Praktyczna
sierpień 2022
DO POBRANIA
Materiały dodatkowe
Elektronika Praktyczna Plus lipiec - grudzień 2012

Elektronika Praktyczna Plus

Monograficzne wydania specjalne

Elektronik listopad 2025

Elektronik

Magazyn elektroniki profesjonalnej

Raspberry Pi 2015

Raspberry Pi

Wykorzystaj wszystkie możliwości wyjątkowego minikomputera

Świat Radio listopad - grudzień 2025

Świat Radio

Magazyn krótkofalowców i amatorów CB

Automatyka, Podzespoły, Aplikacje listopad - grudzień 2025

Automatyka, Podzespoły, Aplikacje

Technika i rynek systemów automatyki

Elektronika Praktyczna listopad 2025

Elektronika Praktyczna

Międzynarodowy magazyn elektroników konstruktorów

Elektronika dla Wszystkich grudzień 2025

Elektronika dla Wszystkich

Interesująca elektronika dla pasjonatów