Automatyczny regulator poziomu sygnału audio

Automatyczny regulator poziomu sygnału audio

Układ automatycznego regulatora poziomu – AGC, jest przydatny przy rejestracji i obróbce sygnału audio. Jego działanie będzie nieocenione, gdy rejestrujemy lub transmitujemy sygnał mowy, a mówca ma niespokojny charakter lub najzwyczajniej wierci się przed mikrofonem, co utrudnia utrzymanie stałego poziomu sygnału. Układ przyda się też w torze audio odbiorników komunikacyjnych, pozbawionych funkcji AGC.

Podstawowe parametry:
  • zawiera układ THAT4301, który zapewnia regulację w klasyczny analogowy sposób,
  • regulacja progu zadziałania oraz wzmocnienia,
  • zasilany jest napięciem symetrycznym ±15 V, 150 mA.

Układ automatycznej regulacji poziomu ingeruje w dynamikę sygnału, utrzymując stały poziom wyjściowy, przy zmiennym poziomie wejściowym. Zasada działania układu AGC jest następująca: sygnał wejściowy jest porównywany z regulowanym poziomem odniesienia jeżeli poziom sygnału przekracza próg, zmniejszane jest wzmocnienie układu wzmacniacza sterowanego napięciem VCA, co ogranicza poziom wyjściowy. Sygnał regulacyjny wypracowywany jest w detektorze RMS, a układ pracuje w topologii feed-forward.

Budowa i działanie

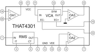
W urządzeniu zastosowano specjalizowany układ serii THAT Analog Engine typu THAT4301, który zawiera wszystkie niezbędne do obróbki sygnału bloki funkcjonalne. Struktura wewnętrzna układu została pokazana na rysunku 1.

Rysunek 1. Struktura wewnętrzna THAT4301

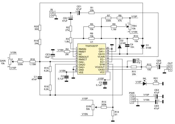
Schemat modułu został pokazany na rysunku 2. Bazuje na rozwiązaniu zaproponowanym przez producenta układu w nocie dn106. Sygnał wejściowy z gniazda IN doprowadzony jest poprzez elementy CE1, R1 do stopnia o regulowanym wzmocnieniu VCA oraz poprzez elementy CE2, R2 do wejścia detektora RMS. Kontrola wzmocnienia odbywa się poprzez połączenie wyjścia detektora RMS z odwracającym wejściem sterującym VCA.

Rysunek 2. Schemat ideowy regulatora AGC

Wzmacniacz OA1 pracuje jako wzmacniacz progowy o ustalanym potencjometrem TRH progu zadziałania. Rezystory R7 i R8 ustalają offset progu na –40 dB, a potencjometr TRH umożliwia jego zmianę o ±10 dB poprzez sumowanie w układzie wzmacniacza OA2 sygnału detektora progowego i napięcia z potencjometru GAIN. Potencjometrem GAIN możliwe jest ustalenie wzmocnienia toru w zakresie ±20 dB. Wzmacniacz OA3 konwertuje wyjściowy sygnał prądowy z VCA na napięcie doprowadzone do wyjścia OUT. Potencjometrem SYM możliwe jest ustawienie minimalnych zniekształceń sygnału wyjściowego.

Układ zasilany jest napięciem symetrycznym ±15 V (150 mA) doprowadzonym do złącza PWR.

Montaż i uruchomienie

Moduł AGC zmontowany jest na niewielkiej płytce drukowanej, której schemat wraz z rozmieszczeniem elementów pokazuje rysunek 3. Montaż wykonujemy zgodnie z ogólnymi zasadami. Warto zastosować podstawkę pod dosyć kosztowy układ U1.

Rysunek 3. Schemat płytki drukowanej wraz z rozmieszczeniem elementów

Po poprawnym zmontowaniu układ należy wyregulować. Do wejścia układu należy podłączyć generator przebiegu sinusoidalnego o regulowanym poziomie wyjściowym w zakresie 0...1 V. Wyjście należy obciążyć rezystorem 10 kΩ i podłączyć do oscyloskopu. Potencjometry TRH i GAIN ustawić w położeniach środkowych, ustawić poziom sygnału z generatora na 0,2 V. Potencjometrem SYM ustawić minimalne zniekształcenia sygnału wyjściowego poprzez regulację na najniższy poziom drugiej harmonicznej. Niezbędny będzie oscyloskop z FFT lub PC z kartą muzyczną i odpowiednim oprogramowaniem.

Następnie należy sprawdzić regulację wzmocnienia potencjometrem GAIN oraz wpływ progu zadziałania TRH. Zmieniając poziom sygnału wejściowego, sprawdzamy jakość stabilizacji poziomu wyjściowego dla różnych nastaw TRH. Jeżeli wszystko działa poprawnie, układ można włączyć w tor audio, np. za wzmacniaczem mikrofonowym. Teraz można sprawdzić działanie urządzenia w praktyce.

Adam Tatuś, EP

Wykaz elementów:
Rezystory: (SMD1206, 1%)
  • R1, R11: 20 kΩ
  • R2: 27 kΩ
  • R3: 1,8 kΩ
  • R4: 2 MΩ
  • R5, R6, R10, R21: 10 kΩ
  • R7, R17: 330 kΩ
  • R8: 47 kΩ
  • R9: 1,1 MΩ
  • R12: 100 Ω
  • R13: 300 kΩ
  • R14: 51 Ω
  • R15, R16: 6,2 kΩ
  • R18: 1,13 MΩ
  • R19: 24 kΩ
  • R20: 300 Ω
Kondensatory:
  • C1: 47 nF kondensator foliowy 5 mm
  • C2, C3: 0,1 µF/50 V ceramiczny SMD0805
  • C4: 10 nF/50 V ceramiczny SMD1206
  • C5: 47 pF ceramiczny 50 V SMD1206
  • CE1, CE2, CE4, CE5, CE6: 47 µF/25 V elektrolityczny
  • CE3: 10 µF/25 V elektrolityczny
Półprzewodniki:
  • D1, D2: 1N4148 dioda uniwersalna SMD
  • U1: THAT4301P (DIP20)
  • INL: dioda LED 3 mm
Inne:
  • GAIN, TRH: 10 kΩ potencjometr 9 mm liniowy PTD90
  • IN, OUT: złącze DG381 2 piny 3,5 mm
  • PWR: złącze DG381 3 piny 3,5 mm
  • SYM: 50 kΩ helitrim pionowy 3296W
Artykuł ukazał się w
Elektronika Praktyczna
wrzesień 2021
DO POBRANIA
Materiały dodatkowe
Elektronika Praktyczna Plus lipiec - grudzień 2012

Elektronika Praktyczna Plus

Monograficzne wydania specjalne

Elektronik listopad 2025

Elektronik

Magazyn elektroniki profesjonalnej

Raspberry Pi 2015

Raspberry Pi

Wykorzystaj wszystkie możliwości wyjątkowego minikomputera

Świat Radio listopad - grudzień 2025

Świat Radio

Magazyn krótkofalowców i amatorów CB

Automatyka, Podzespoły, Aplikacje listopad - grudzień 2025

Automatyka, Podzespoły, Aplikacje

Technika i rynek systemów automatyki

Elektronika Praktyczna listopad 2025

Elektronika Praktyczna

Międzynarodowy magazyn elektroników konstruktorów

Elektronika dla Wszystkich grudzień 2025

Elektronika dla Wszystkich

Interesująca elektronika dla pasjonatów