Szybka mini ładowarka akumulatorków NiMH zasilana z USB

Szybka mini ładowarka akumulatorków NiMH zasilana z USB
Pobierz PDF Download icon

Nie we wszystkich zastosowaniach akumulatory Li-ion wyparły akumulatory Ni-MH, Akumulatory Eneloop i podobne nowoczesne rozwiązania o niskim samorozładowaniu, mogą zastąpić klasyczne baterie typu R6 (AA), R3 (AAA), także w urządzeniach o niewielkim poborze mocy, Ich istotną cechą jest to, że nie stwarzają problemów z bezpieczeństwem, nawet podczas ich niezbyt ostrożnej eksploatacji.

 

Podstawowe parametry:
  • ładowanie pakietu czterech szeregowo połączonych akumulatorów AAA o pojemności 750 mAh,
  • zasilanie z portu USB komputera lub z typowej ładowarki 5 V/1 A,
  • prąd ładowania określony opornością rezystora i wynosi ok, 275 mA,
  • zmontowany moduł ma formę wtyku do gniazda USB.

Zaprezentowana ładowarka została wykonana jest w formie modułu z wtykiem USB, może być więc zasilana z portu komputera lub z typowej ładowarki 5 V/1 A. Umożliwia szybkie ładowanie pakietu czterech szeregowo połączonych akumulatorów AAA o pojemności 750 mAh.

Budowa i działanie

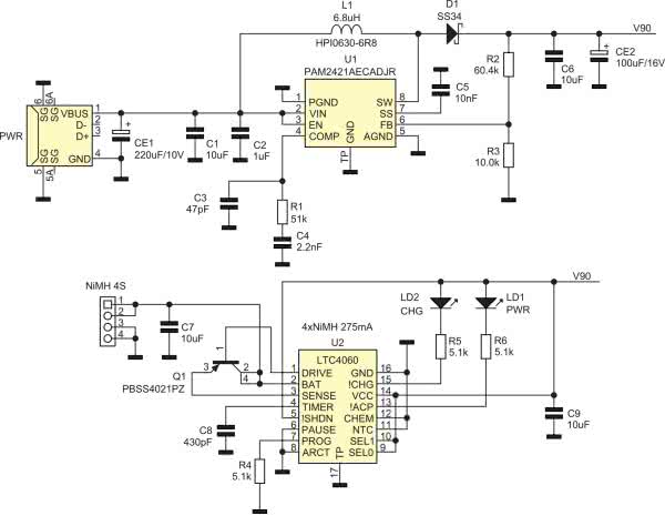
Schemat ładowarki został pokazany na rysunku 1, Układ składa się z dwóch bloków funkcjonalnych: ładowarki pakietu 4S AAA 750 mAh oraz przetwornicy podwyższającej napięcie zasilające ładowarkę.

Rysunek 1. Schemat ładowarki

Blok ładowarki bazuje na układzie LTC4060 skonfigurowanym do ładowania akumulatora Ni-MH (wyprowadzenie CHEM=1), połączonego w pakiet 4S (wyprowadzenia SEL0, SEL1=1).

Prąd ładowania jest określony rezystorem R4 na wartość ok. 275 mA, według wzoru:

R4 = 1395 / I

Kondensator C8 określa maksymalny czas ładowania na ok. 3,5 godziny zgodnie ze wzorem:

C8 = tmax[h] / 1,567 · 106 · R4

Tranzystor Q1 zwiększa wydajność prądową układu U2. Ładowarka posiada diodę PWR sygnalizującą obecność zasilania oraz diodę CHG sygnalizującą proces ładowania. Kondensatory C7, C9 odsprzęgają zasilanie. Ładowarka automatycznie wykrywa obecność akumulatora. Pakiety mocno rozładowane ładowane są początkowo zmniejszonym prądem Precharge, zakończenie ładowania wykrywane jest metodą –ΔU.

Baterię czterech połączonych szeregowo akumulatorów podłączamy do ładowarki przy pomocy złącza Ni-MH (typowe złącze EH4, takie jak dla akumulatorów Li-Ion/Li-Po).

Ze względu na wygodę i dostępność ładowarka zasilana jest z portu USB. Do zasilania układu LTC4060 wymagane jest napięcie minimum 8,6 V dla poprawnego ładowania pakietu 4S i nie większe niż 10 V, ze względu na możliwość jego uszkodzenia. Za dostarczenie napięcia o wartości 8,8…9,0 V odpowiada przetwornica podwyższająca zbudowana na bazie układu U1 typu PAM2421. Napięcie wyjściowe jest ustalane dzielnikiem R2, R3, Pobór prądu z 5 V wynosi ok. 600 mA przy ładowaniu akumulatorów prądem 275 mA.

Prądu ładowania nie należy zmniejszać ze względu na niższą dokładność wykrywania –ΔU dla niższych wartości, Jeżeli wymagany jest większy prąd ładowania (jest możliwe osiągnięcie ok. 750 mA, ale nie polecane ze względu na chłodzenie), należy skorygować wartości R4, C8 i zadbać o wymuszone chłodzenie płytki poprzez przyklejenie radiatorów do U1 i U2 oraz przyklejenie Q1 i D1 do odpowiednio przygotowanej płytki aluminiowej zamontowanej od spodu ładowarki.

Montaż i uruchomienie

Układ został zmontowany na niewielkiej dwustronnej płytce drukowanej, której schemat wraz z rozmieszczeniem elementów został pokazany na rysunku 2 i rysunku 3.

Rysunek 2. Schemat płytki PCB wraz z rozmieszczeniem elementów, strona TOP
Rysunek 3. Schemat płytki PCB wraz z rozmieszczeniem elementów, strona BOTTOM

Montaż wykonujemy zgodnie z ogólnymi zasadami. Zmontowany moduł ma formę wtyku do gniazda USB.

Montaż układu nie wymaga opisu. Warto jednak w pierwszej kolejności zmontować elementy przetwornicy i uruchomić ją przed wlutowaniem kosztownego LTC4060. Po montażu należy sprawdzić wartość napięcia wyjściowego przetwornicy na kondensatorze C6, powinna zawierać się w zakresie 8,8…9,0 V, wyższa wartość zmniejsza margines bezpieczeństwa dla U1 i powoduje niepotrzebne zwiększenie strat. Korekta napięcia odbywa się poprzez dobór R2. Jeżeli przetwornica działa poprawnie, lutujemy elementy ładowarki.

Przy pierwszym ładowaniu należy sprawdzić poprawność procesu ładowania. Pakiet akumulatorów podłączamy poprzez miliamperomierz, do zacisków pakietu podłączamy woltomierz prądu stałego. Podczas pierwszego ładowania, warto układ zasilić z zasilacza laboratoryjnego z kontrolą prądu i zabezpieczeniem zwarciowym. Po włączeniu zasilania powinna zaświecić dioda PWR, a po podłączeniu pakietu do złącza NiMH powinna zaświecić dioda CHG.

W zależności od stanu akumulatora, ładowarka rozpocznie ładowanie wstępne (napięcie pakietu niższe od 3,6 V) lub przejdzie do ładowania zasadniczego ustalonym prądem 275 mA.

Napięcie na pakiecie będzie wzrastać, aż do osiągnięcia ok. 6,4 V, po czym nieco spadnie i zakończy się cykl ładowania, co zostanie zasygnalizowane zgaszeniem diody CHG. Jeżeli nie zostanie wykryty spadek –ΔU w czasie określonym C8, ładowanie zostanie zakończone, a akumulator zabezpieczony zostanie przed przeładowaniem.

Rozpoczęcie procesu ładowania jest uruchamiane po dołączeniu pakietu. Ładowarka ocenia napięcie na pakiecie i gdy jest wyższe niż ok. 8 V, co świadczy o rozwarciu pakietu, zatrzymuje ładowanie. Załączenie zasilania USB przy włączonym pakiecie, także rozpoczyna proces ładowania. Jeżeli pierwszy cykl odbył się poprawnie, ładowarkę można przeznaczyć do eksploatacji.

Szczególną uwagę należy zwrócić na jakość wykonania koszyka i przekrój przewodów doprowadzających prąd do pakietu. Sporo koszyków jest niestety niskiej jakości, co może skutkować pojawieniem się problemów z poprawnym stykiem ogniw lub względnie wysoką rezystancją styków czy przewodów. W skrajnym przypadku może doprowadzić to do zakłócenia procesu ładowania, a w szczególności detekcji zakończenia procesu. Ładowarka m.in. ze względu na zabezpieczenie czasowe nie jest przeznaczona do stałego podładowania akumulatorów lub podtrzymania buforowego zasilania układu.

Adam Tatuś, EP

Wykaz elementów:
Rezystory:(SMD 0603, 1%)
  • R1: 51 kΩ
  • R2: 60,4 kΩ
  • R3: 10,0 kΩ
  • R4, R5, R6: 5,1 kΩ
Kondensatory:
  • C1, C6, C7, C9: 10 µF 16V SMD 0603
  • C2: 1 µF 16 V SMD 0603
  • C3: 47 pF SMD 0603
  • C4: 2,2 nF SMD 0603
  • C5: 10 nF SMD 0603
  • C8: 430 pF SMD 0603
  • CE1: 220 µF/10 V kondensator low ESR SMD 6,3 mm
  • CE2: 100 µF/16 V kondensator low ESR SMD 6,3 mm
Półprzewodniki:
  • D1: SS34 dioda Schottky'ego
  • LD1: LED SMD zielona
  • LD2: LED SMD czerwona
  • Q1: tranzystor PNP PBSS4021PZ (SOT-223)
  • U1: PAM2421AECADJR (SO8TP)
  • U2: LTC4060EFE (SSOP16_TP) + radiator BGA np. ICK6/8L
Inne:
  • L1: 6,8 µH dławik SMD HPI0630 6,8 µH
  • NiMH: złącze EH4 kątowe
  • PWR: wtyk USB A do druku SMD
Artykuł ukazał się w
Elektronika Praktyczna
luty 2021
DO POBRANIA
Pobierz PDF Download icon
Materiały dodatkowe
Elektronika Praktyczna Plus lipiec - grudzień 2012

Elektronika Praktyczna Plus

Monograficzne wydania specjalne

Elektronik listopad 2025

Elektronik

Magazyn elektroniki profesjonalnej

Raspberry Pi 2015

Raspberry Pi

Wykorzystaj wszystkie możliwości wyjątkowego minikomputera

Świat Radio listopad - grudzień 2025

Świat Radio

Magazyn krótkofalowców i amatorów CB

Automatyka, Podzespoły, Aplikacje listopad - grudzień 2025

Automatyka, Podzespoły, Aplikacje

Technika i rynek systemów automatyki

Elektronika Praktyczna listopad 2025

Elektronika Praktyczna

Międzynarodowy magazyn elektroników konstruktorów

Elektronika dla Wszystkich grudzień 2025

Elektronika dla Wszystkich

Interesująca elektronika dla pasjonatów