Precyzyjny detektor przejścia napięcia przez zero

Precyzyjny detektor przejścia napięcia przez zero
Pobierz PDF Download icon

Przy budowie układu regulacji fazowej niezbędna jest informacja o momentach przejścia napięcia sieciowego przez zero. Prezentowane urządzenie potrafi zrobić to bardzo dokładnie, dodatkowo wskazując kierunek przejścia.

Najprostsze rozwiązania tego typu składają się z zaledwie kilku elementów – wystarczą dwa rezystory i dwa transoptory. Niestety, dokładność wskazania przejścia przez zero jest bardzo niska. Powód tkwi w samej zasadzie działania: światło diody LED, zawartej w strukturze transoptora, nasyca fototranzystor dopiero przy wartości chwilowej napięcia sieciowego rzędu kilkunastu woltów. W większości zastosowań jest to rozwiązanie wystarczające, ale bardziej wymagające systemy potrzebują dokładniejszej informacji – na przykład po to, by prawidłowo działać przy ustawieniu 98% nominalnej mocy. Wtedy wyzwolenie elementu wykonawczego musi nastąpić tuż po przejściu napięcia przez zero. Przedstawiony układ zawiera aktywny tor detekcji zerowej wartości napięcia, dlatego działa znacznie dokładniej.

Budowa

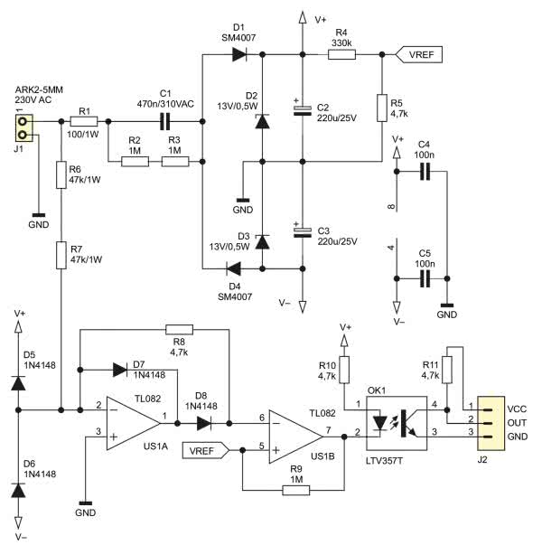
Schemat ideowy detektora pokazuje rysunek 1. Wzmacniacz operacyjny US1A działa w układzie idealnego prostownika półokresowego. Kiedy napięcie z sieci (podawane na wyprowadzenie 2) jest większe od zera, to wyjście wzmacniacza dąży do ujemnego potencjału zasilania. Dioda D8 nie przewodzi, a D7 przewodzi. Prąd płynący przez diodę D7 pochodzi z obwodu rezystora R8 oraz z obwodu rezystorów wejściowych R6 i R7. W efekcie napięcie na wyjściu prostownika (za rezystorem R8) jest zerowe.

Rysunek 1. Schemat ideowy detektora

Przy ujemnym półokresie na wejściu tego obwodu napięcie wyjścia US1A wzrasta powyżej zera. Dioda D7 zatyka się, a D8 otwiera. Prąd z wyjścia przepływa przez D8 i R8 i kompensuje spadek potencjału wejścia odwracającego. Napięcie za prostownikiem jest dodatnie, a jego amplituda jest stłumiona dwudziestokrotnie w odniesieniu do napięcia sieciowego. Wynika to ze stosunku R8/(R6+R7). Wartość szczytowa napięcia za tym prostownikiem powinna wynosić 16 V, ale napięcie zasilania jest zbyt niskie, zatem napięcie wyjściowe dojdzie do ok. 10 V. Na wejściu prostownika znajduje się również ogranicznik amplitudy (D5 i D6), który chroni układ przed uszkodzeniem. Amplituda napięcia sieciowego ograniczana jest do wartości ok. 13,7 V.

Za prostownikiem znajduje się prosty przerzutnik Schmitta, który formuje sygnał prostokątny z doprowadzonego, prostowanego jednopołówkowo sygnału sinusoidalnego. Napięcie referencyjne dla tego przerzutnika pochodzi z dzielnika R4, R5 i wynosi ok. 180 mV. Musi ono być nieznacznie większe od zera, aby:

  • offset napięciowy obu wzmacniaczy operacyjnych nie spowodował błędnego zadziałania układu (brak reakcji przerzutnika);
  • możliwe było zarówno wyłączenie przerzutnika (wzrost napięcia wejściowego powyżej potencjału referencyjnego), jak i jego załączenie (spadek poniżej tego potencjału).

Histerezę, o niewielkiej szerokości, wprowadza rezystor R9. Dzięki takiemu rozwiązaniu nie występują oscylacje przy przełączeniu wyjścia przerzutnika na stan przeciwny.

Napięcie przesuwające punkt reakcji przerzutnika Schmitta powoduje, że układ reaguje na przejście napięcia sieciowego przez wartość ok. 3,6 V. Wywołane tym przesunięcie czasowe wynosi ok. 35 μs, czyli tylko 0,2% całego okresu. W porównaniu z prostymi układami detekcji zera, wynik ten jest nieporównywalnie lepszy i, co ważne – powtarzalny. Można spróbować zwiększyć wartość R4 i tym samym jeszcze bardziej przybliżyć punkt detekcji w kierunku zera.

Jako wzmacniacz operacyjny nie bez powodu został wybrany TL082. Przede wszystkim wejście na tranzystorach JFET powoduje, że nie trzeba przejmować się kompensacją prądów polaryzujących stopień wejściowy. Ponadto cechuje się relatywnie wysoką szybkością narastania napięcia wyjściowego, rzędu 13 V/μs, co ma niebagatelne znaczenie przy pracy w roli przerzutnika.

Wyjście wzmacniacza US1B daje gotową informację o momentach przejścia przez zero, ale sygnał wyjściowy powinien być odseparowany galwanicznie. Ponieważ przenoszona informacja jest wyłącznie zero-jedynkowa, zastosowano do tego transoptor. W układzie znalazło się miejsce na rezystor kolektorowy R11, dzięki czemu do zacisków złącza J2 wystarczy podłączyć napięcie o wartości ok. 5 V, a na środkowym wyprowadzeniu pojawią się impulsy prostokątne. Zwiększenie wartości R11 umożliwia pracę przy wyższym napięciu, lecz wpłynie to niekorzystnie na parametry układu.

Do prawidłowej pracy układu konieczne jest zapewnienie symetrycznego napięcia zasilającego o niewielkiej wydajności prądowej. Ponieważ cały układ i tak jest połączony z siecią, stosowanie transformatora mijałoby się z celem. Zastosowano układ zasilacza beztransformatorowego z dwiema diodami Zenera. W czasie dodatniego półokresu napięcia sieciowego otwiera się dioda D1, doładowując tym kondensator C2. Analogicznie, ujemny półokres otwiera diodę D4, ładując kondensator C3. Odłączenie układu od sieci zasilającej może nastąpić w dowolnym momencie, więc kondensator C1 może być naładowany do potencjalnie wysokiego napięcia. Rezystory R2 i R3 służą jego rozładowaniu. Rezystor R1 ogranicza prąd ładowania „pustego” C1 w sytuacji, kiedy załączenie następuje w chwili wysokiej wartości napięcia sieciowego.

Montaż i uruchomienie

Układ precyzyjnego detektora został zmontowany na jednostronnej płytce drukowanej o wymiarach 78×53 mm, której schemat montażowy oraz wzór ścieżek przedstawiają rysunki 2 i 3.

Rysunek 2. Schemat płytki detektora, strona TOP
Rysunek 3. Schemat płytki detektora, strona BOTTOM

Na płytce znajduje się jedna zwora z drutu, o której nie wolno zapomnieć. Rezystory przewlekane wydzielają nieco ciepła, zwłaszcza R6 i R7, więc warto przylutować je na wydłużonych nóżkach, w niewielkiej odległości od powierzchni laminatu. Zmontowany układ (od strony ścieżek) przedstawia fotografia 1.

Fotografia 1. Widok zamontowanych elementów SMD

Prawidłowo zmontowany układ jest gotowy do działania i nie wymaga żadnych czynności uruchomieniowych. Jest przystosowany do współpracy z napięciem sinusoidalnym o wartości skutecznej 230 V i częstotliwości 50 Hz. Pobór prądu z sieci wynosi ok. 35 mA (wartość skuteczna), lecz znaczna część wydzielanej mocy to moc bierna pojemnościowa.

Uwagi końcowe

Przebieg napięcia wyjściowego (żółty) na tle napięcia sieciowego (niebieski) pokazuje rysunek 4. Widać na nim, że przejściu przez zero z dodatnią pochodną odpowiada zbocze narastające sygnału prostokątnego, a z ujemną – opadające.

Rysunek 4. Przebieg napięcia wyjściowego na tle napięcia sieci
Rysunek 5. Moment przejścia przez zero przy narastaniu napięcia
Rysunek 6. Moment przejścia przez zero przy opadaniu napięcia

Momenty przejścia przez zero dokładnie pokazują rysunki 5 i 6. Za pomocą kursorów oscyloskopu zmierzono odstęp czasowy pomiędzy zadziałaniem detektora a faktycznym momentem przejścia przez zero. W przypadku zbocza narastającego różnica ta wyniosła ok. 40 μs, a dla opadającego ok. 25 μs.

Michał Kurzela, EP

Wykaz elementów:
Rezystory:
  • R1: 100 Ω/1 W
  • R2, R3, R9: 1 MΩ SMD0805
  • R4: 330 kΩ SMD0805
  • R5, R8, R10, R11: 4,7 kΩ SMD0805
  • R6, R7: 47 kΩ/1 W
Kondensatory:
  • C1: 470 nF/310 VAC
  • C2, C3: 220 μF/25 V
  • C4, C5: 100 nF SMD0805
Półprzewodniki:
  • D1, D4: SM4007
  • D2, D3: Zenera 13 V/0,5 W
  • D5…D8: 1N4148 SMD
  • OK1: LT357T
  • US1: TL082 SO8
Pozostałe:
  • J1: ARK2 5 mm
  • J2: goldpin 3 pin
Artykuł ukazał się w
Elektronika Praktyczna
lipiec 2019
DO POBRANIA
Pobierz PDF Download icon
Materiały dodatkowe
Elektronika Praktyczna Plus lipiec - grudzień 2012

Elektronika Praktyczna Plus

Monograficzne wydania specjalne

Elektronik listopad 2025

Elektronik

Magazyn elektroniki profesjonalnej

Raspberry Pi 2015

Raspberry Pi

Wykorzystaj wszystkie możliwości wyjątkowego minikomputera

Świat Radio listopad - grudzień 2025

Świat Radio

Magazyn krótkofalowców i amatorów CB

Automatyka, Podzespoły, Aplikacje listopad - grudzień 2025

Automatyka, Podzespoły, Aplikacje

Technika i rynek systemów automatyki

Elektronika Praktyczna listopad 2025

Elektronika Praktyczna

Międzynarodowy magazyn elektroników konstruktorów

Elektronika dla Wszystkich grudzień 2025

Elektronika dla Wszystkich

Interesująca elektronika dla pasjonatów