Miniaturowy moduł interfejsu RS485 dla Raspberry Pi, launchpadów i nie tylko

Miniaturowy moduł interfejsu RS485 dla Raspberry Pi, launchpadów i nie tylko
Pobierz PDF Download icon

Komunikacja i wymiana danych pomiędzy urządzeniami elektronicznymi ma ogromne znaczenie w dobie powszechnego zastosowania sensorów oraz rozwoju IoT. Przedstawiony moduł umożliwia połączenie przewodowe w przemysłowym standardzie RS485.

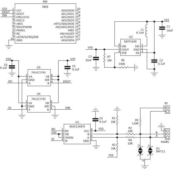
Moduł jest oparty o dwukierunkowy nadajnik-odbiornik RS485 typu MAX13487 z obwodem automatycznej detekcji kierunku transmisji. Układ ma obwody nadajnika/odbiornika oraz dodatkowy obwód automatycznego określania kierunku transmisji. Ułatwia on realizację interfejsów RS485, gdy nie ma dostępu do sygnału przełączającego kierunek transmisji, na przykład, w wypadku izolacji galwanicznej magistrali RS485. Tryb jest aktywny, gdy wejście !RE jest połączone z zasilaniem. W module tryb jest aktywny zawsze, co zapewnia zgodność z XBee w podstawowej konfiguracji, gdzie dostępne są tylko sygnały DIN/DOUT.

Schemat ideowy modułu pokazano na rysunku 1. Jest on zgodny mechanicznie ze standardem XBee, co ułatwia jego zastosowanie w szeregu płytek uruchomieniowych wyposażonych w zgodną podstawkę między innymi Raspberry Pi (AVT1854 z EP 6/2015), Launchpad (AVT5476 z EP 11/2014), Arduino itd. Uzupełnia on zestaw modułów komunikacyjnych przedstawiony w EP 9/2015 (kity AVT5513). Uwaga! Moduł jest zasilany napięciem 3,3 V i w takim standardzie muszą być sygnały RXD/TXD

Rysunek 1. Schemat ideowy modułu interfejsu Xbee_RS485N

MAX13487 pracuje przy zasilaniu 5 V, co wymaga zastosowania przetwornicy podwyższającej 3,3 V/5 V opartej o U2 typu MCP1640 oraz konwerterów poziomów U3, U4 typu 74LVC1T45. Dioda D1 zabezpiecza U1 przed skutkami wyładowań ESD. Rezystor R5 ze zworą RT umożliwia załączenie terminatora magistrali w zależności od fizycznej lokalizacji modułu.

Moduł zmontowano na dwustronnej płytce drukowane. Jej schemat montażowy pokazano na rysunku 2. Gotowy moduł nie wymaga uruchamiania. Dla przetestowania działania można zestawić dwa moduły bazowe XBeeUSB, połączyć skrętką zaciski A-A, B-B modułów XBee_RS485N, podłączyć je do dwóch komputerów z jakimkolwiek terminalem szeregowym. Po ustawieniu zgodnych parametrów transmisji np. 9600, 8, N, 1 powinna być możliwa komunikacja pomiędzy terminalami.

Rysunek 2. Schemat montażowy modułu interfejsu Xbee_RS485N

Zakres zastosowań XBee_RS485N jest szeroki, od systemów domowej automatyki, „przedłużania” zasięgu dotychczasowego interfejsu RS232 i wiele innych.

Adam Tatuś, EP

 

Wykaz elementów:
Rezystory:
  • R1, R2: 10 kΩ/1% (SMD 0805)
  • R3, R4: 10 Ω/1% (SMD 0805)
  • R5: 120 Ω/1% (SMD 2512, 1 W)
  • R6: 330 kΩ/1% (SMD 0805)
  • R7: 1 MΩ/1% (SMD 0805)
Kondensatory:
  • C1, C3: 10 μF (SMD 0805)
  • C2, C4, C5, C6: 0,1 μF (SMD 0805)
Półprzewodniki:
  • D1: SM712 (SOT-23 1)
  • U1: MAX13487E (SO8)
  • U2: MCP1640 (SOT-23/6)
  • U3, U4: SN74LVC1T45 (SOT-23/6)
Inne:
  • L1: 4,7 μH/1,3 A (dławik DLJ4018-4.7)
  • RM: złącze szpilkowe 10 pin R=2 mm
  • RS485: MC1.5/381 (złącze śrubowe, komplet MC.15 kątowe)
  • RT: złącze SIP2 + zwora
Artykuł ukazał się w
Elektronika Praktyczna
listopad 2018
DO POBRANIA
Pobierz PDF Download icon
Elektronika Praktyczna Plus lipiec - grudzień 2012

Elektronika Praktyczna Plus

Monograficzne wydania specjalne

Elektronik listopad 2025

Elektronik

Magazyn elektroniki profesjonalnej

Raspberry Pi 2015

Raspberry Pi

Wykorzystaj wszystkie możliwości wyjątkowego minikomputera

Świat Radio listopad - grudzień 2025

Świat Radio

Magazyn krótkofalowców i amatorów CB

Automatyka, Podzespoły, Aplikacje listopad - grudzień 2025

Automatyka, Podzespoły, Aplikacje

Technika i rynek systemów automatyki

Elektronika Praktyczna listopad 2025

Elektronika Praktyczna

Międzynarodowy magazyn elektroników konstruktorów

Elektronika dla Wszystkich grudzień 2025

Elektronika dla Wszystkich

Interesująca elektronika dla pasjonatów