Regulowany, akumulatorowy zasilacz LED o mocy 3 W

Regulowany, akumulatorowy zasilacz LED o mocy 3 W
Pobierz PDF Download icon

W artykule opisano projekt zasilacza białej LED o mocy do 3 W, zasilanej z typowego akumulatora Li-Po. Zbudowano go w oparciu o układ LTC3216 firmy Linear Technology integrujący programowane źródło prądowe z układami zabezpieczającymi przed zwarciem lub rozwarciem LED oraz sterowaną wartością napięcia zasilania pompę ładunkową, co gwarantuje stabilność prądu diody w szerokim zakresie napięcia wejściowego zasilania.

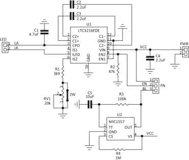
Schemat ideowy zasilacza LED pokazano na rysunku 1. Napięcie zasilania z zakresu 2,9…4,4 V ze złącza PWR jest doprowadzone do układu U1 (LTC3216). Kondensatory C2, C3 są elementami pompy ładunkowej o krotności 1/1,5/2, zależnej od napięcia zasilania, a zapewniającej niezbędny margines zasilania dla programowanego źródła prądowego LED. Układ U1 ma dwa wejścia IS1/IS2 umożliwiające ustalenie prądu LED za pomocą rezystora dołączonego do masy. Prąd diody jest określany wzorem ILED=3965/Rs (Rs – rezystor dołączony do nóżki ISx). W modelu użyto tylko wejścia IS2. Aby umożliwić regulację prądu LED część rezystora Rs (R1+RV) zastąpiono potencjometrem. Prąd jest regulowany w zakresie 0,16…1 A, co pokrywa zakres umożliwiający zasilanie typowych LED o mocy od 0,5 W do 3 W. Jeśli regulacja nie jest potrzebna, to można pominąć RV, wlutować zworę ZW i dobrać R1 pod kątem ustalonego prądu LED.

Rysunek 1. Schemat ideowy regulowanego zasilacza LED

Sterowanie ON/OFF zapewniają wejścia EN1, EN2. Podanie poziomu wysokiego aktywuje układ. W modelu użyto tylko wejścia EN2. Opcjonalny układ U2 generuje sygnał prostokątny 1 Hz o wypełnieniu 50% zapewniając tryb „migacza”. Układ U2 (MIC1557) jest odpowiednikiem NE555, z ustalonym fabrycznie trybem astabilnym. Tryb pracy zasilacza ustalany jest zworą FN, zwarcie VCC/EN zapewnia stałe świecenie LED, zwarcie EN/BL tryb „migacza”. Zmieniając wartość C5/R3 można dostosować częstotliwość migania do własnych potrzeb. Gdy tryb migacza jest niepotrzebny, należy pominąć elementy C5, R3, R4, U1.

Układ zmontowano na niewielkiej, dwustronnej płytce drukowanej. Średnica płytki jest dostosowana do LED typu STAR z płytką odprowadzającą ciepło (średnica 17 mm). Schemat montażowy tej płytki pokazano na rysunku 2. Montaż nie wymaga opisu, należy tylko poprawnie przylutować pad termiczny U1 i zachować staranność montażu ze względu na zastosowane elementy 0603. Po zmontowaniu należy płytkę umyć usuwając resztki topnika.

Rysunek 2. Schemat montażowy regulowanego zasilacza LED

Pierwsze uruchomienie warto przeprowadzić zasilając moduł z zasilacza laboratoryjnego z ograniczeniem prądowym. Po podłączeniu LED, należy ustawić prąd minimalny (maksymalna wartość RV), zworę FN ustawić w tryb świecenia ciągłego. Po włączeniu napięcia 4,2 V LED powinna zaświecić się, a potencjometr RV powinien regulować jasność jej świecenia. Po ustawieniu zwory FN w tryb migacza LED powinna pulsować z częstotliwością 1 Hz.

Adam Tatuś, EP

Wykaz elementów:
Rezystory:
  • R1: 3,9 kΩ (SMD 0603)
  • R2: 47 kΩ (SMD 0603)
  • R3: 100 kΩ (SMD 0603)
  • R4: 1 MΩ (SMD 0603)
  • RV1: 20 kΩ (potencjometr TS53)
Kondensatory:
  • C1: 4,7 μF (SMD 0805)
  • C2…C4: 2,2 μF (SMD 0805)
  • C5: 10 μF (SMD 0603)
Półprzewodniki:
  • U1: LTC3216EDE (DFN12)
  • U2: MIC1557 (SOT-23-5)
Pozostałe:
  • FN: złącze SIP3/2 mm + zworka
  • LED, PWR: złącze SIP2 (opcja)
Artykuł ukazał się w
Elektronika Praktyczna
sierpień 2018
DO POBRANIA
Pobierz PDF Download icon
Materiały dodatkowe
Elektronika Praktyczna Plus lipiec - grudzień 2012

Elektronika Praktyczna Plus

Monograficzne wydania specjalne

Elektronik listopad 2025

Elektronik

Magazyn elektroniki profesjonalnej

Raspberry Pi 2015

Raspberry Pi

Wykorzystaj wszystkie możliwości wyjątkowego minikomputera

Świat Radio listopad - grudzień 2025

Świat Radio

Magazyn krótkofalowców i amatorów CB

Automatyka, Podzespoły, Aplikacje listopad - grudzień 2025

Automatyka, Podzespoły, Aplikacje

Technika i rynek systemów automatyki

Elektronika Praktyczna listopad 2025

Elektronika Praktyczna

Międzynarodowy magazyn elektroników konstruktorów

Elektronika dla Wszystkich grudzień 2025

Elektronika dla Wszystkich

Interesująca elektronika dla pasjonatów