Przetwornik audio DAC do komputera PC, wyposażony w interfejs USB

Przetwornik audio DAC do komputera PC, wyposażony w interfejs USB
Pobierz PDF Download icon

Przetwornik audio DAC o bardzo dobrej jakości, przeznaczony dla amatorów PC-audio, wykorzystujący układ scalony TDA1543 pracujący w konfiguracji równoległej bez oversampligu (NOS DAC) i z bierną konwersją.

Konfiguracja równoległa DAC ma swoich zwolenników. Przy zastosowaniu układów scalonych TDA1541, TDA1543 pozwala układowi cyfrowemu na uzyskanie brzmienia zbliżonego do rozwiązań analogowych. Ze względu na względnie niski koszt budowy warto przekonać się o tym za pomocą własnych uszu...

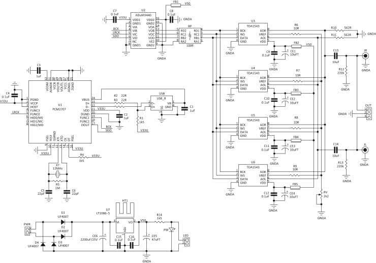
Moduł składa się z dwóch bloków funkcjonalnych: odbiornika-konwertera USB/I²S z optoizolacją oraz przetwornika C/A opartego o 4 układy TDA1543.

Schemat ideowy przetwornika audio DAC z interfejsem USB pokazano na rysunku 1. Blok odbiornika wykonano w oparciu o układ PCM2707. Jego maksymalna częstotliwość próbkowania wynosi 48 kHz. Odbiornik nie odtworzy dzisiejszych plików o dużej rozdzielczości, ponieważ jest przeznaczony głównie do sygnałów audio próbkowanych z częstotliwością 44,1 kHz. Jego aplikacja jest typowa. Sam układ zasila się z USB, a do taktowania jest używany rezonator kwarcowy o częstotliwości 12 MHz. Wyjścia „analogowe” układu oraz piny interfejsu HID nie są używane. Dzięki takiemu uproszczeniu aplikacja składa się zaledwie z kilku elementów.

Rysunek 1. Schemat ideowy przetwornika audio DAC dla komputera PC

Wyjściowy sygnał I²S (SDO/LCRK/BCLK) jest doprowadzony do obwodów separacji galwanicznej. Układ U2 (ADUM3440) integruje cztery niezależne, izolowane kanały transmisyjne. Separacja galwaniczna pozwala na zmniejszenie poziomu zaburzeń z USB oraz zabezpiecza tor przed powstawaniem pętli masy przy połączeniu komputer PC-wzmacniacz audio. Po separacji sygnał I²S jest doprowadzony do bloku konwersji C/A opartego o cztery połączone równolegle przetworniki TDA1543.

Potencjometr RV programuje prąd konwersji przetworników. Konwersja prądu wyjściowego odbywa się za pomocą rezystorów R10 i R11, odrębnie dla każdego kanału. Należy zastosować niskoszumne rezystory precyzyjne, ponieważ od ich jakości i tolerancji wykonania zależy „jakość” konwersji. Zasilanie każdego z przetworników jest filtrowane obwodem złożonym z dławika FB2 i kondensatorów C9 i CE1 (dla U3). Jako CE1 warto zastosować kondensator tantalowy o małym ESR.

Zasilacz wykonano w oparciu o stabilizator 5 V z układem U7 (LT1086-5). Ze względu na traconą w U7 moc, do jej rozproszenia jest wymagany niewielki radiator. Do zasilania płytki przetwornika jest potrzebne napięcie 9 V AC/10 VA doprowadzone do złącza PWR. Dioda LED PW sygnalizuje załączenia zasilania. Złącze LED umożliwia wyprowadzenie jej poza płytkę, nie montujemy wtedy „PW” na płytce przetwornika.

Rysunek 2. Schemat montażowy przetwornika audio DAC dla komputera PC

Sposób montażu jest typowy i nie wymaga opisywania. Po zmontowaniu i sprawdzeniu poprawności można doprowadzić źródło USB i zasilanie. Jedyną wymaganą regulacją jest ustawienie potencjometru RV, aby nie były słyszalne zniekształcenia. Można przy ustawianiu wspomagać się kartą dźwiękowa PC i oprogramowaniem analizatora widma. We własnym zakresie można poeksperymentować z doborem rezystorów konwersji i napięcia zasilania. Ze względu na dopuszczalne dla U2 zasilanie 7 V, nie warto przekraczać 6 V. Te napięcie można ustalić włączając rezystor 150 Ω szeregowo z wyprowadzeniem ADJ.

Opisany DAC, bardzo dobrze współpracuje z przedwzmacniaczem stereofonicznym z lampami 6111WA (kit AVT5469).

Adam Tatuś, EP

Wykaz elementów:
Rezystory:
  • R1, R4, R14: 1,5 kΩ/1% (SMD 0805)
  • R2, R3: 22 Ω/1% (SMD 0805)
  • R5: 1 MΩ/1% (SMD 0805)
  • R6…R9: 10 Ω/1% (SMD 0805)
  • R10, R11: 910 Ω/1% (SMD 0805)
  • R12, R13: 220 kΩ/1% (SMD 0805)
  • RP: 100 Ω/1% (drabinka CRA06S08)
  • RV: 2,2 kΩ (potencjometr VR-64W)
Kondensatory:
  • C1…C3: 1 μF (SMD 0805)
  • C4, C7…C12, C15, C16: 100 nF (SMD 0805)
  • C5, C6: 22 pF (SMD 0805)
  • C13, C14: 10 μF/40 V (foliowy 1 μF…10 μF/40 V)
  • CE1…CE4: 10 μF (SMD „A”)
  • CE5: 47 μF (SMD „B”)
  • CE6: 2200 μF/25 V (elektrolit. LOW ESR R=5 mm)
Półprzewodniki:
  • D1…D4: UF4007 (dioda szybka SMD)
  • PW: dioda LED SMD
  • U1: PCM2707 (TQFP32)
  • U2: ADuM3440CRWZ (SO16W)
  • U3…U6: TDA1543 (DIP8)
  • U7: LT1086-5 (TO-220)
Pozostałe:
  • FB1…FB5: 600 Ω/100 MHz (SMD 0805, np. BLM21AJ601SN1D)
  • HT1: radiator HS135
  • JL, JR: złącze RCA
  • LED: złącze SIP2 (opcja)
  • OUT: złącze SIP3 (opcja)
  • PWR: złącze śrubowe ARK2
  • USB: złącze USB-B do druku
  • XT: rezonator kwarcowy 12 MHz (HC49-SMD)

>
Artykuł ukazał się w
Elektronika Praktyczna
sierpień 2018
DO POBRANIA
Pobierz PDF Download icon
Materiały dodatkowe
Elektronika Praktyczna Plus lipiec - grudzień 2012

Elektronika Praktyczna Plus

Monograficzne wydania specjalne

Elektronik listopad 2025

Elektronik

Magazyn elektroniki profesjonalnej

Raspberry Pi 2015

Raspberry Pi

Wykorzystaj wszystkie możliwości wyjątkowego minikomputera

Świat Radio listopad - grudzień 2025

Świat Radio

Magazyn krótkofalowców i amatorów CB

Automatyka, Podzespoły, Aplikacje listopad - grudzień 2025

Automatyka, Podzespoły, Aplikacje

Technika i rynek systemów automatyki

Elektronika Praktyczna listopad 2025

Elektronika Praktyczna

Międzynarodowy magazyn elektroników konstruktorów

Elektronika dla Wszystkich grudzień 2025

Elektronika dla Wszystkich

Interesująca elektronika dla pasjonatów