Sterownik wskaźnika wychyłowego do wzmacniacza

Sterownik wskaźnika wychyłowego do wzmacniacza
Pobierz PDF Download icon

Na łamach EP 04/2011 został opublikowany projekt lampowego wskaźnika wysterowania. Biorąc pod uwagę, że budowa i eksploatacja urządzeń lampowych jest stosunkowo problematyczna, postanowiłem zaprojektować jego mniejszy, krzemowy odpowiednik. Analogowe wskaźniki wysterowania z pewnością uatrakcyjnią wygląd niejednego wzmacniacza audio.

Moduł służy do sterowania jednym wskaźnikiem wychyłowym (tzw. VU-metr) na podstawie elektrycznego sygnału audio. Rolą układu jest przystosowanie sygnału dźwiękowego do potrzeb analogowego mikroamperomierza.

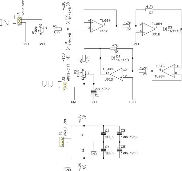
Schemat ideowy zaprezentowano na rysunku 1. Większość obowiązków spoczywa na barkach poczwórnego wzmacniacza operacyjnego typu TL084, więc dookoła niego jest niewiele podzespołów biernych. Wybrano wzmacniacz operacyjny z wejściami typu FET, aby nie zachodziła potrzeba kompensacji prądów wejść. Obciążeniem wejścia jest ścieżka oporowa potencjometru P1, którym można wstępnie stłumić sygnał, jeżeli jego amplituda jest zbyt wysoka – na przykład, gdy pochodzi z wyjścia wzmacniacza głośnikowego.

Rysunek 1. Schemat ideowy sterownika wskaźnika wychyłowego

Wysoka rezystancja tego elementu nie będzie zauważalnym obciążeniem nawet dla wysokoomowego źródła. Diody D1 i D2 zabezpieczają wejście wzmacniacza US1A przed napięciem znacznie wykraczającym poza ramy ustalone przez linie zasilające. Prąd tych diod ogranicza rezystor R1 z oporem wewnętrznym potencjometru P1 i źródła sygnału. Rezystor został dodany na wypadek skręcenia P1 na minimum tłumienia – wtedy źródło o dużej wydajności prądowej mogłoby zniszczyć diody.

Wzmacniacz US1A pełni funkcję typowego wtórnika napięciowego. Następny blok musi być sterowany ze źródła o niskiej (oraz, co najważniejsze, stałej) oporności wewnętrznej, toteż prosty wtórnik napięciowy jest tu najlepszym rozwiązaniem. Na wzmacniaczu US1B został zrealizowany prostownik dwupołówkowy. Kiedy na wejście przychodzi dodatnia połówka sygnału, napięcie na wyjściu wzmacniacza szybko spada, ponieważ rośnie potencjał wejścia odwracającego. To zatyka diodę D3, więc prąd może bez zakłóceń przepłynąć przez rezystory R2 i R3. Jeżeli nadeszła połówka ujemna, wówczas potencjał wyjścia rośnie powyżej zera i dioda D3 otwiera się. Wzmacniacz dąży do skompensowania prądu wyciąganego z R2, więc taki sam prąd jest dostarczany do R3. Wartości rezystorów są te same, co skutkuje odłożeniem się na R3 takiego samego napięcia.

Opisany wyżej prostownik dwupołówkowy ma poważną wadę w postaci zmiennej rezystancji wyjściowej. Dla połówki ujemnej jest ona bliska zeru, a dla dodatniej rzędu 10 kΩ, dlatego za nim znajduje się drugi wtórnik napięciowy. Wykonano go na wzmacniaczu US1C. Za pomocą ostatniego wzmacniacza operacyjnego dokonywane jest logarytmowanie wyprostowanego wcześniej napięcia. Zasada działania jest prosta: przez diodę dopływa prąd o takim samym natężeniu, jak aktualnie odpływa przez rezystor R4, przez co potencjał wejścia odwracającego jest stały i równy zero. Potencjał wyjścia wzmacniacza, zasilającego anodę diody, zależy logarytmicznie od płynącego przez nią prądu. Owe logarytmowanie nie jest idealne, bo nie uwzględnia np. rezystancji szeregowej diody, lecz do takich zastosowań w zupełności wystarcza. Dzięki zastosowaniu wzmacniacza logarytmującego wychylenie wskaźnika będzie proporcjonalne do poziomu sygnału w decybelach, a taka właśnie podziałka jest na nie najczęściej naniesiona.

Równolegle z diodą D4 został umieszczony rezystor R5. Jego rolą jest zamknięcie drogi dla prądu w przypadku zerowego napięcia. Bez niego napięcie na wyjściu dąży do wartości silnie ujemnych. Wytłumaczenie jest bardzo proste: logarytm zera dąży do minus nieskończoności, czyli – w tym wypadku – potencjał wyjścia spadnie do ok. –10 V, a wskaźnik wychyli się do maksimum. Dodanie rezystora ogranicza wzmocnienie do ok. –10 V/V dla bardzo słabych sygnałów. Przy silnym sygnale, kiedy rezystancja dynamiczna diody będzie dominowała, jego wpływ na układ będzie pomijalny.

Prąd płynący przez cewkę wskaźnika ograniczają szeregowo połączone elementy R6 i P2. Kondensator elektrolityczny ogranicza szybkość zmian prądu w cewce, przez co ruchy wskazówki są bardziej płynne. Ta pojemność nie jest krytyczna i można dobrać ją do swoich potrzeb.

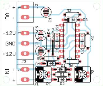
Rysunek 2. Schemat montażowy sterownika wskaźnika wychyłowego

Układ został zmontowany na jednostronnej płytce drukowanej o wymiarach 50 mm×42 mm, której schemat montażowy pokazano na rysunku 2. W odległości 3 mm od brzegów płytki znajdują się otwory montażowe. Wszystkie podzespoły są w obudowach do montażu przewlekanego (THT), więc polutowanie tego układu nie powinno nastręczać trudności nawet początkującym elektronikom. Pod układ scalony warto zastosować podstawkę na wypadek konieczności jego wymiany. Nie wolno również zapomnieć o zworce z cienkiego drutu, znajdującej się pomiędzy R4 i C4.

Prawidłowo zmontowany układ nie wymaga dodatkowych czynności uruchomieniowych. Do złącza J3 należy doprowadzić zasilanie symetryczne ±12 V, nada się również inna wartość z przedziału 9...15 V. Pobór prądu nie przekracza 10 mA. Źródło sygnału powinno mieć amplitudę rzędu minimum 500 mV, aby prawidłowo wysterować układ. Typowe wyjście LINE-OUT z karty dźwiękowej komputera doskonale sobie z tym radzi. Po kilku regulacjach potencjometrami P1 i P2 układ jest gotowy do działania.

Michał Kurzela, EP

Wykaz elementów:
Rezystory:
  • R1…R4, R6: 4,7 kΩ
  • R5: 47 kΩ
  • P1, P2: 100 kΩ (pot. montażowe, leżące)
Kondensatory:
  • C1: 22 mF/25 V (opis w tekście)
  • C2, C4: 100 nF
  • C3, C5: 100 μF/25 V
Półprzewodniki:
  • D1…D4: 1N4148
  • US1: TL084 (DIP14)
Inne:
  • J1, J2: złącze ARK2/5 mm
  • J3: złącze ARK3/5 mm
  • Podstawka DIP14
  • Mikroamperomierz wychyłowy (opis w tekście)
Artykuł ukazał się w
Elektronika Praktyczna
styczeń 2018
DO POBRANIA
Pobierz PDF Download icon
Elektronika Praktyczna Plus lipiec - grudzień 2012

Elektronika Praktyczna Plus

Monograficzne wydania specjalne

Elektronik listopad 2025

Elektronik

Magazyn elektroniki profesjonalnej

Raspberry Pi 2015

Raspberry Pi

Wykorzystaj wszystkie możliwości wyjątkowego minikomputera

Świat Radio listopad - grudzień 2025

Świat Radio

Magazyn krótkofalowców i amatorów CB

Automatyka, Podzespoły, Aplikacje listopad - grudzień 2025

Automatyka, Podzespoły, Aplikacje

Technika i rynek systemów automatyki

Elektronika Praktyczna listopad 2025

Elektronika Praktyczna

Międzynarodowy magazyn elektroników konstruktorów

Elektronika dla Wszystkich grudzień 2025

Elektronika dla Wszystkich

Interesująca elektronika dla pasjonatów