Korektor barwy dźwięku

Korektor barwy dźwięku
Pobierz PDF Download icon
Korektor charakterystyki jest podstawowym elementem toru "domowego" studia lub systemu nagłośnienia. Umożliwia on kształtowanie charakterystyki częstotliwościowej sygnału. Opisywany moduł jest zmodyfikowaną wersją słynnego korektora Pultec PEQ "odpowiedzialnego" za brzmienie płyt nagrywanych od początku lat pięćdziesiątych ubiegłego wieku.

Korektor umożliwia niezależną regulację podbicia i osłabienia trzech wybranych częstotliwości niskich oraz wysokich. W odróżnieniu od typowego regulatora barwy dźwięku, ma osobne potencjometry do regulacji podbicia i osłabienia wybranej częstotliwości oraz selektywne podbijanie częstotliwości wysokich. Taki dosyć nietypowy sposób realizacji regulacji znacznie zwiększa możliwości kształtowania barwy dźwięku.

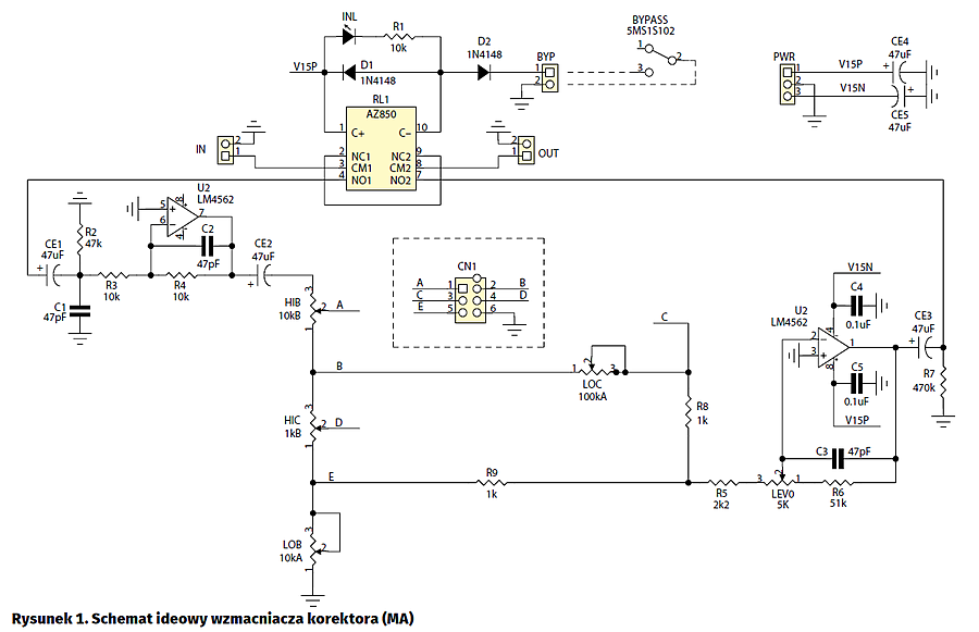
Schemat układu wzmacniacza korektora pokazano na rysunku 1, a obwodów filtrów na rysunku 2. Sygnał wejściowy z gniazda IN jest doprowadzony do bufora odwracającego ze wzmacniaczem U2B. Przekaźnik RL1 jest odpowiedzialny ominięcie toru korektora przekazując sygnał z wejścia na wyjście bez jakiejkolwiek zmiany, gdy moduł ma wyłączone zasilanie (ułatwia to budowę torów szeregowych) lub gdy jest wyłączony przełącznikiem BYPASS dołączonym do złącza BYP. Pracę korektora w torze audio sygnalizuje dioda INL. Sygnał buforowany przez U2B jest doprowadzony do korektora biernego.

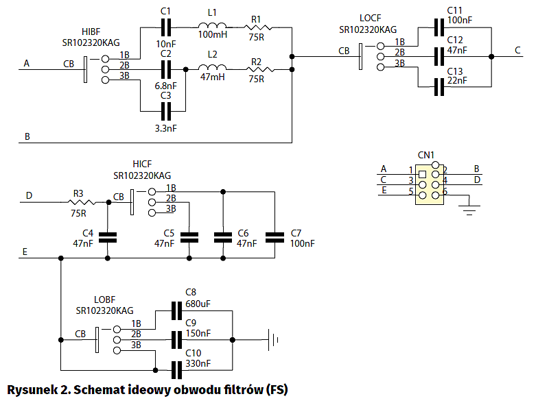
Potencjometr HIB (High Boost – podbicie tonów wysokich) współpracuje z elementami obwodu rezonansowego C1+L1, C2, C3+L2 ustalającymi częstotliwość podbicia tonów wysokich. Układ jest selektywny, co oznacza, że podbicie występuje dla częstotliwości rezonansowej ustalonej elementami LC. Przełącznik HIBF umożliwia skokowy wybór regulowanej częstotliwości. Rezystory R1, R2 ustalają dobroć obwodów rezonansowych. W położeniu minimum HIB obwód regulacyjny jest zwarty i nie ma wpływu charakterystykę częstotliwościową. W miarę zwiększania rezystancji HIB, obwód LC bocznikuje go „uprzywilejowując” częstotliwość rezonansu własnego.

Potencjometr LOC (Low Cut – osłabienie tonów niskich) odpowiada za tłumienie częstotliwości niskich wybieranych skokowo przełącznikiem LOCF. Kondensatory C11…C13 ustalają zakres regulacji. W położeniu minimalnym LOC kondensatory są zwarte, więc nie wpływają na charakterystykę częstotliwościową. W miarę zwiększania rezystancji LOC kondensatory włączone w szereg z sygnałem filtrują niskie częstotliwości. Potencjometr HIC (High Cut – osłabienie tonów wysokich) wraz z przełącznikiem HICF i kondensatorami C4…C7 odpowiada za osłabienie częstotliwości wysokich. W położeniu minimum kondensatory są zwarte i nie mają wpływu na regulację.

Ostatnią regulatorem jest potencjometr LOB (Low Boost – podbicie tonów niskich). Współpracuje on z kondensatorami C8…C10 wybieranymi przełącznikiem LOBF ustalającymi zakres podbijanych częstotliwości. W położeniu minimalnym LOB kondensatory są zwarte i nie mają wpływu na charakterystykę częstotliwościową. Sygnał wyjściowy z regulatora biernego jest doprowadzony do wzmacniacza U2A, który odpowiada za buforowanie i wyrównanie poziomu wyjściowego korektora. Potencjometr LEV0 ustala jednostkowe wzmocnienie układu. Charakterystyki regulacyjne modelu dla skrajnych położeń potencjometrów i wszystkich pozycji przełączników przedstawia rysunek 3.

Opisany korektor znacznie różni się od typowego układu spotykanego we wzmacniaczach audio. Zakres regulacji jest znacznie szerszy niż typowe ±10 dB, charakterystyki podbicia/osłabienia nie są symetryczne, odmienna jest charakterystyka podbicia częstotliwości wysokich. Nie jest to w tym wypadku wadą, ponieważ umożliwia zdecydowanie mocniejszy wpływ na regulowany sygnał. Wybrane charakterystyki zamieszczono na rysunku 4. W zależności od położeń potencjometrów możliwe jest uzyskanie szerokiej gamy charakterystyk, od fizjologicznych poprzez dolnoprzepustowe, górnoprzepustowe aż do prezencyjnych.

Schemat montażowy płytek korektora pokazano na rysunkach 5 i 6. Zmontowano go na dwóch dwustronnych płytkach drukowanych: wzmacniacza (MA) i filtrów (FS). Sposób montażu jest typowy i nie wymaga opisywania. Gotowy korektor nie wymaga uruchamiania. Należy jedynie potencjometrem LEV0 ustalić wzmocnienie jednostkowe w skrajnych, lewych położeniach potencjometrów. Układ jest bardzo elastyczny pod względem doboru elementów, więc warto poeksperymentować i dobrać cewki oraz kondensatory pod kątem własnych upodobań.

Po regulacji pozostaje jedynie wpięcie go w tor audio. Uwaga! Tym razem ustawienie wszystkich gałek w prawo może dać nieoczekiwane rezultaty...

Adam Tatuś, EP

 

Artykuł ukazał się w
Elektronika Praktyczna
listopad 2017
DO POBRANIA
Pobierz PDF Download icon
Elektronika Praktyczna Plus lipiec - grudzień 2012

Elektronika Praktyczna Plus

Monograficzne wydania specjalne

Elektronik listopad 2025

Elektronik

Magazyn elektroniki profesjonalnej

Raspberry Pi 2015

Raspberry Pi

Wykorzystaj wszystkie możliwości wyjątkowego minikomputera

Świat Radio listopad - grudzień 2025

Świat Radio

Magazyn krótkofalowców i amatorów CB

Automatyka, Podzespoły, Aplikacje listopad - grudzień 2025

Automatyka, Podzespoły, Aplikacje

Technika i rynek systemów automatyki

Elektronika Praktyczna listopad 2025

Elektronika Praktyczna

Międzynarodowy magazyn elektroników konstruktorów

Elektronika dla Wszystkich grudzień 2025

Elektronika dla Wszystkich

Interesująca elektronika dla pasjonatów