Wzmacniacz do generatora impulsów

Wzmacniacz do generatora impulsów
Pobierz PDF Download icon
Generatory przebiegów zwykle mają niewielką obciążalność wyjścia i nie są w stanie sterować niektórymi odbiornikami. Prezentowany moduł może znacznie zwiększyć obciążalność generatora, pod warunkiem że generowane przebiegi mają kształt prostokątny.

Elementem wykonawczym jest jeden tranzystor MOSFET. W efekcie na wyjściu jest tylko jeden poziom aktywny – minus zasilania. Takie rozwiązanie nadaje się do zasilania np. elektromagnesów, elektrozaworów, silników, głośników, elementów grzewczych, żarówek czy modułów LED lub power LED. Natomiast nie najlepiej sprawdzi się w wypadku elementów o charakterze pojemnościowym.

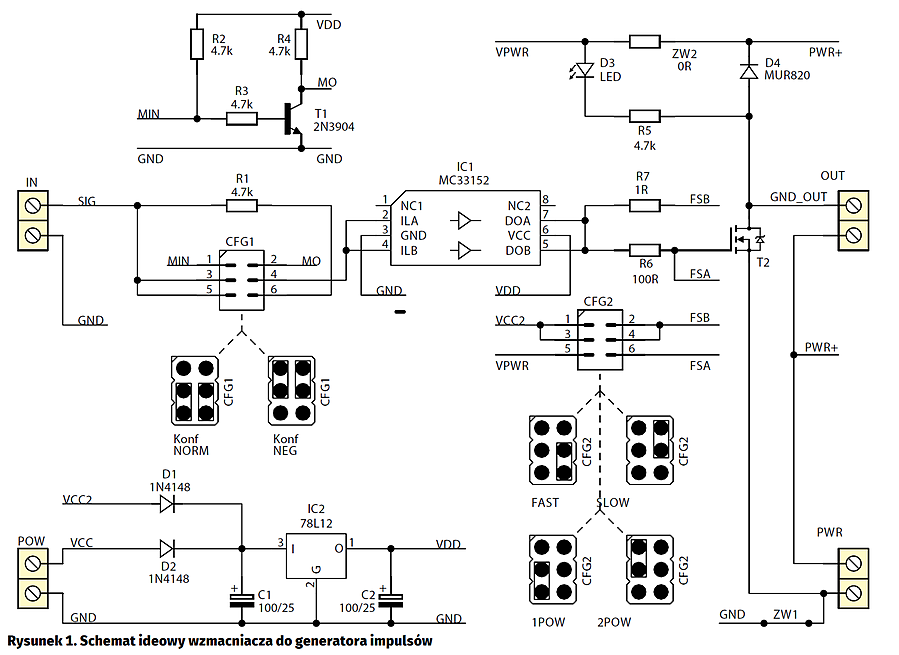
W domyślnej konfiguracji plus zasilania jest stale dołączony do jednego zacisku wyjściowego, a podanie dodatniego impulsu na wejście powoduje dołączenie minusa zasilania do drugiego zacisku wyjściowego i w efekcie zasilenie dołączonego odbiornika. W drugiej konfiguracji sygnał sterujący zostaje odwrócony i wtedy poziom niski na wejściu powoduje załączenie minusa zasilania na wyjściu. Jest to konfiguracja, która nie zmienia polaryzacji sygnału wyjściowego w stosunku do wejściowego.

Do prawidłowej pracy moduł wymaga napięcia zasilającego z zakresu 10...18 V do zasilania bloku sterującego oraz drugiego źródła zasilania o napięciu z przedziału 0...50 V do zasilania stopnia wyjściowego. Drugie zasilanie musi mieć napięcie i prąd odpowiednio dobrane do napięcia i mocy odbiornika. Doskonale sprawdzi się tu zasilacz regulowany, który pozwoli na regulowanie amplitudy sygnału wyjściowego.

Schemat ideowy wzmacniacza do generatora pokazano na rysunku 1. Jego głównym elementem jest układ IC1 typu MC33152 – podwójny driver tranzystora MOSFET. Tranzystory MOSFET wymagają szczególnego sterowania ze względu na sporą pojemność bramki. Od szybkości ładowania i rozładowania tej pojemności zależy stromość zboczy sygnału sterującego i w efekcie straty mocy w tranzystorze wydzielane w postaci ciepła. Specjalizowany układ zapewnia optymalne warunki sterowania, a dla większej skuteczności oba kanały drivera zostały połączone równolegle.

Na schemacie opisano różne ustawienia zworek na szpilkach konfiguracyjnych. W zależności od ustawienia zworek na szpilkach CFG1 do wejścia drivera doprowadzany jest sygnał sterujący niezmieniony (zworki w poz. NORM) lub sygnał zanegowany, w obwodzie z tranzystorem T1 (zworki w poz. NEG).

Wyjście drivera połączone jest z bramką tranzystora poprzez rezystory R6 i R7. Jedna sekcja szpilek konfiguracyjnych CFG2 pozwala wybrać wartość rezystancji w tym obwodzie. Zworka w pozycji FAST oznacza bardzo małą rezystancję i w efekcie dużą stromość zboczy sygnału. Na tranzystorze wykonawczym wydziela się niewielka moc strat, ale odbiorniki o charakterze indukcyjnym generują wtedy silne zakłócenia. Za niwelowanie tych zakłóceń odpowiada dioda D4, która w takich okolicznościach może wydzielać o wiele więcej ciepła niż tranzystor wykonawczy. Zworka w pozycji SLOW zapewnia zmniejszoną stromość zboczy sygnału na bramce tranzystora T2 i w efekcie większe straty mocy, ale za to mniejsze zakłócenia generowane w odbiornikach indukcyjnych.

Druga sekcja szpilek konfiguracyjnych CFG2 umożliwia zasilanie stopnia sterującego ze złącza zasilającego stopień wyjściowy (zworka w pozycji 1POW). Taka konfiguracja jest możliwa tylko wtedy, gdy napięcie zasilające stopień końcowy mieści się w przedziale dopuszczalnym dla stopnia sterującego, czyli 10...18 V. W przeciwnym wypadku należy zworkę ustawić w pozycji 2POW i doprowadzić oddzielne zasilanie do stopnia sterującego (złącze POW) i oddzielne do stopnia wyjściowego (złącze PWR).

Moduł wykonano na jednostronnej płytce drukowanej z elementami przewlekanymi – schemat montażowy pokazano na rysunku 2. Tranzystor T2 i diodę D4 należy zamontować po przeciwnych stronach ścianki radiatora za pomocą jednej śruby z nakrętką. Oba elementy muszą być odizolowane elektrycznie od radiatora, więc konieczne będzie zastosowanie podkładek i tulejek izolacyjnych. Dopiero tak przygotowane elementy można umieścić w płytce i przylutować.

W czasie montażu nie wolno zapomnieć o wlutowaniu dwóch zworek z drutu, oznaczonych na płytce ZW1 i ZW2 oraz o pocynowaniu ścieżek w torze wyjściowym. Po zmontowaniu i ustawieniu konfiguracji na szpilkach CFG urządzenie jest gotowe do pracy. Sposób podłączenia modułu przedstawiony jest na rysunku 3, po podaniu sygnału sterującego na wejście świecenie LED D3 będzie sygnalizowało załączanie wyjścia.

Maksymalne parametry obciążenia zależą głównie od elementów T2, D4 oraz warunków odprowadzania ciepła. W module można zastosować elementy o lepszych parametrach, płytka umożliwia zastosowanie nawet tranzystorów serii IRFP w „dużej” obudowie TO247. W przypadku odbiorników o charakterze pojemnościowym, np. przetworników piezoelektrycznych, konieczne jest dołączenie równolegle z odbiornikiem rezystora mocy o niewielkiej rezystancji. Takie rozwiązanie nie zapewnia optymalnego wysterowania, ale w wielu przypadkach będzie wystarczająco skuteczne.

Moduł doskonale nadaje się do współpracy z takimi urządzeniami, jak AVT1474 czy AVT2633, a zespół czterech takich modułów może pracować jako stopień mocy do sterownika silnika krokowego np. AVT1725.

KS

Artykuł ukazał się w
Elektronika Praktyczna
sierpień 2017
DO POBRANIA
Pobierz PDF Download icon
Elektronika Praktyczna Plus lipiec - grudzień 2012

Elektronika Praktyczna Plus

Monograficzne wydania specjalne

Elektronik listopad 2025

Elektronik

Magazyn elektroniki profesjonalnej

Raspberry Pi 2015

Raspberry Pi

Wykorzystaj wszystkie możliwości wyjątkowego minikomputera

Świat Radio listopad - grudzień 2025

Świat Radio

Magazyn krótkofalowców i amatorów CB

Automatyka, Podzespoły, Aplikacje listopad - grudzień 2025

Automatyka, Podzespoły, Aplikacje

Technika i rynek systemów automatyki

Elektronika Praktyczna listopad 2025

Elektronika Praktyczna

Międzynarodowy magazyn elektroników konstruktorów

Elektronika dla Wszystkich grudzień 2025

Elektronika dla Wszystkich

Interesująca elektronika dla pasjonatów