3-pasmowy korektor barwy z indukcyjnością

3-pasmowy korektor barwy z indukcyjnością
Pobierz PDF Download icon
Korektor charakterystyki jest podstawowym elementem toru audio domowego studia lub systemu nagłośnienia. Umożliwia kształtowanie charakterystyki częstotliwościowej obrabianego sygnału. Oczywiście dla pełnej obróbki sygnału potrzebnych jest kilka korektorów o różnych charakterystykach przenoszenia, umożliwiających kreatywne wpływanie na barwę dźwięku instrumentów lub głosu.

Opisany korektor jest układem regulatora barwy dźwięku opartym na układzie Baxandalla dla częstotliwości niskich i wysokich, gdzie realizowana korekcja ma charakter półkowy (shelf), uzupełniony o korektor częstotliwości średnich, z regulatorem opartym na indukcyjności o charakterze selektywnym (peak). Dzięki takiemu sposobowi regulacji można uzyskać charakterystyki od fizjologicznych po mocno prezencyjne, z możliwością zmiany częstotliwości podbicia w zakresie tonów średnich (800 Hz/1,6 kHz/3,2 kHz). Wykonanie regulatora z cewką zamiast typowego RC umożliwia sprawdzenie i samodzielną ocenę, czy to rozwiązanie daje lepsze efekty odsłuchowe.

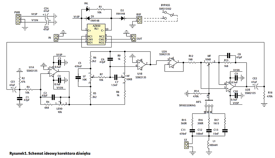
Schemat ideowy korektora zamieszczono na rysunku 1. Sygnał wejściowy z gniazda IN jest doprowadzony do stopnia o regulowanym wzmocnieniu ze wzmacniaczem U1A. Czułość wejściowa jest regulowana za pomocą potencjometru „LEV”. Przekaźnik RL1 umożliwia ominięcie toru korekcji – przekazuje sygnał z wejścia na wyjście bez modyfikacji, gdy układ jest pozbawiony zasilania (ułatwia to budowę torów szeregowych) lub gdy jest wyłączony przełącznikiem „BYPASS” dołączonym do złącza BYP. Pracę korektora w torze audio sygnalizuje dioda INL. Bufor z układem U1A zapewnia małą impedancję sterującą układu korektora.

Układ korekcyjny wykonano w konfiguracji klasycznego regulatora Baxandalla. Regulacja poziomu tonów niskich odbywa się potencjometrem „LF”, wysokich „HF”.  Z regulatora barwy LF/HF poprzez bufor U2A sygnał jest podawany na regulator selektywny, oparty na indukcyjności L1. Potencjometr „MF” umożliwia regulację poziomu tonów średnich, przełącznik „MFS” wybiera regulowaną częstotliwość. Zmieniając L1/C11…C13, można ustalić inne, wymagane częstotliwości regulacji. Rezystorami R15…R17 można zmienić dobroć regulacji. Z wyjścia U2B sygnał jest doprowadzony do zacisków OUT.

Przykładowe charakterystyki regulacji osiągnięte w urządzeniu prototypowym pokazano na rysunku 2. Dla zainteresowanych pomiarami własnych konstrukcji polecam skorzystanie z Analog Discovery 2 (podziękowania dla sklepu Kamami) i modułu Network Analyser. Warto wypróbować oprogramowanie „alternatywne” dla WaveForms – Audio Analyzer Suite. Ze względu na szeregowy układ korektora należy zwrócić uwagę na poziom sygnału wejściowego, aby przy maksymalnym podbiciu nie przesterować kolejnego elementu toru.

Układ zmontowano na dwustronnej pytce drukowanej, której schemat montażowy pokazano na rysunku 3. Sposób montażu jest typowy i nie wymaga opisywania. Poprawnie zmontowany korektor nie wymaga uruchamiania, należy jedynie potencjometrem „LEV0” wyrównać poziom wyjściowy przy środkowych położeniach potencjometrów „LF”, „MF”, „HF”, aby zachować jednostkowe wzmocnienie korektora. Złącze LX umożliwia eksperymentalne podłączenie zewnętrznej cewki o lepszej jakości, np. Carnhill z serii 9xxx. Po ustawieniu poziomu pozostaje jedynie włączenie korektora w tor audio i masowe „rażenie” własną twórczością bębenków słuchaczy.

Adam Tatuś, EP

 


Artykuł ukazał się w
Elektronika Praktyczna
sierpień 2017
DO POBRANIA
Pobierz PDF Download icon
Elektronika Praktyczna Plus lipiec - grudzień 2012

Elektronika Praktyczna Plus

Monograficzne wydania specjalne

Elektronik listopad 2025

Elektronik

Magazyn elektroniki profesjonalnej

Raspberry Pi 2015

Raspberry Pi

Wykorzystaj wszystkie możliwości wyjątkowego minikomputera

Świat Radio listopad - grudzień 2025

Świat Radio

Magazyn krótkofalowców i amatorów CB

Automatyka, Podzespoły, Aplikacje listopad - grudzień 2025

Automatyka, Podzespoły, Aplikacje

Technika i rynek systemów automatyki

Elektronika Praktyczna listopad 2025

Elektronika Praktyczna

Międzynarodowy magazyn elektroników konstruktorów

Elektronika dla Wszystkich grudzień 2025

Elektronika dla Wszystkich

Interesująca elektronika dla pasjonatów